登录
注册
回到首页
AI
搜索
发现报告
发现数据
发现专题
研选报告
定制报告
VIP
权益
发现大使
发现一下
行业研究
公司研究
宏观策略
财报
招股书
会议纪要
seedance2.0
低空经济
DeepSeek
AIGC
大模型
当前位置:首页
/
其他报告
/
报告详情
金属铜日报:情绪亢奋 铜价延续强势
2017-08-22
相阳
方正中期期货
笑***
你可能感兴趣
金属铜日报:情绪持续向好铜价强势运行
方中中期期货
2017-09-05
金属铜周报:亢奋情绪退潮 沪铜继续回落
方正中期期货
2017-08-11
铁矿周报:情绪亢奋,延续强势
国信期货
2022-11-13
基本金属铝产业链:氧化铝:重组预期支撑反弹,基本面约束行情高度;电解铝:铜价突破提振板块情绪,铝价延续偏强趋势;铸造铝合金:成本需求博弈,价格维持震荡运行
招商期货
2025-12-28
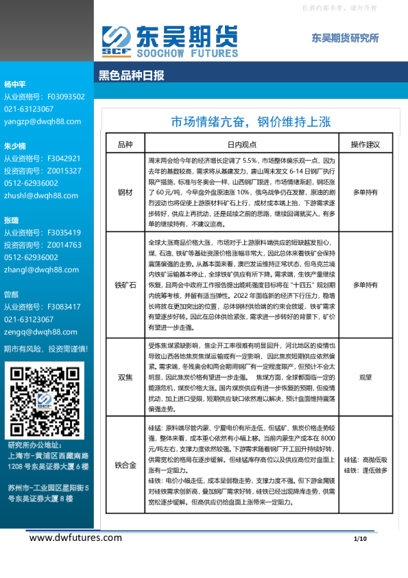
黑色品种日报:市场情绪亢奋,钢价维持上涨
东吴期货
2022-03-07