登录
注册
回到首页
AI
搜索
发现报告
发现数据
发现专题
研选报告
定制报告
VIP
权益
发现大使
发现一下
行业研究
公司研究
宏观策略
财报
招股书
会议纪要
海南封关
低空经济
DeepSeek
AIGC
大模型
当前位置:首页
/
其他报告
/
报告详情
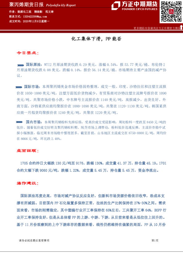
聚丙烯日报:化工大幅反弹,PP能否重回高点
2016-12-29
方正期货
枕***
你可能感兴趣
聚丙烯期货日报:化工大幅反弹,PP能否重回高点
方中中期期货
2016-12-28
聚丙烯期货日报:化工集体下滑,PP能否
方中中期期货
2016-12-30
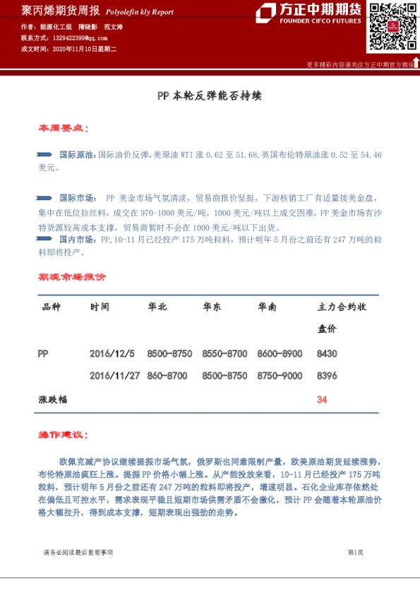
聚丙烯期货周报:PP本轮反弹能否持续
方中中期期货
2016-12-05
聚丙烯期货日报:原油昨日大幅下行 PP反弹承压较大
方中中期期货
2015-08-12
聚丙烯周报:油价高点回落,聚丙烯重回区间
创元期货
2024-03-24