登录
注册
回到首页
AI
搜索
发现报告
发现数据
发现专题
研选报告
定制报告
VIP
权益
发现大使
发现一下
行业研究
公司研究
宏观策略
财报
招股书
会议纪要
中央经济工作会议
低空经济
DeepSeek
AIGC
大模型
当前位置:首页
/
其他报告
/
报告详情
胜利证券每日晨讯
2016-08-16
胜利证券
听***
你可能感兴趣
胜利证券每日晨讯
胜利证券
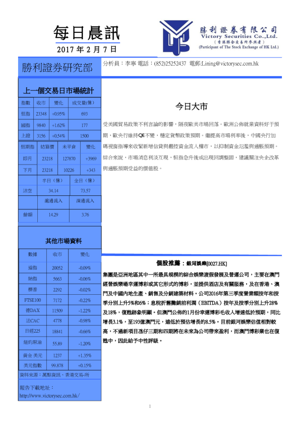
2017-02-07
胜利证券每日晨讯
胜利证券
2017-12-07
胜利证券每日晨讯
胜利证券
2017-06-19
胜利证券每日晨讯
胜利证券
2017-06-23
胜利证券每日晨讯
胜利证券
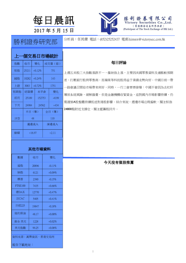
2017-05-15