登录
注册
回到首页
AI
搜索
发现报告
发现数据
发现专题
研选报告
定制报告
VIP
权益
发现大使
发现一下
行业研究
公司研究
宏观策略
财报
招股书
会议纪要
中央经济工作会议
低空经济
DeepSeek
AIGC
大模型
当前位置:首页
/
其他报告
/
报告详情
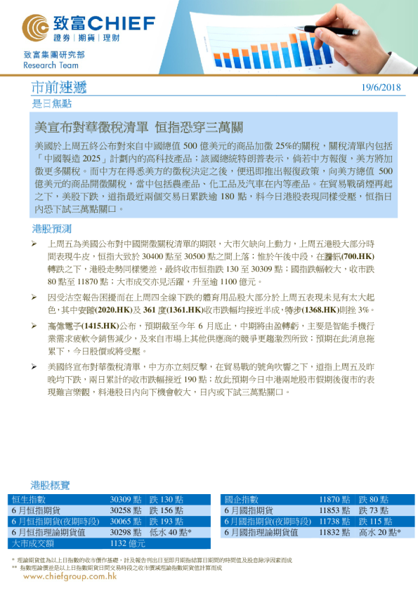
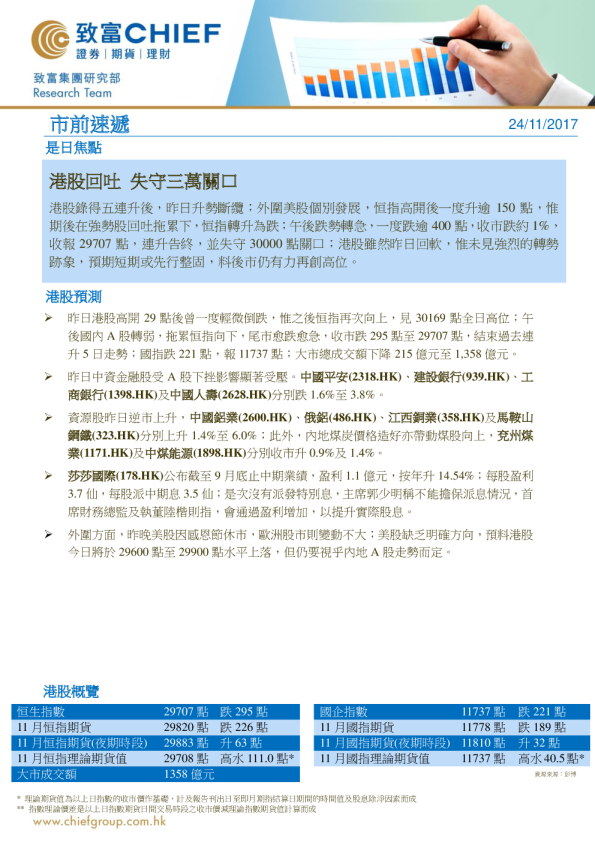
市前速递:港股续飙,夜期升穿三万关口
2017-11-22
致富证券
别***
你可能感兴趣
市前速递港股回吐,失守三万关口
致富证券
2017-11-24
市前速递:道指一度升穿23000点关口
致富证券
2017-10-18
市前速递:美宣布对华征税清单,恒指恐穿三万关
致富证券
2018-06-19
港股点评:恒指挫697点失三万关,上证升2点,独角兽概念飙,道指反弹升336点
宝通证券
2018-03-06
港股点评:恒指升185点,上三万关,上证收涨0.59%,民航军工股飙,道指跌64点
宝通证券
2017-11-23