登录
注册
回到首页
AI
搜索
发现报告
发现数据
发现专题
研选报告
定制报告
VIP
权益
发现大使
发现一下
行业研究
公司研究
宏观策略
财报
招股书
会议纪要
中央经济工作会议
低空经济
DeepSeek
AIGC
智能驾驶
大模型
当前位置:首页
/
其他报告
/
报告详情
黄金日评:黄金倒V反转仍企稳1230
2018-10-29
兴业投资
偏***
你可能感兴趣
黄金日评:美国大选惊心动魄 黄金过山车倒V反转
兴业投资
2016-11-10
股指期货日评:A股V型反转,经济数据靓丽或利于市场企稳
广州期货
2016-04-01
黄金日评:美元低位震荡,黄金反弹或仍受1230限制
兴业投资
2016-04-05
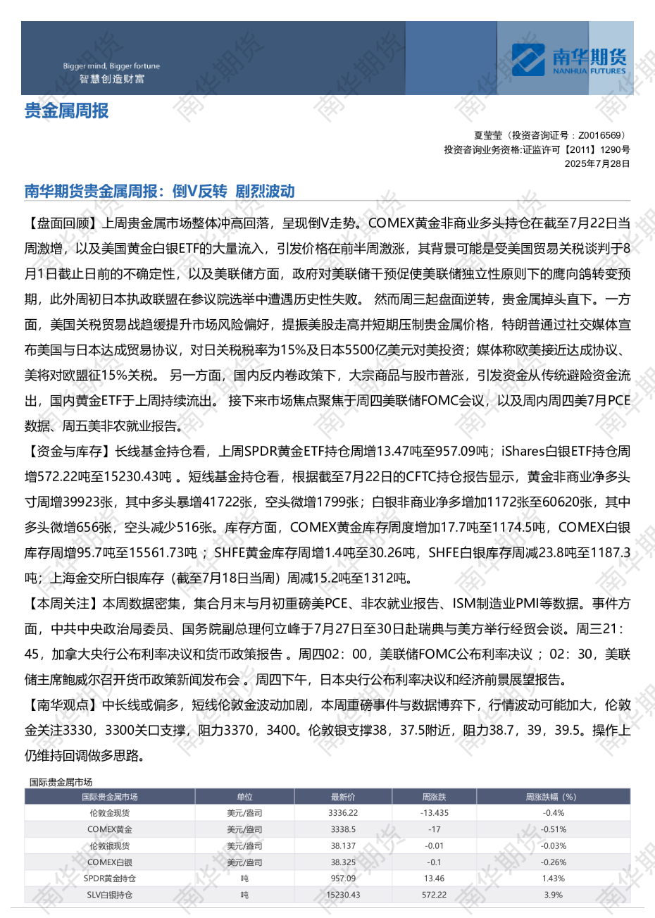
南华贵金属(黄金&白银)周报:倒V反转 剧烈波动20250728
南华期货
2025-07-28
黄金巨震倒V反转 日元延续弱势
兴业投资
2023-05-02