登录
注册
回到首页
AI
搜索
发现报告
发现数据
发现专题
研选报告
定制报告
VIP
权益
发现大使
发现一下
行业研究
公司研究
宏观策略
财报
招股书
会议纪要
中央经济工作会议
低空经济
DeepSeek
AIGC
大模型
当前位置:首页
/
其他报告
/
报告详情
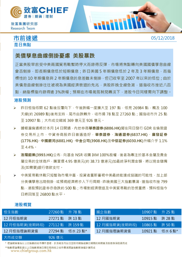
财经速评第62号:美国孳息曲线倒挂恐无可避免
2018-06-14
卓亮
中国银行
为***
你可能感兴趣
财经速评第73号:美国孳息曲线对经济周期及利率调整的启示
中国银行(香港)
2018-07-26
宏观视角:美国孳息曲线首现倒挂,衰退还有多远
招银国际
2018-12-06
财经速评第68号:中美贸易博弈相互制衡 惟短期摩擦恐升温
中国银行(香港)
2018-07-09
市前速递:美债孳息曲线倒挂忧虑,美股暴跌
致富证券
2018-12-05
财经速评第47号:美国十年期债息升穿三厘的真正意义
中国银行(香港)
2018-04-30