登录
注册
回到首页
AI
搜索
发现报告
发现数据
发现专题
研选报告
定制报告
VIP
权益
发现大使
发现一下
行业研究
公司研究
宏观策略
财报
招股书
会议纪要
海南封关
低空经济
DeepSeek
AIGC
大模型
当前位置:首页
/
其他报告
/
报告详情
沪铜继续弱势震荡,沪铝维持区间震荡
2018-09-11
鲜于开卷
宝城期货
晚***
你可能感兴趣
沪铜反弹不可持续,沪铝维持区间震荡
宝城期货
2018-09-14
铝周报:沪铝维持区间震荡 氧化铝继续关注矿山复产
国投期货
2024-05-13
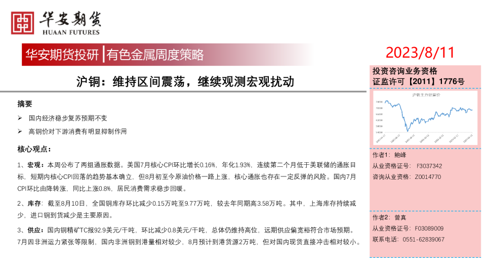
沪铜周报:维持区间震荡,继续观测宏观扰
华安期货
2023-08-11
沪铝弱势震荡,区间操作
瑞达期货
2018-10-30
沪铜日评:铜价区间弱势震荡
华融期货
2021-09-29