登录
注册
回到首页
AI
搜索
发现报告
发现数据
发现专题
研选报告
定制报告
VIP
权益
发现大使
发现一下
行业研究
公司研究
宏观策略
财报
招股书
会议纪要
稀土
低空经济
DeepSeek
AIGC
智能驾驶
大模型
当前位置:首页
/
其他报告
/
报告详情
原油日报:热带风暴即将登陆,影响炼厂或大于钻井
2018-09-05
田由甲
东吴期货
小***
你可能感兴趣
原油早报:热带风暴戈登或升级成飓风 影响美湾炼厂
广发期货
2018-09-05
原油日报:飓风登陆路易斯安那,炼厂停产面积继续扩大
华泰期货
2017-08-31
原油日报:受疫情影响全球炼厂或将出现大幅减产
华泰期货
2020-03-25
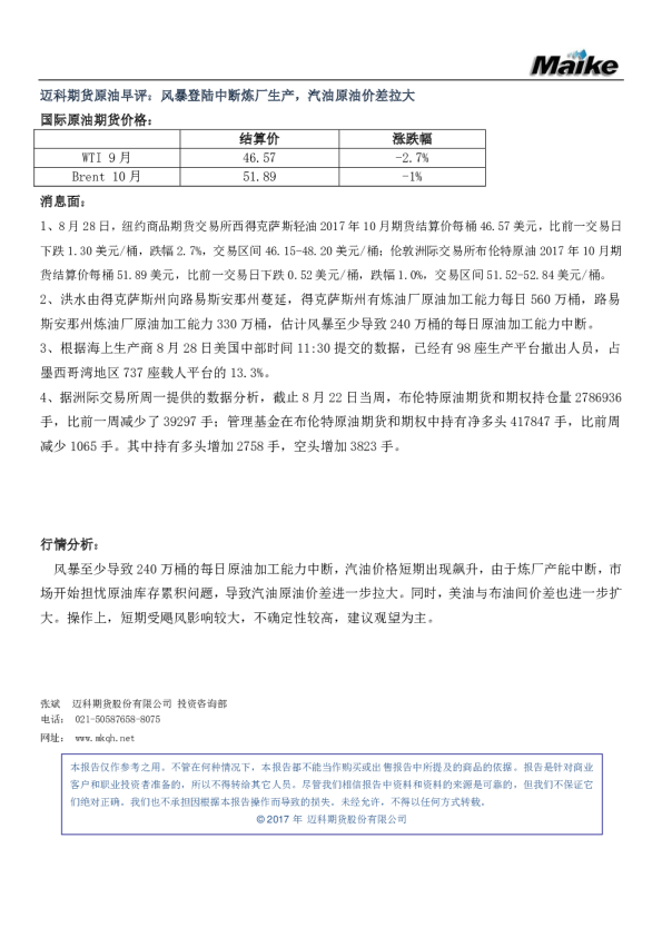
原油早评:风暴登陆中断炼厂生产,汽油原油价差拉大
迈科期货
2017-08-29
原油日报:飓风贝丽尔可能影响墨西哥炼厂以及原油生产
华泰期货
2024-07-03