登录
注册
回到首页
AI
搜索
发现报告
发现数据
发现专题
研选报告
定制报告
VIP
权益
发现大使
发现一下
行业研究
公司研究
宏观策略
财报
招股书
会议纪要
中央经济工作会议
低空经济
DeepSeek
AIGC
智能驾驶
大模型
当前位置:首页
/
公司研究
/
报告详情
一季度业绩大增,泛娱乐大有可为
2016-03-23
刘言
西南证券
天***
你可能感兴趣
业绩符合预期,“品牌+”泛娱乐平台大有可为
文化传媒
中泰证券
2017-02-28
防疫用品业务爆发带动业绩大增,全棉时代业务后续大有可为
机械设备
华西证券
2021-01-12
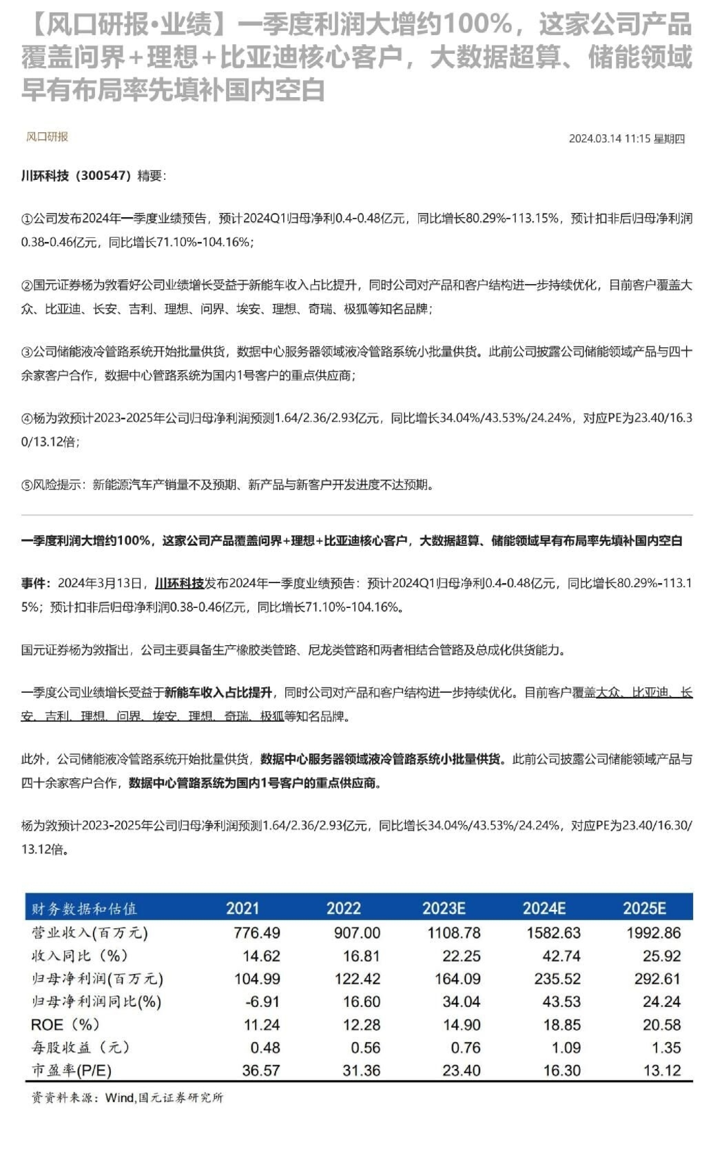
【风口研报·业绩】 一季度利润大增约100%,这家公司产品覆盖问界理想比亚迪核心客户,大数据超算、储能领域早有布局率先填补国内空白
未知机构
2024-03-14
一季度公司依靠营业外收入实现业绩大增
纺织服装
中国建投
2010-04-29
一季度业绩大增,悬浮床加氢市场广阔
基础化工
太平洋证券
2016-04-26