登录
注册
回到首页
AI
搜索
发现报告
发现数据
发现专题
研选报告
定制报告
VIP
权益
发现大使
发现一下
行业研究
公司研究
宏观策略
财报
招股书
会议纪要
seedance2.0
低空经济
DeepSeek
AIGC
大模型
当前位置:首页
/
宏观策略
/
报告详情
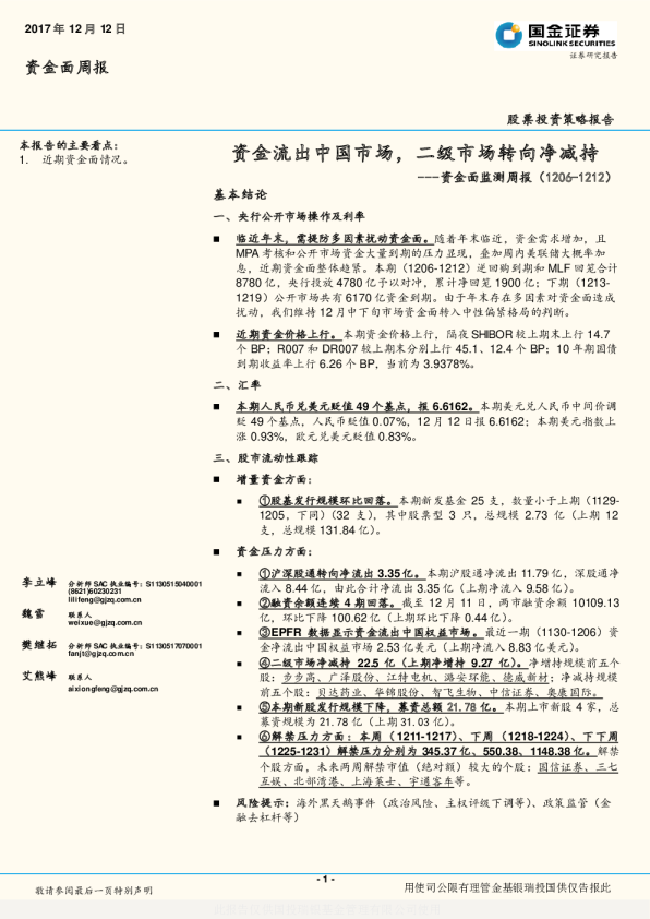
资金面监测周报:二级市场延续净减持
2018-08-29
李立峰
国金证券
自***
你可能感兴趣
资金面监测周报:二级市场延续净减持
国金证券
2018-08-01
资金面监测周报:二级市场延续净减持
国金证券
2018-06-20
资金面监测周报:融资余额下降,二级市场延续净减持
国金证券
2018-12-26
资金面监测周报:汇市承压,二级市场延续净减持
国金证券
2018-11-14
资金面监测周报:资金流出中国市场,二级市场转向净减持
国金证券
2017-12-12