登录
注册
回到首页
AI
搜索
发现报告
发现数据
发现专题
研选报告
定制报告
VIP
权益
发现大使
发现一下
行业研究
公司研究
宏观策略
财报
招股书
会议纪要
海南封关
低空经济
DeepSeek
AIGC
大模型
当前位置:首页
/
公司研究
/
报告详情
出国服务第一股,大健康主业迎来业绩拐点
2016-02-24
马浩博
东吴证券
上***
你可能感兴趣
二六三:即将成为华人出国漫游服务第一运营商
信息技术
国泰君安证券
2015-05-10
【风口研报·公司】分析师挖出这家金融灾备第一股,且还服务政府部门+事业单位+医疗机构,随着数据要素顶层设施进一步完善,将迎来高成长阶段
未知机构
2023-08-07
【研选】蓝箭航天正式冲刺商业火箭第一股,商业航天有望迎来黄金发展期:这家公司业绩有望迎来拐点,受益于未来三年消费电子行业产品升级、化合物半导体厂商扩产以及光伏业务出海等
未知机构
2026-01-06
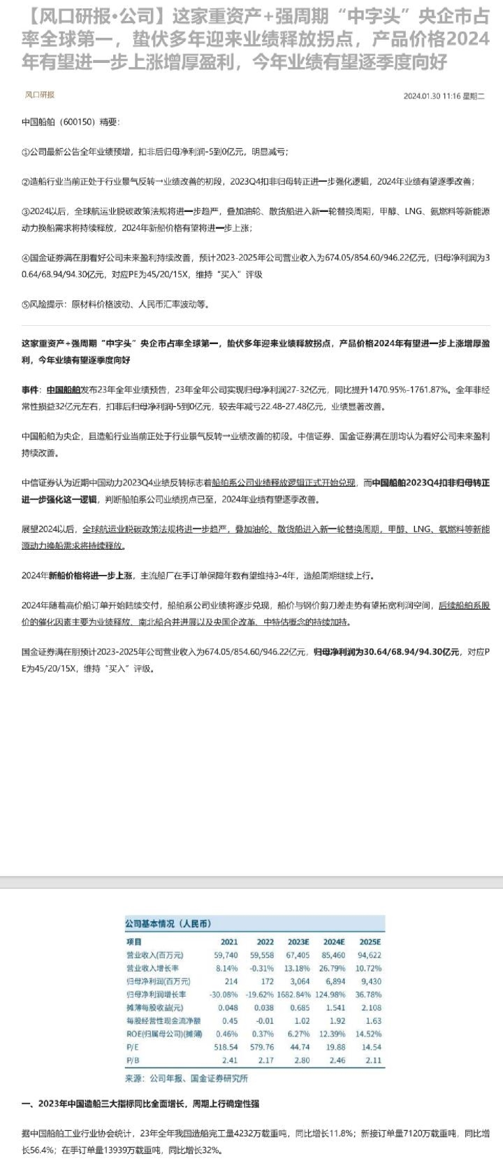
风口研报·公司:这家重资产强周期“中字头”央企市占率全球第一,蛰伏多年迎来业绩释放拐点
未知机构
2024-01-30
国常会部署加快场景培育和开放推动新场景大规模应用,机构称AI应用迎来业绩兑现拐点,国内AI企业第一梯队公司构建算力到AI应用全链条布局;6G英伟达联手三星等推进6G与AI-RAN建设,机构称2025年为6G标准元年,公司前瞻布局6G通讯高端PCB领域
财联社
2025-11-02