登录
注册
回到首页
AI
搜索
发现报告
发现数据
发现专题
研选报告
定制报告
VIP
权益
发现大使
发现一下
行业研究
公司研究
宏观策略
财报
招股书
会议纪要
seedance2.0
低空经济
DeepSeek
AIGC
大模型
当前位置:首页
/
其他报告
/
报告详情
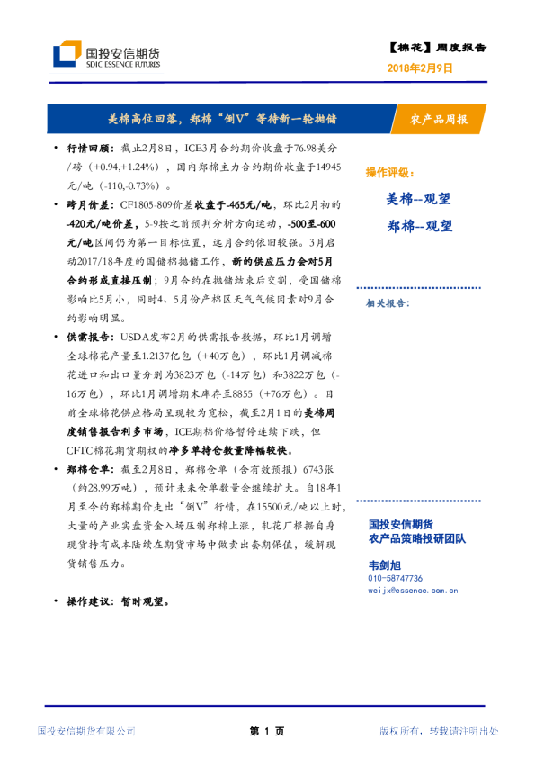
郑棉一周集萃:高位回落,盘整静待抛储
2018-03-09
谢紫琪
广州期货
键***
你可能感兴趣
一周集萃 郑棉:抛储顺利进行,郑棉承压回落
广州期货
2018-03-16
一周集萃 棉花:抛储推移迟迟未定 郑棉超跌反弹
广州期货
2017-08-07
一周集萃 郑棉:不利天气频传,郑棉高位盘整
广州期货
2018-05-25
一周集萃 郑棉:多头情绪弥漫,郑棉高位盘整
广州期货
2018-05-15
美棉高位回落,郑棉“倒V”等待新一轮抛储
国投期货
2018-02-09