登录
注册
回到首页
AI
搜索
发现报告
发现数据
发现专题
研选报告
定制报告
VIP
权益
发现大使
发现一下
行业研究
公司研究
宏观策略
财报
招股书
会议纪要
稀土
低空经济
DeepSeek
AIGC
智能驾驶
大模型
当前位置:首页
/
宏观策略
/
报告详情
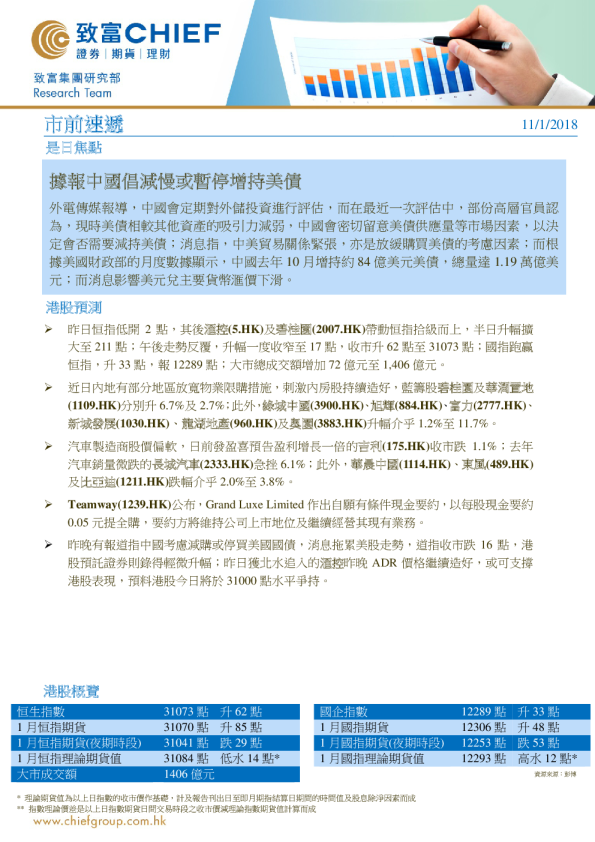
综合晨报日度报告:中国考虑暂缓或暂停增持美债 PPI创16年11月以来新低
2018-01-11
曹璐
东证期货
娇***
你可能感兴趣
综合晨报日度报告:纽约联储调查通胀预期回升,中国M2同比增速创新低
东证期货
2017-11-14
日度报告:综合晨报:美国11月PPI明显超预期,中央经济工作会议召开
东证期货
2024-12-13
日度报告-综合晨报:美劳动力市场表现强劲 7月进出口增速创年内新低
东证期货
2017-08-09
市前速递:据报中国倡减慢或暂停增持美债
致富证券
2018-01-11
北交所定期报告20250919:北交所新股世昌股份首日涨幅272%,中国持美债规模创2009年来新低
东吴证券
2025-09-19