登录
注册
回到首页
AI
搜索
发现报告
发现数据
发现专题
研选报告
定制报告
VIP
权益
发现大使
发现一下
行业研究
公司研究
宏观策略
财报
招股书
会议纪要
稀土
低空经济
DeepSeek
AIGC
智能驾驶
大模型
当前位置:首页
/
其他报告
/
报告详情
贵金属日报:美参议院通过税改法案
2017-12-04
张磊
中投期货
笑***
你可能感兴趣
贵金属日报:美参议院投票通过提高债务上限的法案
华泰期货
2021-12-10
策略周报:全球减税潮初见端倪:美国税改法案获参议院通过,中国在内的多国进行税率调整或者税制改革
中信期货
2017-12-04
东方金诚对美国参议院12月2日通过税改法案点评:美国迎来三十年来最大幅度税改 中国或面临一定“减税竞争”压力
东方金诚
2017-12-04
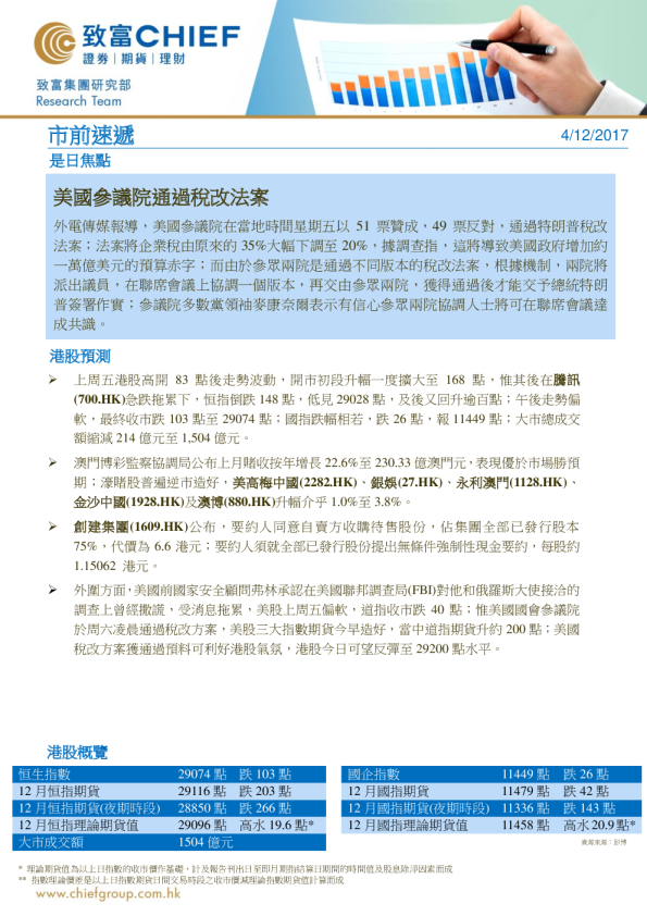
市前速递:美国参议院通过税改法案
致富证券
2017-12-04
美参议院税改法案公布,非美货币全线反弹
AETOS
2017-11-10