登录
注册
回到首页
AI
搜索
发现报告
发现数据
发现专题
研选报告
定制报告
VIP
权益
发现大使
发现一下
行业研究
公司研究
宏观策略
财报
招股书
会议纪要
海南封关
低空经济
DeepSeek
AIGC
大模型
当前位置:首页
/
其他报告
/
报告详情
期价低开低走 短期建议观望
2017-10-19
黄青青
瑞达期货
自***
你可能感兴趣
期价低开低走 短期建议区间逢高抛空
瑞达期货
2017-10-26
期价低开低走 建议空单继续持有
瑞达期货
2015-01-13
期价低开低走 短期上行动力不足
瑞达期货
2017-10-31
期价低开低走 短期关注下方支撑
瑞达期货
2017-07-04
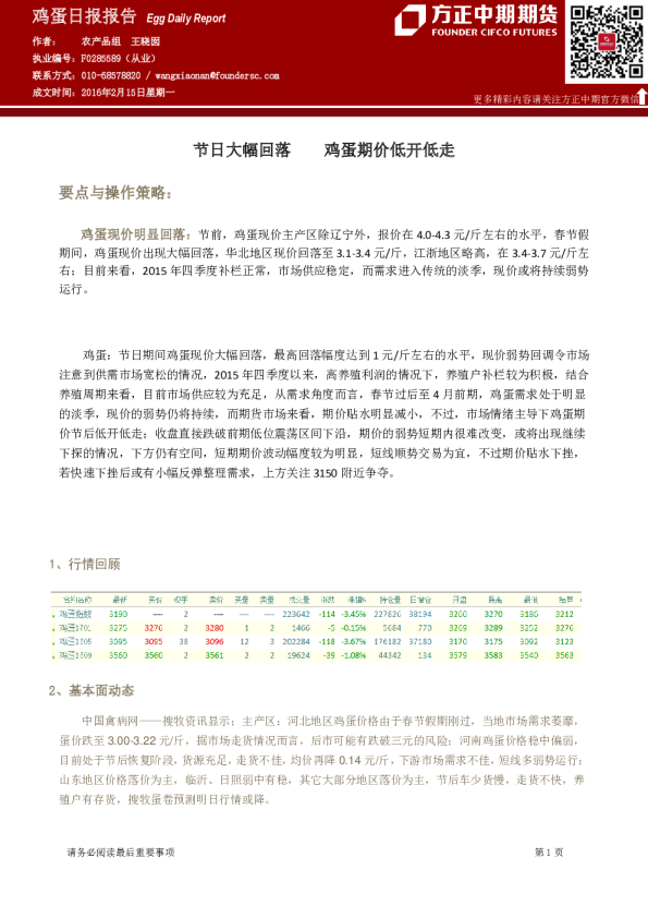
鸡蛋日报报告:节日大幅回落,鸡蛋期价低开低走
方正中期期货
2016-02-15