登录
注册
回到首页
AI
搜索
发现报告
发现数据
发现专题
研选报告
定制报告
VIP
权益
发现大使
发现一下
行业研究
公司研究
宏观策略
财报
招股书
会议纪要
seedance2.0
低空经济
DeepSeek
AIGC
大模型
当前位置:首页
/
其他报告
/
报告详情
白糖日报:郑糖增仓下滑关注即将公布的8月进口数据
2017-09-21
刘倩楠
银河期货
点***
你可能感兴趣
白糖日报:郑糖增仓突破上行 12月进口数据即将公布
银河期货
2017-01-19
白糖日报:郑糖增仓突破上扬 3月进口数据即将公布
银河期货
2016-04-18
白糖日报:郑糖震荡下滑 6月进口数据即将公布
银河期货
2016-07-20
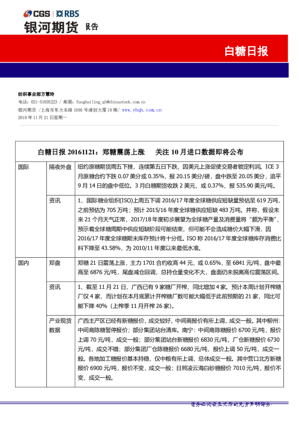
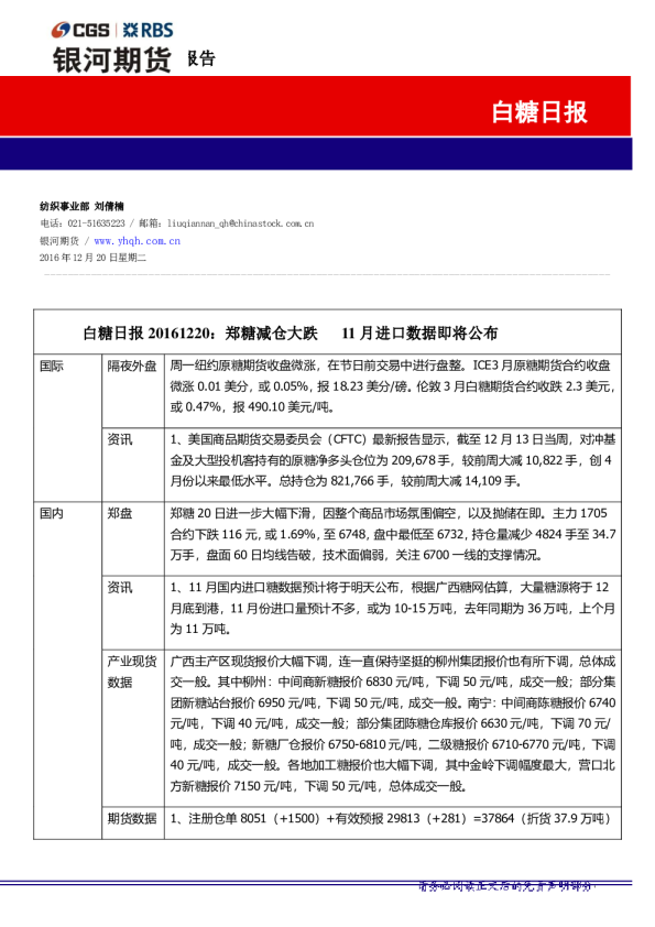
白糖日报:郑糖减仓大跌11月进口数据即将公布
银河期货
2016-12-20
白糖日报:郑糖增仓回调12月产销数据即将公布
银河期货
2017-01-03