登录
注册
回到首页
AI
搜索
发现报告
发现数据
发现专题
研选报告
定制报告
VIP
权益
发现大使
发现一下
行业研究
公司研究
宏观策略
财报
招股书
会议纪要
稀土
低空经济
DeepSeek
AIGC
智能驾驶
大模型
当前位置:首页
/
其他报告
/
报告详情
原油早评:市场预期供给端收紧,国家油价继续高位创新高
2017-09-23
张斌
迈科期货
劣***
你可能感兴趣
2020年原油市场展望:供给持续收紧,油价预期向好
华安期货
2019-12-25
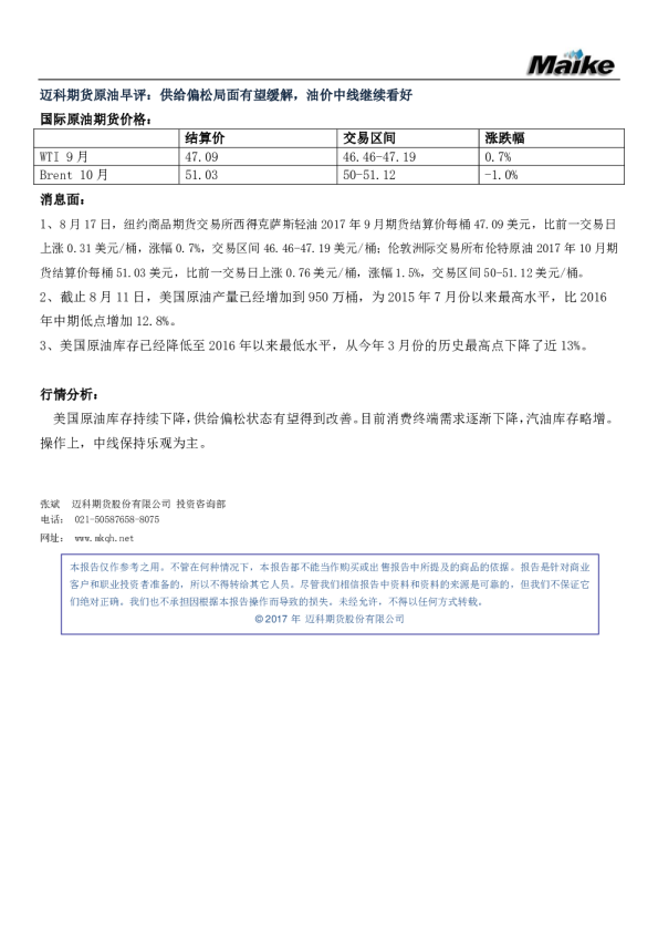
原油早评:供给偏松局面有望缓解,油价中线继续看好
迈科期货
2017-08-18
原油晨报:市场担忧原油供给端偏紧,油价继续拉涨
国都期货
2018-09-28
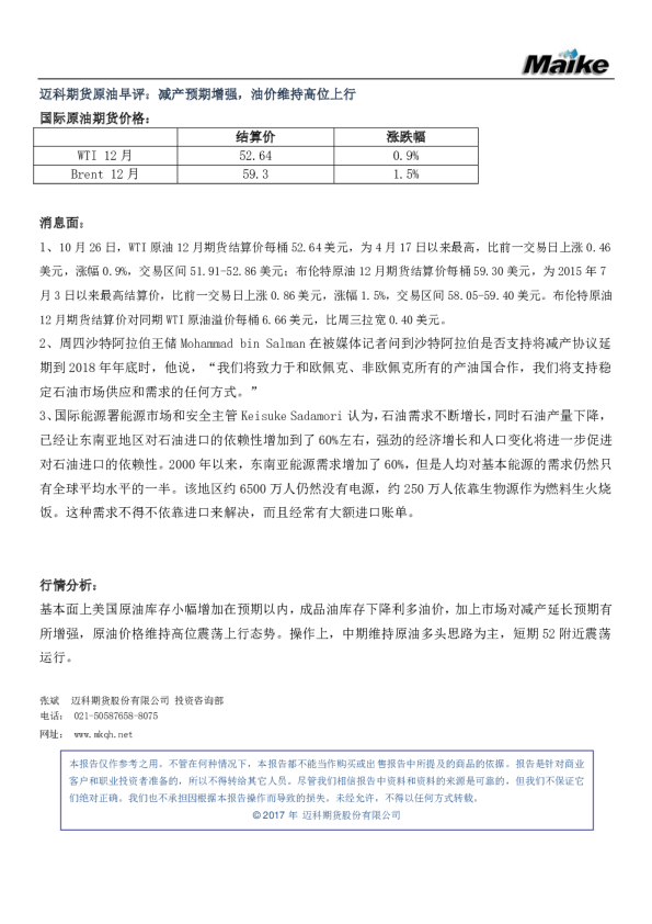
原油早评:减产预期增强,油价维持高位上行
迈科期货
2017-10-27
铅锌日评:供给端收紧,铅价持续高位运行,供给阶段性收缩、宏观偏暖,锌价高位运行
宏源期货
2024-05-14