登录
注册
回到首页
AI
搜索
发现报告
发现数据
发现专题
研选报告
定制报告
VIP
权益
发现大使
发现一下
行业研究
公司研究
宏观策略
财报
招股书
会议纪要
稀土
低空经济
DeepSeek
AIGC
智能驾驶
大模型
当前位置:首页
/
其他报告
/
报告详情
原油早评:供给偏松局面有望缓解,油价中线继续看好
2017-08-18
张斌
迈科期货
无***
你可能感兴趣
早评:中美贸易紧张局面有望缓解,原油继续小涨
迈科期货
2018-08-21
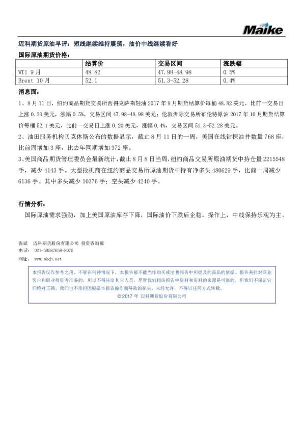
迈科期货原油早评:短线继续维持震荡,油价中线继续看好
迈科期货
2017-08-16
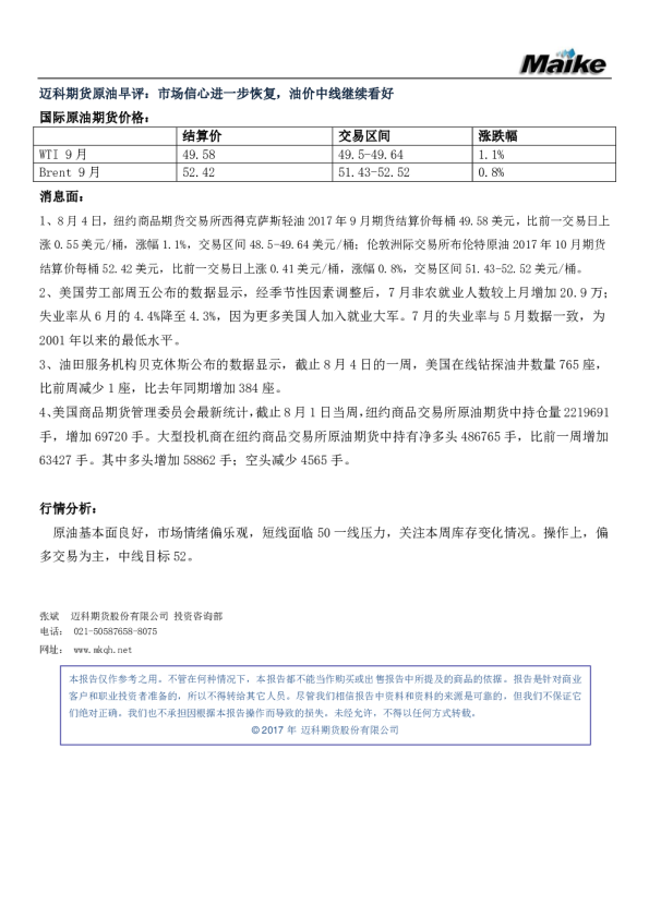
迈科期货原油早评:市场信心进一步恢复,油价中线继续看好
迈科期货
2020-02-24
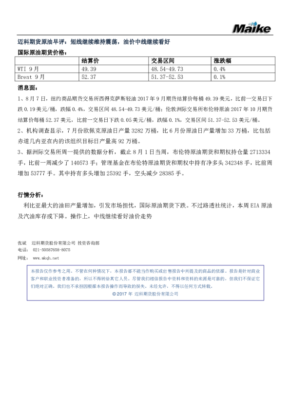
原油早评:短线继续维持震荡,油价中线继续看好
迈科期货
2017-08-08
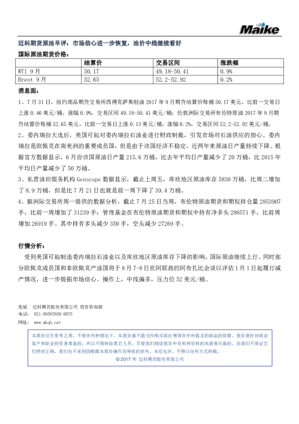
原油早评:市场信心进一步恢复,油价中线继续看好
迈科期货
2017-08-01