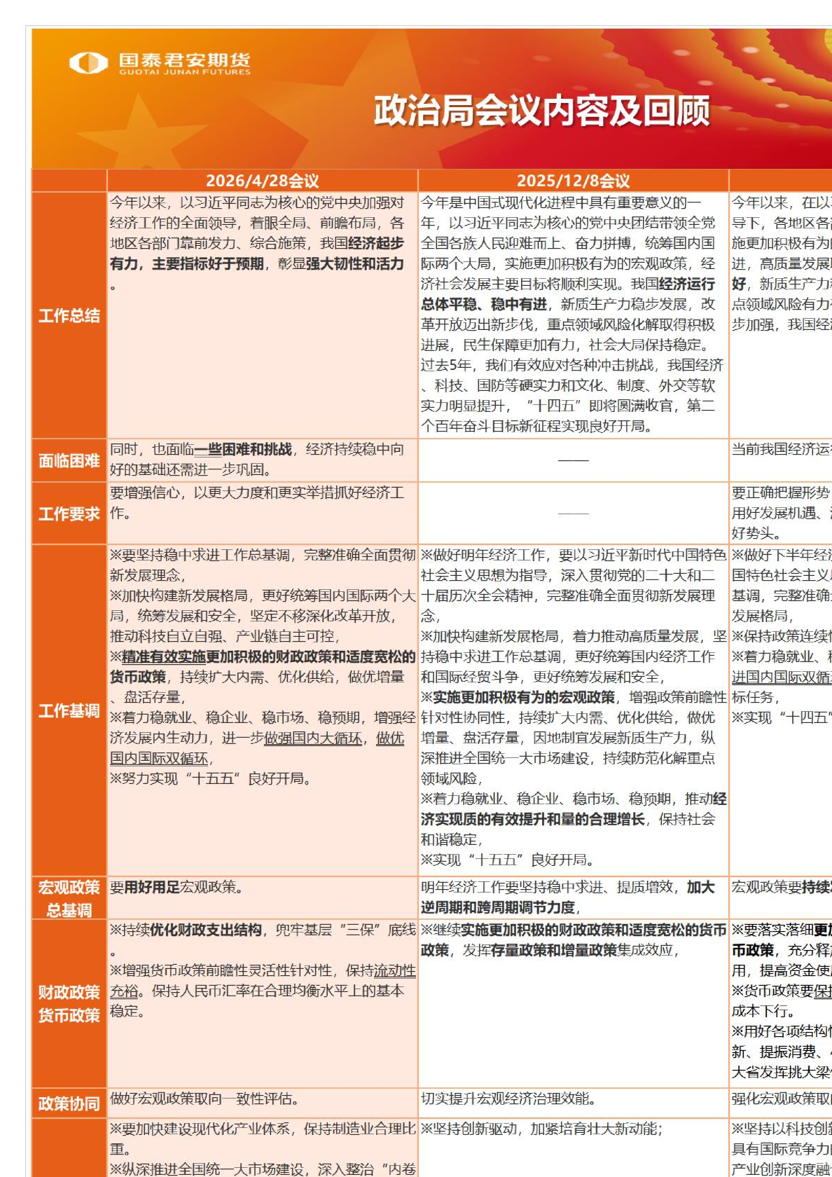
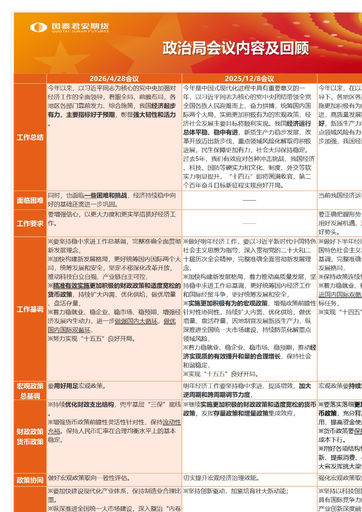
2026年4月28日和2025年7月30日的政治局会议内容回顾显示,以习近平同志为核心的党中央加强对经济工作的全面领导,实施更加积极有为的宏观政策,推动经济稳中有进。主要经济指标表现良好,社会发展主要目标将顺利实现。经济展现强大活力和韧性,但面临一些困难和挑战,需巩固经济回升向好势头。
会议强调坚持稳中求进工作总基调,完整准确全面贯彻新发展理念,加快构建新发展格局,统筹国内国际两个大局,深化改革开放。做好明年经济工作要以习近平新时代中国特色社会主义思想为指导,着力稳就业、稳企业、稳市场、稳预期,推动经济实现质的有效提升和量的合理增长。
宏观政策方面,继续实施更加积极的财政政策和适度宽松的货币政策,增强政策前瞻性灵活性,保持流动性充裕。结构性货币政策工具将加力支持科技创新、提振消费、小微企业、稳定外贸等。
重点领域包括科技创新引领新质生产力发展,纵深推进全国统一大市场建设,全面实施“人工智能+”行动,坚持“两个毫不动摇”激发各类经营主体活力,深入挖掘内需潜力,高质量推动“两重”建设,有效防范化解重点领域风险。
其他方面,强化就业优先政策导向,坚持改革攻坚,扩大高水平对外开放,夯实“三农”基础,做好民生保障工作,坚持“双碳”引领推动全面绿色转型,做好安全生产、防灾减灾、食品药品安全等工作。
会议要求领导干部树立和践行正确政绩观,全面落实党中央决策部署,为高质量发展提供强大动能。