您的浏览器禁用了JavaScript(一种计算机语言,用以实现您与网页的交互),请解除该禁用,或者联系我们。 [未知机构]:【风口研报·公司】2025年订单规模突破至近千亿元,公司汽车电子业务高速增长,并积极布局新兴智能体产业链,有望成为“汽车+机器人Tier1”;另有公司受益AI新兴业务集中释放,一-20260424 - 发现报告

【风口研报·公司】2025年订单规模突破至近千亿元,公司汽车电子业务高速增长,并积极布局新兴智能体产业链,有望成为“汽车+机器人Tier1”;另有公司受益AI新兴业务集中释放,一-20260424

2026-04-24 未知机构 邓轶韬
报告封面

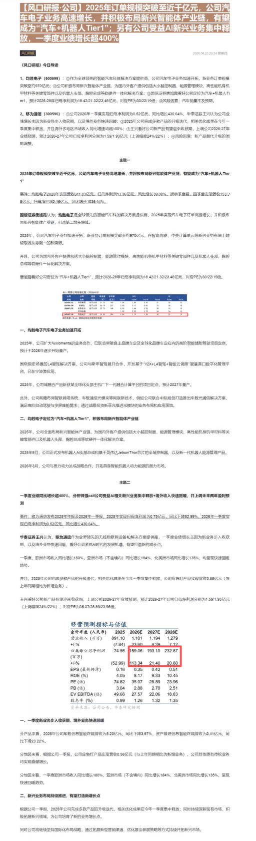
《风口研报》今日导读 牛一体化解决方库;③国信证券唐旭露看好公司定位为汽车+机器人Tier,预计2026-28年归母净利润为18.42/21.32/23.46亿元,对应PE为30/22/19倍;@风险因素:汽车销量不及预期 绩增长主因为新业务步入收获期,以及境外业务快速回暖:②2025年公司完成多款产品的升级选代,相关优化成果在今年一季度集中释放,并且海外多地区市场收入同比增速均超100%;③王兴看好公司新产品有望迎来收获期,上调公司2026-27年期调整. 国信证券唐旭露认为均胜电子是全球领先的智能汽车科技解决方车提供商,2025年实现汽车电子订单高速增长,并积极布 曹旭露看好公司定 长智能体产业链 并旦,2025年公司完成多款产品的升级选代,相关优化成果在今年一季度集中释放,公司应急灯产品实现营收0.58亿元(与 经营预测指标与估值 营业教支(百方)891.101,1011,1941,279 匀实现稳健增 快速回暖趋 银据公司一季报,2025年公司完一季度集中释放;同时持续深耕现有市场、移 风口研报¥1088起立即购买