您的浏览器禁用了JavaScript(一种计算机语言,用以实现您与网页的交互),请解除该禁用,或者联系我们。 [银河期货]:农产品策略周报:生猪棉花趋势向好,油脂油料震荡分化 - 发现报告

农产品策略周报:生猪棉花趋势向好,油脂油料震荡分化

2026-04-20 银河期货 王月
报告封面

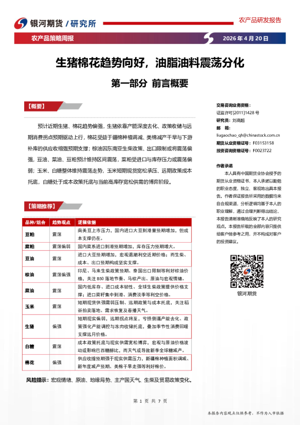
2026年4月20日 生猪棉花趋势向好,油脂油料震荡分化 第一部分前言概要 交易咨询业务资格: 【概要】 证监许可[2011]1428号研究员:刘高超邮箱:liugaochao_qh@chinastock.com.cn期货从业资格证号:F03153158投资咨询资格证号:F0023722 预计近期生猪、棉花趋势偏强,生猪依靠产能深度去化、政策收储与远期消费拐点预期驱动上行,棉花受益于疆棉种植调减、美棉减产干旱与下游补库的供应收缩强预期支撑;棕油因东南亚生柴政策、出口限制或将震荡偏强,豆油、菜油、豆粕预计维持区间震荡,菜粕受进口与库存压力或震荡偏弱;玉米、白糖整体维持震荡走势,玉米短期现货宽松承压、远期政策成本托底,白糖处于成本政策托底与当前高库存宽松供需的博弈阶段。 作者承诺 本人具有中国期货业协会授予的期货从业资格证书,本人承诺以勤勉的职业态度,独立、客观地出具本报告。作者保证报告所采用的数据均来自合规渠道,分析逻辑均基于本人的职业理解,通过合理判断得出结论,本报告清晰准确地反映了本人的研究观点。本报告所载的全部内容只提供给客户做参考之用,并不构成对客户的投资建议。 【策略推荐】 银河期货 风险提示:宏观情绪、原油、地缘局势、主产国天气、生柴及贸易政策变化。 农产品策略周报 第二部分市场分析与策略推荐 一、行情回顾 从宏观环境看,4月13日美国启动对伊朗全面海上封锁,伊朗随即反击并威胁封锁霍尔木兹海峡,引发供应恐慌,原油价格冲高;但4月16日后局势快速缓和,以色列与黎巴嫩达成临时停火、美伊谈判预期升温,4月17日伊朗宣布开放海峡,原油应声大幅下跌。避险资产与风险资产随之轮动:黄金先因避险冲高、后随情绪缓和震荡收涨,美元指数与美债收益率同步回落,全球股市普遍走强,美股屡创新高,A股与港股亦跟随风险偏好回升。整体呈现“地缘冲突升级—供应/避险溢价—局势缓和—溢价消退—风险资产回暖”的逻辑,市场对中东局势的边际变化高度敏感。 农产品期货市场方面,上周国内生猪期货触底大幅反弹,核心逻辑是养殖亏损、出栏收缩与产能去化预期带动资金抄底;油脂油料受中东局势缓和、原油下跌及海外出口偏弱影响高位回调,底部仍有生物柴油政策支撑;棉花内外盘共振走强,主要受美棉产区干旱、国内棉花种植面积下降等供给收紧预期推动;白糖在国内增产、进口充裕及需求疲软下弱势震荡;玉米则呈现期强现弱,期货受政策托底与远期供给收缩预期震荡上行,现货仍受供大于求压制,整体行情由地缘情绪退潮与自身基本面强弱共同驱动,但仍需警惕中东局势的反复给市场带来波动的风险。 数据来源:银河期货,iFinD 农产品策略周报 数据来源:银河期货,iFinD 二、农产品期货供需格局全景表 本期供需格局特点:至4月17日,多数农产品各项多空因素相互抵消,综合判断均为中性,无明确趋势性行情驱动;棉花受益于供给、外盘、天气/政策等多项利多因素,整体格局偏多;菜粕受到供给、库存、进口多项利空因素共同压制,综合判断偏空,其余油脂、谷物、养殖、软果类品种多空力量整体均衡,价格大概率维持区间震荡运行。 农产品策略周报 三、农产品期货策略信号表 截至2026年4月17日,生猪、棉花、鸡蛋、花生四个品种判定为强势,其中生猪期价处于历史极低2%分位、波动率处于历史高位,叠加极高CCI数值,反弹动能充足;棉花期价位置偏高、波动率偏低,趋势偏强且基差偏高;鸡蛋、花生同样多头技术信号明确;豆粕、菜粕两个品种偏弱运行,二者波动率处于偏高区间,强弱信号偏弱,上行动力不足;其余豆油、棕油、菜油、玉米、白糖均判定为中性,多空技术力量相对均衡。同时细节维度上,棕油期价已来到历史92%高位但基差仅1%,警惕高位回落风险;菜粕基差高达80%却走势偏弱,现货端支撑未能带动盘面走强,多数中性品种波动率处于中低位,整体缺乏明确趋势性突破行情。 四、本期策略推荐、风险提示与近期关注要点 整体来看,预计近期生猪、棉花趋势偏强,生猪依靠产能深度去化、政策收储与远期消费拐点预期驱动上行,棉花受益于疆棉种植调减、美棉减产干旱与下游补库的供应收缩强预期支撑;棕油因东南亚生柴政策、出口限制或将震荡偏强,豆油、菜油、豆粕预计维持区间震荡,菜粕受进口与库存压力或震荡偏弱;玉米、白糖整体维持震荡走势,玉米短期现货宽松承压、远期政策成本托底,白糖处于成本政策托底与当前高库存宽松供需的博弈阶段, 农产品策略周报 整体各品种走势由自身供需基本面、远期产业预期、能源政策与宏观情绪共同主导,分化运行特征显著。 风险提示:宏观、原油、天气、贸易与生柴政策等因素变化。 近期关注要点: (1)中东地缘局势,美元、原油价格走势及宏观市场情绪变化。(2)马棕4月产量、出口预期。(3)布交所阿根廷大豆生长、收获情况。(4)USDA美豆、美玉米周度出口销售与作物进度报告。(5)生猪出栏节奏、养殖利润、出栏体重变化。(6)棉糖产业政策与产区种植、生产等情况。 五、驱动力示意图 截止4月17日,当前农场品期货市场中,鸡蛋、白糖、豆油、豆粕位于右上区域,供需基本面强劲、估值支撑尚可,上涨核心驱动来自供需端;棉花、玉米淀粉、菜粕处在左上 农产品策略周报 高估值区间,行情主要依靠估值抬升逻辑,基本面供需支撑偏弱;玉米、棕油、生猪、花生集中于左下双弱区域,当前估值偏低、供需格局偏弱,整体承压明显,仅存在底部估值修复的潜在预期。 数据来源:银河期货,iFinD 提示:影响商品价格走势的因素众多,包括宏观金融、产业供需、市场情绪、估值高低等类别,一张简图难以描述商品所有驱动因素的变化,“农产品驱动力示意图”仅从估值和供需两个角度展示主要活跃农产品期货近一周的驱动力变化,但并不代表当前这些农产品价格仅由这两类因素主导。因此,不建议将本图直接作为交易的依据,但可将其作为分析价格驱动的辅助工具。 农产品策略周报 2026年4月20日 免责声明 本报告由银河期货有限公司(以下简称银河期货,投资咨询业务许可证号30220000)向其机构或个人客户(以下简称客户)提供,无意针对或打算违反任何地区、国家、城市或其它法律管辖区域内的法律法规。除非另有说明,所有本报告的版权属于银河期货。未经银河期货事先书面授权许可,任何机构或个人不得更改或以任何方式发送、传播或复印本报告。 本报告所载的全部内容只提供给客户做参考之用,并不构成对客户的投资建议。银河期货认为本报告所载内容及观点客观公正,但不担保其内容以及数据的准确性或完整性。客户不应单纯依靠本报告而取代个人的独立判断。本报告所载内容反映的是银河期货在最初发表本报告日期当日的判断,银河期货可发出其它与本报告所载内容不一致或有不同结论的报告,但银河期货没有义务和责任去及时更新本报告涉及的内容并通知客户。银河期货不对因客户使用本报告而导致的损失负任何责任。 银河期货不需要采取任何行动以确保本报告涉及的内容适合于客户。银河期货建议客户独自进行投资判断。本报告并不构成投资、法律、会计或税务建议或担保任何内容适合客户,本报告不构成给予客户个人咨询建议。 银河期货版权所有并保留一切权利。 联系方式 银河期货有限公司/研究所北京:北京市朝阳区建国门外大街8号北京IFC国际财源中心A座31/33层上海:上海市虹口区东大名路501号上海白玉兰广场28层网址:www.yhqh.com.cn电话:400-886-7799