您的浏览器禁用了JavaScript(一种计算机语言,用以实现您与网页的交互),请解除该禁用,或者联系我们。 [华创证券]:转债市场月度跟踪20260403 - 发现报告

转债市场月度跟踪20260403

2026-04-04 周冠南,张文星 华创证券 小烨
报告封面

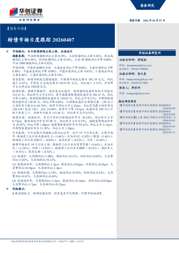
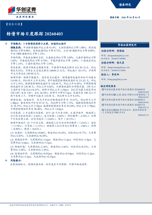
债券日报2026年04月04日 【债券日报】 转债市场日度跟踪20260403 ❖市场概况:3日转债表现强于正股,估值环比抬升 华创证券研究所 指数表现:中证转债指数环比上涨0.14%、上证综指环比下降1.00%、深证成指环比下降0.99%、创业板指环比下降0.73%、上证50指数环比下降0.80%、中证1000指数环比下降1.14%。 证券分析师:周冠南邮箱:zhouguannan@hcyjs.com执业编号:S0360517090002 市场风格:中盘成长相对占优。大盘成长环比下降1.09%、大盘价值环比下降1.02%、中盘成长环比下降0.79%、中盘价值环比下降1.09%、小盘成长环比下降1.14%、小盘价值环比下降1.45%。 证券分析师:张文星邮箱:zhangwenxing@hcyjs.com执业编号:S0360523110001 资金表现:转债市场成交情绪升温。可转债市场成交额为631.84亿元,环比增长0.52%;万得全A总成交额为16689.13亿元,环比减少10.17%;沪深两市主力净流出249.88亿元。 联系人:李宗阳邮箱:lizongyang@hcyjs.com 转债价格:转债中枢提升,高价券占比提升。转债整体收盘价加权平均值为134.88元,环比昨日上升0.24%。其中偏股型转债的收盘价为211.82元,环比上升2.76%;偏债型转债的收盘价为120.48元,环比上升0.58%;平衡型转债的收盘价为130.40元,环比上升0.02%。从转债收盘价分布情况看,130元以上高价券个数占比64.35%,较昨日环比上升1.24pct;占比变化最大的区间为120-130(包含130),占比26.38%,较昨日下降0.71pct;收盘价在100元以下的个券有2只。价格中位数为134.58元,环比昨日上升0.34%。 相关研究报告 《【华创固收】转债市场日度跟踪20260402》2026-04-02《【华创固收】怎么看2026年银行次级债供给?》2026-04-01《【华创固收】转债市场日度跟踪20260401》2026-04-01《【华创固收】转债市场日度跟踪20260331》2026-03-31《【华创固收】PMI季节性回升,聚焦价格传导——3月制造业PMI点评》2026-03-31 转债估值:估值抬升。百元平价拟合转股溢价率为35.47%,环比昨日上升1.40pct;整体加权平价为97.47元,环比昨日下降1.73%。偏股型转债溢价率为18.75%,环比上升2.78pct;偏债型转债溢价率为92.30%,环比上升2.79pct;平衡型转债溢价率为30.48%,环比上升1.82pct。 行业表现:3日正股行业普跌,共计28个行业下跌。A股市场中,跌幅前三位行业为农林牧渔(-2.84%)、电力设备(-2.68%)、纺织服饰(-2.56%);仅两个行业逆势上涨,分别为通信(+2.66%)、电子(+0.13%)。 转债市场共计18个行业上涨,涨幅前三位行业为纺织服饰(+2.82%)、通信(+1.54%)、计算机(+1.51%);跌幅前三位行业为公用事业(-1.06%)、环保(-0.89%)、煤炭(-0.62%)。 (1)收盘价:大周期环比+0.06%、制造环比+0.29%、科技环比+0.77%、大消费环比+2.85%、大金融环比+0.29%。 (2)转股溢价率:大周期环比+3.6pct、制造环比+3.2pct、科技环比+1.9pct、大消费环比+4.4pct、大金融环比+5.3pct。 (3)转换价值:大周期环比-2.36%、制造环比-1.66%、科技环比-0.33%、大消费环比-1.68%、大金融环比-1.44%。 (4)纯债溢价率:大周期环比+0.07pct、制造环比+0.54pct、科技环比+1.2pct、大消费环比+3.5pct、大金融环比+0.32pct。 ❖风险提示: 正股波动较大、转债估值压缩、经济复苏不及预期、外围市场波动等。 一、市场主要指数表现 二、市场资金表现 资料来源:Wind,华创证券 资料来源:Wind,华创证券 资料来源:Wind,华创证券 资料来源:Wind,华创证券 三、转债估值 数据库对收盘价>150元且转股溢价率>50%的转债做了剔除,数据采用剔除后的值 资料来源:Wind,华创证券 资料来源:Wind,华创证券 资料来源:Wind,华创证券 资料来源:Wind,华创证券 资料来源:Wind,华创证券 资料来源:Wind,华创证券 资料来源:Wind,华创证券 资料来源:Wind,华创证券 资料来源:Wind,华创证券 资料来源:Wind,华创证券 资料来源:Wind,华创证券 资料来源:Wind,华创证券 资料来源:Wind,华创证券 资料来源:Wind,华创证券 资料来源:Wind,华创证券 资料来源:Wind,华创证券 资料来源:Wind,华创证券 资料来源:Wind,华创证券 四、行业轮动 固定收益组团队介绍 研究所联席所长、首席分析师:周冠南 中央财经大学金融学硕士。兼任中国宏观经济学会中青年联合会会员、中央财经大学硕士生导师。曾任职于中信银行,2015年加入华创证券研究所。2022年北京市西城区“百名英才”优秀青年人才。带领团队连续多年获得资本市场奖项:2025年证券时报最佳分析师第四名,卖方分析师水晶球奖、21世纪金牌分析师、Choice最佳分析师第一名,金麒麟最佳分析师、上证最佳分析师、Wind金牌分析师第二名;2024年证券时报·新财富最佳分析师第五名,金麒麟最佳分析师、卖方分析师水晶球奖、上证最佳分析师、21世纪金牌分析师第二名,Wind金牌分析师第三名,金牛奖最佳分析师、Choice最佳分析师团队;2023、2022年新财富入围团队、Wind金牌分析师第三名、21世纪金牌分析师第四名、金牛奖最佳分析师第五名;2021、2020年卖方分析师水晶球奖第五名。 信用负责人、资深分析师:张晶晶 对外经济贸易大学保险学硕士。曾任职于和君资本、联合信用评级有限公司。2020年加入华创证券研究所。 资深分析师:许洪波 中央财经大学金融硕士。2020年加入华创证券研究所。 高级分析师:靳晓航 中央财经大学会计硕士。2020年加入华创证券研究所。 高级分析师:宋琦 中央财经大学国际商务硕士。2021年加入华创证券研究所。 高级分析师:王紫宇 中央财经大学金融硕士,曾任职于泰康资产,2023年加入华创研究所。 分析师:张文星 南京理工大学国际商务硕士。曾任职于天风证券研究所。2023年加入华创证券研究所。 研究员:谢洁仪 中山大学金融硕士。曾任职于华福证券研究所。2025年加入华创证券研究所。 研究员:李阳 中国人民大学金融硕士。2023年加入华创证券研究所。 研究员:王少华 西南财经大学金融学硕士。2023年加入华创证券研究所。 研究员:李宗阳 中央财经大学金融硕士,2023年加入华创证券研究所。 助理研究员:黄艳欣 北京大学电子信息硕士,2024年加入华创证券研究所。 助理研究员:张威 中央财经大学金融硕士,2024年加入华创证券研究所。 助理研究员:方圆 中国科学技术大学金融硕士,2025年加入华创证券研究所。 华创证券机构销售通讯录 华创行业公司投资评级体系 基准指数说明: A股市场基准为沪深300指数,香港市场基准为恒生指数,美国市场基准为标普500/纳斯达克指数。 公司投资评级说明: 强推:预期未来6个月内超越基准指数20%以上;推荐:预期未来6个月内超越基准指数10%-20%;中性:预期未来6个月内相对基准指数变动幅度在-10%-10%之间;回避:预期未来6个月内相对基准指数跌幅在10%-20%之间。 行业投资评级说明: 推荐:预期未来3-6个月内该行业指数涨幅超过基准指数5%以上;中性:预期未来3-6个月内该行业指数变动幅度相对基准指数-5%-5%;回避:预期未来3-6个月内该行业指数跌幅超过基准指数5%以上。 分析师声明 每位负责撰写本研究报告全部或部分内容的分析师在此作以下声明: 分析师在本报告中对所提及的证券或发行人发表的任何建议和观点均准确地反映了其个人对该证券或发行人的看法和判断;分析师对任何其他券商发布的所有可能存在雷同的研究报告不负有任何直接或者间接的可能责任。 免责声明 本报告仅供华创证券有限责任公司(以下简称“本公司”)的客户使用。本公司不会因接收人收到本报告而视其为客户。 本报告所载资料的来源被认为是可靠的,但本公司不保证其准确性或完整性。本报告所载的资料、意见及推测仅反映本公司于发布本报告当日的判断。在不同时期,本公司可发出与本报告所载资料、意见及推测不一致的报告。本公司在知晓范围内履行披露义务。 报告中的内容和意见仅供参考,并不构成本公司对具体证券买卖的出价或询价。本报告所载信息不构成对所涉及证券的个人投资建议,也未考虑到个别客户特殊的投资目标、财务状况或需求。客户应考虑本报告中的任何意见或建议是否符合其特定状况,自主作出投资决策并自行承担投资风险,任何形式的分享证券投资收益或者分担证券投资损失的书面或口头承诺均为无效。本报告中提及的投资价格和价值以及这些投资带来的预期收入可能会波动。 本报告版权仅为本公司所有,本公司对本报告保留一切权利。未经本公司事先书面许可,任何机构和个人不得以任何形式翻版、复制、发表、转发或引用本报告的任何部分。如征得本公司许可进行引用、刊发的,需在允许的范围内使用,并注明出处为“华创证券研究”,且不得对本报告进行任何有悖原意的引用、删节和修改。 证券市场是一个风险无时不在的市场,请您务必对盈亏风险有清醒的认识,认真考虑是否进行证券交易。市场有风险,投资需谨慎。 华创证券研究所