登录
注册
回到首页
AI
搜索
发现报告
发现数据
发现专题
研选报告
定制报告
VIP
权益
发现大使
发现一下
行业研究
公司研究
宏观策略
财报
招股书
会议纪要
稀土
低空经济
DeepSeek
AIGC
智能驾驶
大模型
当前位置:首页
/
其他报告
/
报告详情
贵金属日报:美元反弹,短线调整压力增大
2017-08-15
张磊
中投期货
小***
你可能感兴趣
贵金属期货研究日报:避险情绪暂时消退,短线调整压力增大
中投期货
2017-08-16
贵金属周报:美元指数触底反弹,贵金属价格压力增大
国投期货
2016-05-09
贵金属日报:涨势继续,短线调整概率增大
中投期货
2015-10-15
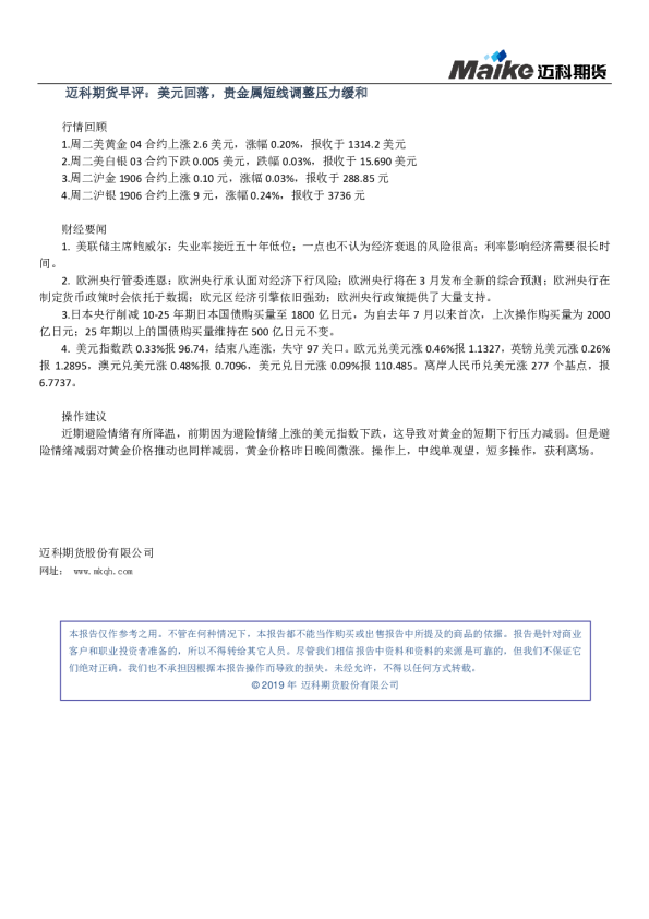
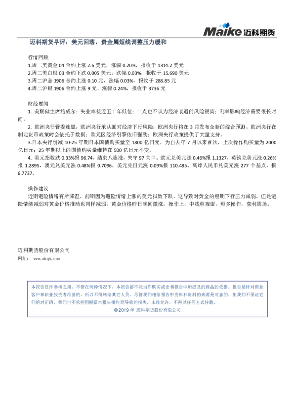
早评:美元回落,贵金属短线调整压力缓和
迈科期货
2019-02-13
早评:美元回落,贵金属短线调整压力缓和
迈科期货
2019-02-21