
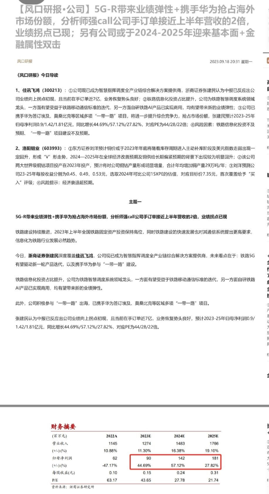
战争带来中东的户储渗透率提升空间多大? 乌克兰战前渗透0.1%,25年底渗透率15%。 中东目前整体户储渗透率1.5%,伊拉克渗透率近20%。 预计渗透率在3年内有望提升到15% 中东近3年市场空间怎么看? –中东核心户储国家(沙特、阿联酋、伊拉克、黎 强call【德业股份】中东给公司带来的业绩弹性有望持续超预期 战争带来中东的户储渗透率提升空间多大? 乌克兰战前渗透0.1%,25年底渗透率15%。 中东目前整体户储渗透率1.5%,伊拉克渗透率近20%。 预计渗透率在3年内有望提升到15% 中东近3年市场空间怎么看? –中东核心户储国家(沙特、阿联酋、伊拉克、黎巴嫩、约旦、埃及、卡塔尔、阿曼、科威特、伊朗、以色列)约8500万户家庭,目前存量渗透率1.5%,按照28年存量市场15%渗透率,每套5KWH系统,价格800元/Kwh计算,预计28年中东存量市场510亿市场,25年底存量市场51亿,3年新增459亿,年均市场空间153亿。 德业在战争市场的能力是什么? 德业在乌克兰、伊拉克市场市占率约40%。 产品专为战争/缺电场景定制,①并离网无缝切换(4ms ):断电瞬间保电,适配频繁停电②主打离网型逆变器+户储一体机,无需依赖稳定电网。 ③高可靠+易安装+免维护:适配战乱区安装/运维能力弱的现状。 ④渠道下沉,伊拉克/黎巴嫩/乌克兰建数千家本地安装商,触达偏远地区。 中东给德业能带来多大弹性? 公司中东市占率近25%。 公司在阿联酋、黎巴嫩、伊拉克市占率第一,分别(30%、40%、40%)、中东最大市场阿联酋市占率第二约25%。 26-28年年均158亿的市场,假设公司30%市占率,25%净利率,年均贡献47亿收入、12亿利润。 (25年公司中东收入预计10亿+) 市值怎么看? 预计26年公司业绩50亿,给予30XPe,目标市值1500亿,4月排产值得期待,有上修业绩弹性。