登录
注册
回到首页
AI
搜索
发现报告
发现数据
发现专题
研选报告
定制报告
VIP
权益
发现大使
发现一下
行业研究
公司研究
宏观策略
财报
招股书
会议纪要
稀土
低空经济
DeepSeek
AIGC
智能驾驶
大模型
当前位置:首页
/
宏观策略
/
报告详情
宏观金融早报:美国6月非农就业岗位加速增长,国内外汇储备连续上升,期指暂观望
2017-07-10
沈文卓、王俊启、倪筱玮
浙商期货
为***
你可能感兴趣
宏观金融早报:美国6月制造业活动指数上升,国内6月财新PMI向好,期指暂观望
浙商期货
2017-07-04
宏观金融早报:美国失业金申请人数增多,国内公开市场连续十日暂停操作,期指暂观望
浙商期货
2017-07-07
宏观金融早报:美国6月就业前景改善,国内通胀数据符合预期,期债暂观望
浙商期货
2017-07-11
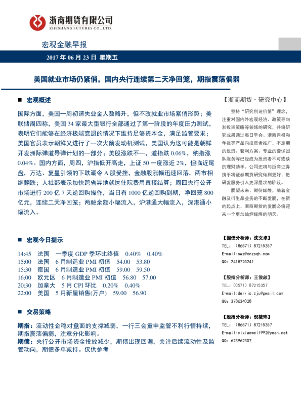
宏观金融早报:美国就业市场仍紧俏,国内央行连续第二天净回笼,期指震荡偏弱
浙商期货
2017-06-23
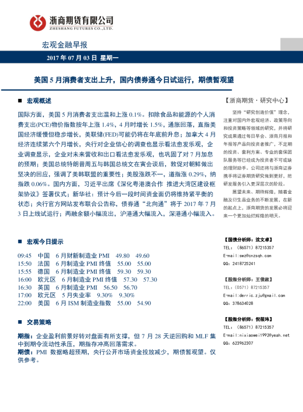
宏观金融早报:美国5月消费者支出上升,国内债券通今日试运行,期债暂观望
浙商期货
2017-07-03