登录
注册
回到首页
AI
搜索
发现报告
发现数据
发现专题
研选报告
定制报告
VIP
权益
发现大使
发现一下
行业研究
公司研究
宏观策略
财报
招股书
会议纪要
稀土
低空经济
DeepSeek
AIGC
智能驾驶
大模型
当前位置:首页
/
宏观策略
/
报告详情
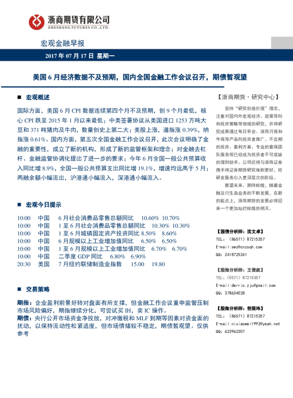
宏观金融早报:美国5月消费者支出上升,国内债券通今日试运行,期债暂观望
2017-07-03
沈文卓、王俊启、倪筱玮
浙商期货
从***
你可能感兴趣
宏观金融早报:美国消费者信心仍强劲,央行连续第六天暂停公开市场逆回购操作,期债暂观望
浙商期货
2017-02-13
宏观金融早报:美国2月CPI温和上升,中国金融监管“一行两会”新格局,期债暂观望
浙商期货
2018-03-14
宏观金融早报:美国6月经济数据不及预期,国内全国金融工作会议召开,期债暂观望
浙商期货
2017-07-17
宏观金融早报:美国6月就业前景改善,国内通胀数据符合预期,期债暂观望
浙商期货
2017-07-11
宏观金融早报:美国6月制造业活动指数上升,国内6月财新PMI向好,期指暂观望
浙商期货
2017-07-04