登录
注册
回到首页
AI
搜索
发现报告
发现数据
发现专题
研选报告
定制报告
VIP
权益
发现大使
发现一下
行业研究
公司研究
宏观策略
财报
招股书
会议纪要
稀土
低空经济
DeepSeek
AIGC
智能驾驶
大模型
当前位置:首页
/
宏观策略
/
报告详情
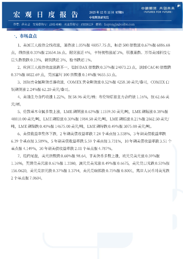
宏观日报
2025-12-11
中粮期货
冷***
你可能感兴趣
宏观金融组日报
广发期货
2024-02-01
宏观金融组日报
广发期货
2024-02-21
宏观金融组日报
广发期货
2024-02-20
宏观金融组日报
广发期货
2024-02-27
宏观金融组日报
广发期货
2024-03-25