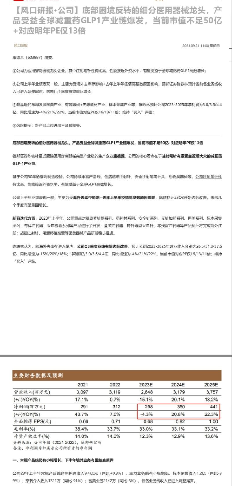
AI智能总结
【工程机械行业层面】:26年是国内海外工程机械行业共振上行的第一年(过去五年从来没有任何一年国内海外工程机械一起上行),各位投资者不能因为某个月的数据扰动,就质疑工程机械行业复苏大趋势!而且当前时点国内五家主机厂百分之七八十的利润贡献来自于海外,这一轮工程机械行业大周期应弱化国内的数据重要性以及前瞻指引! 柳工的四大逻辑如下: 当前时点柳工对应明年业绩估值仅11倍左右,各位投资者千万不要错过如此便宜的资产 【工程机械行业层面】:26年是国内海外工程机械行业共振上行的第一年(过去五年从来没有任何一年国内海外工程机械一起上行),各位投资者不能因为某个月的数据扰动,就质疑工程机械行业复苏大趋势!而且当前时点国内五家主机厂百分之七八十的利润贡献来自于海外,这一轮工程机械行业大周期应弱化国内的数据重要性以及前瞻指引! 柳工的四大逻辑如下:1.【国企改革】2020年柳工集团混改,2022 年公司完成整体上市,国企改革之后,公司内部经营机制和考核机制均发生重大改变,激励力度空前加大,公司管理层均亲自跑市场,市场竞争狼性度显著提升。 考虑到柳工24年净利率仅4.4%左右,明显偏低。 未来3~5年公司对外通过狼性文化提升成长性,对内降本增效举措稳步扎实推进,考虑到低基数因素,公司未来3~5年利润提升空间非常巨大!2. 【电装产品出口欧洲正在快速放量,这是最重要的逻辑!】公司作为国内装载机龙头企业,在电装领域已经具备10年的技术积淀,电装产品技术全球领先。 公司电装产品出口到欧洲正在快速起量,当前时点看,在欧洲柳工电装渗透率还处在极低水平(仅小个位数渗透率)未来2-3年依靠渗透率提升逻辑,就可以让公司未来2-3年电装出口持续高增,考虑到公司电装产品出口到欧洲单价和毛利率均更高(电装欧洲均价150万-200万一台,毛利率50%左右,欧洲对电装产品准入门槛极高,目前欧洲大区在电装领域基本没有其他品牌可以和柳工竞争,可见的未来欧洲大区电装不会打价格战),未来公司电装产品在欧洲市场的如预期起量将进一步提升公司的盈利能力,公司将充分受益装载机电动化带来的中国企业竞争力提升的长逻辑。 3.【350马力以上大拖产品未来有望起量】公司作为国内装载机龙头企业,在装载机领域具备深厚的技术积淀,考虑到装载机和350马力以上大拖这两款产品技术同源性较高,故相比于其他厂商,公司做大拖产品具备得天独厚的技术优势。 考虑到公司350马力以上大拖产品出口单价和毛利率均更高,未来公司大拖产品的如预期起量将进一步提升公司的盈利能力!4. 【矿山机械产品未来有望起量】当前时点,公司矿挖矿装正在持续稳步放量,今年公司要把矿山机械产品品类进一步完善,进一步提升矿山机械的产品品质,为后续高单价高毛利率的矿机业务放量打下坚实基础!公司现在已经和力拓形成接洽合作,未来要大力拓展海外矿山机械业务,到2030年矿机业务要达到百亿级别收入体量,今年矿机业务收入20亿左右。