AI智能总结
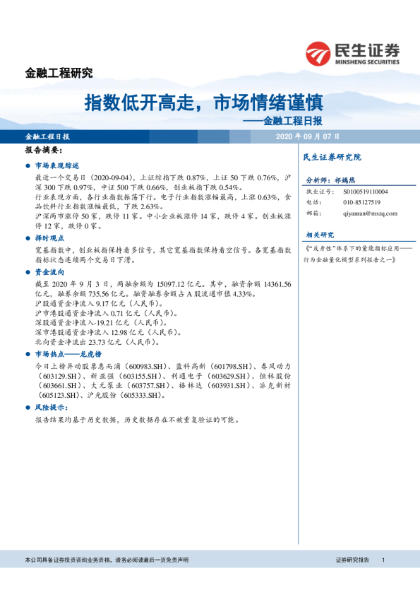
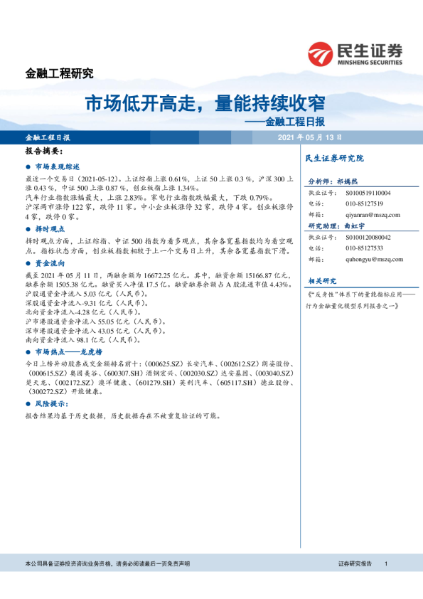
市场低开高走,核心权重与科技主线共振上行 核心观点 金融工程日报 金融工程·数量化投资 市场表现:今日(20250917)大部分指数处于上涨状态,规模指数中中证500指数表现较好,板块指数中创业板指表现较好,风格指数中中证500价值指数表现较好。综合金融、电新、汽车、煤炭、家电行业表现较好,消费者服务、农林牧渔、商贸零售、食品饮料、银行行业表现较差。炒股软件、信托、光刻机、宇树机器人、MLCC等概念表现较好,黄酒、丙烯、黄金精选、黄金珠宝、新零售等概念表现较差。 证券分析师:张欣慰联系人:李子靖021-60933159021-60875177zhangxinwei1@guosen.com.cnlizijing1@guosen.com.cnS0980520060001 相关研究报告 《金融工程日报-沪指探底回升,机器人概念股集体爆发》——2025-09-17《金融工程日报-沪指冲高回落,创业板指走强》——2025-09-16《金融工程日报-市场缩量反弹,创业板指领涨、AI硬件方向集体反弹》——2025-09-11《金融工程日报-沪指缩量收跌,科技股表现低迷、金融地产逆势上涨》——2025-09-09《金融工程日报-沪指震荡收涨,创业板指分化回调》——2025-09-08 市场情绪:今日收盘时有78只股票涨停,有4只股票跌停。昨日涨停股票今日收盘收益为2.59%,昨日跌停股票今日收盘收益为-5.80%。今日封板率71%,较前日下降3%,连板率22%,较前日下降4%。 市场资金流向:截至20250917两融余额为24054亿元,其中融资余额23885亿元,融券余额169亿元。两融余额占流通市值比重为2.5%,两融交易占市场成交额比重为11.8%。 折溢价:20250916当日ETF溢价较多的是黄金股票ETF,ETF折价较多的是深100ETF工银。近半年以来大宗交易日均成交金额达到15亿元,20250916当日大宗交易成交金额为25亿元,近半年以来平均折价率6.07%,当日折价率为8.92%。近一年以来上证50、沪深300、中证500、中证1000股指期货主力合约的年化贴水率中位数分别为0.16%、2.22%、9.75%、12.08%,当日上证50股指期货主力合约年化升水率为14.49%,处于近一年来97%分位点,当日沪深300股指期货主力合约年化升水率为5.98%,处于近一年来95%分位点;当日中证500股指期货主力合约年化贴水率为13.15%,处于近一年来33%分位点;当日中证1000股指期货主力合约年化贴水率为12.93%,处于近一年来45%分位点。 机构关注与龙虎榜:近一周内调研机构较多的股票是晶盛机电、中国能建、双环传动、罗博特科、中航西飞、长高电新、西麦食品、金力永磁等,晶盛机电被122家机构调研。20250917披露龙虎榜数据中,机构专用席位净流入前十的股票是豪恩汽电、蔚蓝锂芯、峰岹科技、线上线下、汇金股份、新宁物流、丰立智能、苏宁环球、精智达、浙江恒威等,机构专用席位净流出前十的股票是天际股份、报喜鸟、邦基科技、利和兴、北方铜业、波长光电、皇庭国际、联合精密、山子高科、艾芬达等。陆股通净流入前十的股票是恒宝股份、蔚蓝锂芯、京运通、山子高科、青山纸业、豪恩汽电、北方铜业、中粮资本、首创证券、波长光电、怡球资源、峰岹科技等,陆股通净流出前十的股票是华胜天成、吉视传媒、上海建工、金财互联、潞化科技、精智达、报喜鸟、苏宁环球等。 风险提示:市场环境变动风险;本报告基于历史客观数据统计,不构成投资建议。 市场表现 宽基与风格指数表现 今日(20250917,下同)大部分指数处于上涨状态,规模指数中,中证500指数表现较好,上证50指数上涨0.17%,沪深300指数上涨0.61%,中证500指数上涨0.96%,中证1000指数上涨0.95%,中证2000指数上涨0.42%。 板块指数中,创业板指表现较好,上证综指上涨0.37%,深证综指上涨0.83%,中小100指数上涨0.99%,创业板指上涨1.95%,科创50指数上涨0.91%,科创100指数上涨1.74%,北证50指数下跌0.60%。 风格指数中,中证500价值指数表现较好,沪深300价值指数上涨0.14%,沪深300成长指数上涨0.99%,中证500价值指数上涨1.00%,中证500成长指数上涨0.74%。主要宽基、板块及风格指数今日表现如下图所示。 资料来源:Wind,国信证券经济研究所整理 行业指数表现 今日综合金融、电新、汽车、煤炭、家电行业表现较好,收益分别为3.93%、2.90%、2.13%、1.72%、1.39%,消费者服务、农林牧渔、商贸零售、食品饮料、银行行业表现较差,收益分别为-1.07%、-0.98%、-0.95%、-0.50%、-0.37%,中信一级行业指数今日表现如下图所示。 资料来源:Wind,国信证券经济研究所整理 概念主题表现 今日炒股软件、信托、光刻机、宇树机器人、MLCC等概念表现较好,收益分别为4.73%、4.32%、4.24%、3.09%、3.08%,黄酒、丙烯、黄金精选、黄金珠宝、新零售等概念表现较差,收益分别为-2.21%、-2.18%、-2.12%、-1.91%、-1.68%,今日收益较高与较低的前十个概念指数表现如下图所示。 资料来源:Wind,国信证券经济研究所整理 市场情绪 日内涨跌停家数 我们统计上市满3个月以上的股票在今日盘中的实时涨跌停家数情况。今日盘中最高有79只股票涨停,收盘时有78只股票涨停,盘中最高有5只股票跌停,收盘时有4只股票跌停,今日日内实时涨跌停家数如下图所示。 资料来源:Wind,国信证券经济研究所整理 昨日涨跌停股今日日内表现 我们统计上市满3个月以上且昨日收盘涨停或跌停的股票在今日盘中的实时表现。昨日涨停股票今日收盘收益为2.59%,昨日跌停股票今日收盘收益为-5.80%。昨日涨跌停股票今日盘中实时表现如下图所示。 资料来源:Wind,国信证券经济研究所整理 封板率与连板率 我们统计上市满3个月以上的股票在今日的封板率和连板率。封板率的计算方式为: 封板率=最高价涨停且收盘涨停的股票数/最高价涨停的股票数 连板率的计算方式为: 连板率=连续两日收盘涨停的股票数/昨日收盘涨停的股票数今日封板率71%,较前日下降3%,连板率22%,较前日下降4%,近一个月封板率与连板率如下图所示。 资料来源:Wind,国信证券经济研究所整理 市场资金流向 两融余额 融资融券是指投资者向证券公司提供担保品,借入资金买入上市证券(融资)或者借入上市证券并卖出(融券)的行为。截至20250917两融余额为24054亿元,其中融资余额23885亿元,融券余额169亿元。近一年融资余额与融券余额如下图所示。 资料来源:Wind,国信证券经济研究所整理 两融余额与交易占比 我们计算两融余额占市场总流通市值的比重与两融交易(融资买入额+融券卖出额)占市场总成交额的比例来反映两融交易的活跃情况。近一年来两融余额占流通市值的比重维持在2.3%左右,两融交易占市场成交额的比重维持在9.5%左右,截至20250917两融余额占流通市值比重为2.5%,两融交易占市场成交额比重为11.8%,近一年两融余额与交易占比如下图所示。 资料来源:Wind,国信证券经济研究所整理 折溢价 ETF折溢价 ETF是一种在交易所上市交易的、基金份额可变的开放式基金,其可在场外进行申购赎回,也可以在场内交易。其在场内交易的价格与场外价格的差距在一定程度上反映了投资者的情绪。这里我们统计日成交额超过100万的境内交易股票型ETF的折溢价情况。20250916当日溢价较多的是黄金股票ETF,溢价1.16%,折价较多的是深100ETF工银,折价0.80%,折溢价较高与较低的前十名ETF如下图所示。 资料来源:Wind,国信证券经济研究所整理 大宗交易折溢价 大宗交易是指达到规定的最低限额的证券单笔买卖申报,买卖双方经过协议达成一致并经交易所确定成交的证券交易。大宗交易的成交价如果低于市场价格,就产生了折价,折价的高低一定程度上能反映大资金的投资偏好和情绪。我们统计每日大宗交易的折价率,计算方式为: 折价率=大宗交易总成交金额/当日成交份额的总市值-1 近半年以来大宗交易日均成交金额达到15亿元,20250916当日成交金额为25亿元,近半年以来平均折价率6.07%,20250916当日折价率为8.92%,近半年大宗交易成交金额与折价率如下图所示。 资料来源:Wind,国信证券经济研究所整理 股指期货升贴水 股指期货是指以股价指数为标的物的标准化期货合约,双方约定在未来的某个特定日期,可以按照事先确定的股价指数的大小进行标的指数的买卖。股指期货与现货指数价格的差被称为基差,当股指期货价格高于现货指数价格时,股指期货处于升水,基差为正;反之,股指期货处于贴水,基差为负。股指期货升贴水主要受金融市场利率、股市分红、微观资金成本、套利力量、市场情绪等影响,基差大小会影响股指对冲的成本,基差的变化一定程度上能反映市场对于未来预期的表现。国内目前有上证50、沪深300、中证500和中证1000指数股指期货。我们计算每日股指期货主力合约的年化贴水率。年化贴水率的计算方式为: 年化贴水率=基差/指数价格*(250/合约剩余交易日数) 近一年以来上证50、沪深300、中证500、中证1000股指期货主力合约的年化贴水率中位数分别为0.16%、2.22%、9.75%、12.08%,20250917当日上证50股指期货主力合约年化升水率为14.49%,处于近一年来97%分位点,具有相对较低的建仓成本,当日沪深300股指期货主力合约年化升水率为5.98%,处于近一年来95%分位点;具有相对较低的建仓成本,当日中证500股指期货主力合约年化贴水率为13.15%,处于近一年来33%分位点;当日中证1000股指期货主力合约年化贴水率为12.93%,处于近一年来45%分位点。近一年上证50、沪深300、中证500和中证1000主力合约年化升贴水率如下图所示。 资料来源:Wind,国信证券经济研究所整理 机构关注与龙虎榜 机构调研 上市公司会披露投资者或分析师对其的调研活动。这里我们统计近7天内对上市公司调研或举行分析师会议的机构数量。下图展示了近一周内被机构调研较多的前二十名上市公司,不足二十名时直接取现有数量。可以看到,近一周内调研机构较多的股票是晶盛机电、中国能建、双环传动、罗博特科、中航西飞、长高电新、西麦食品、金力永磁等,晶盛机电被122家机构调研。 资料来源:Wind,国信证券经济研究所整理 龙虎榜 龙虎榜指每日两市中涨跌幅、股价振幅、换手率等由大到小的排名榜单,从中可以看到龙虎榜单中的股票在证券营业部或机构席位的交易金额和交易方向,该数据有助于了解当日异动个股的资金进出情况。沪市主板、深市主板、中小板的龙虎榜的上榜条件为: 当日涨跌幅偏离值达到7%;当日股价振幅达到15%;3天内涨跌幅偏离值累计达到20%;当日换手率达到20%;3天内涨跌幅偏离值累计达到12%的ST证券、*ST证券和未完成股改证券;3天内日均换手率与前五个交易日的日均换手率的比值达到30倍,且换手率累计达20%;无价格涨跌幅限制的证券;沪市主板中当日融资买入或融券卖出数量达到当日交易量的50%以上。 科创板和创业板龙虎榜的上榜条件为: 当日涨跌幅达到15%;当日股价振幅达到30%;3天内涨幅偏离值累计达到30%;当日换手率达到30%;科创板中实施特别停牌的证券;创业板中无价格涨跌幅限制的证券; 创业板中严重异常期间3次出现正向或负向异常波动的证券;创业板中严重异常期间日收盘价格涨幅偏离值累计达到100%或200%的证券;创业板中严重异常期间日收盘价格跌幅偏离值累计达到50%或70%的证券。 沪市主板取满足条件的前3名上榜,科创板、深