AI智能总结
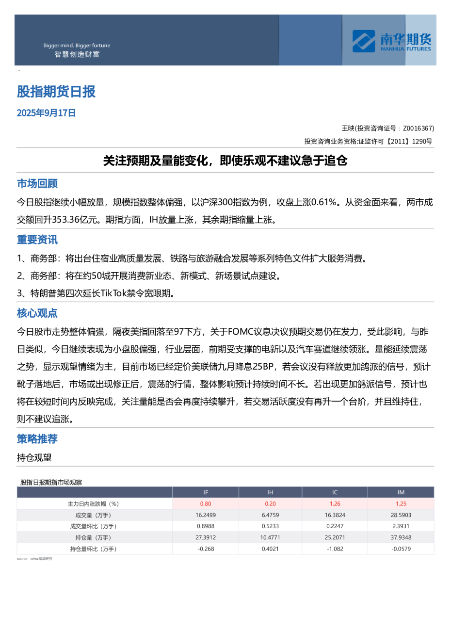
2025年9⽉17⽇ 王映(投资咨询证号:Z0016367)投资咨询业务资格:证监许可【2011】1290号 关注预期及量能变化,即使乐观不建议急于追仓 市场回顾 今日股指继续小幅放量,规模指数整体偏强,以沪深300指数为例,收盘上涨0.61%。从资金面来看,两市成交额回升353.36亿元。期指方面,IH放量上涨,其余期指缩量上涨。 重要资讯 1、商务部:将出台住宿业高质量发展、铁路与旅游融合发展等系列特色文件扩大服务消费。 2、商务部:将在约50城开展消费新业态、新模式、新场景试点建设。 3、特朗普第四次延长TikTok禁令宽限期。 核⼼观点 今日股市走势整体偏强,隔夜美指回落至97下方,关于FOMC议息决议预期交易仍在发力,受此影响,与昨日类似,今日继续表现为小盘股偏强,行业层面,前期受支撑的电新以及汽车赛道继续领涨。量能延续震荡之势,显示观望情绪为主,目前市场已经定价美联储九月降息25BP,若会议没有释放更加鸽派的信号,预计靴子落地后,市场或出现修正后,震荡的行情,整体影响预计持续时间不长。若出现更加鸽派信号,预计也将在较短时间内反映完成,关注量能是否会再度持续攀升,若交易活跃度没有再升一个台阶,并且维持住,则不建议追涨。 策略推荐 持仓观望