AI智能总结
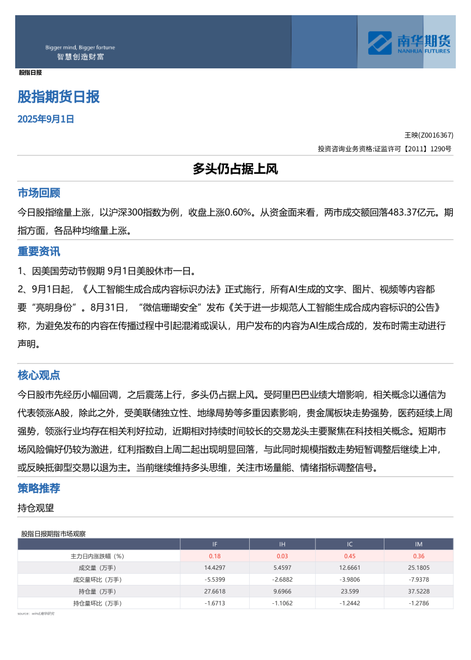
股指期货⽇报 2025年9⽉1⽇ 王映(Z0016367)投资咨询业务资格:证监许可【2011】1290号 多头仍占据上风 市场回顾 今日股指缩量上涨,以沪深300指数为例,收盘上涨0.60%。从资金面来看,两市成交额回落483.37亿元。期指方面,各品种均缩量上涨。 重要资讯 1、因美国劳动节假期 9月1日美股休市一日。 2、9月1日起,《人工智能生成合成内容标识办法》正式施行,所有AI生成的文字、图片、视频等内容都要“亮明身份”。8月31日,“微信珊瑚安全”发布《关于进一步规范人工智能生成合成内容标识的公告》称,为避免发布的内容在传播过程中引起混淆或误认,用户发布的内容为AI生成合成的,发布时需主动进行声明。 核⼼观点 今日股市先经历小幅回调,之后震荡上行,多头仍占据上风。受阿里巴巴业绩大增影响,相关概念以通信为代表领涨A股,除此之外,受美联储独立性、地缘局势等多重因素影响,贵金属板块走势强势,医药延续上周强势,领涨行业均存在相关利好拉动,近期相对持续时间较长的交易龙头主要聚焦在科技相关概念。短期市场风险偏好仍较为激进,红利指数自上周二起出现明显回落,与此同时规模指数走势短暂调整后继续上冲,或反映抵御型交易以退为主。当前继续维持多头思维,关注市场量能、情绪指标调整信号。 策略推荐 持仓观望 source:wind,同花顺,南华研究