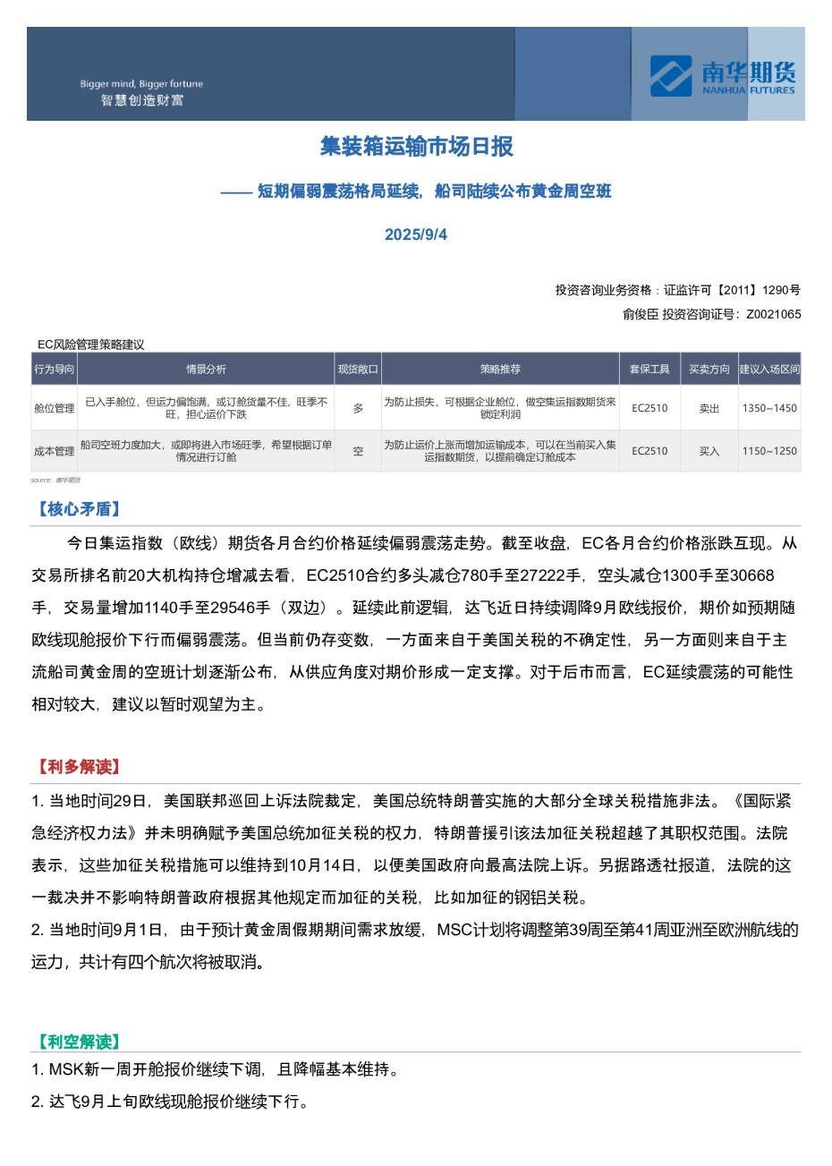
AI智能总结
——期价短期仍以偏弱震荡为主 2025/8/28 投资咨询业务资格:证监许可【2011】1290号俞俊臣投资咨询证号:Z0021065 【核心矛盾】 今日集运指数(欧线)期货各月合约价格开盘明显下行,后回归震荡。截至收盘,EC各月合约价格均有所回落。从交易所排名前20大机构持仓增减去看,EC2510合约多头增仓643手至28949手,空头减仓1003手至30997手,交易量增加8352手至28093手(双边)。MSC、达飞继续调降9月上旬欧线现舱报价,,利空期价走势。此外,从消息来看,地缘政治风险也存在下降的可能。对于后市而言,EC维持震荡偏回落走势的可能性相对较大,注意部分合约低位反弹的风险。 【利多解读】 金十数据8月28日讯,商务部今天举行新闻发布会,介绍近期商务领域重点工作有关情况并答记者问。发言人介绍,商务部国际贸易谈判代表兼副部长李成钢率团于24日至27日访问加拿大,与加方共同主持召开中加经贸联委会,之后李成钢一行将赴美国华盛顿会见美方相关官员。中方愿与美方一道,继续发挥好中美经贸磋商机制作用,通过平等对话协商解决问题,共同维护中美经贸关系健康稳定可持续发展。 【利空解读】 1. MSC、达飞9月上旬欧线报价继续下调。 2.据《华尔街日报》报道,美国总统特朗普周三在白宫主持了一次会议,旨在打破以色列和哈马斯之间的谈判僵局,并制定加沙战后计划。报道称,周三的与会人员包括特朗普的高级国家安全助理和以色列高级官员,力求在下个月的联合国峰会之前重启结束战争的努力,因为以色列希望阻止其他西方国家承认巴勒斯坦国。 集运现舱报价(CY-CY,上海—鹿特丹) 根据Geek Rate所示,9月11日,马士基上海离港前往鹿特丹的船期,20GP总报价为$1155,40GP总报价为$1930,与同期前值持平。9月上旬,MSC上海离港前往鹿特丹的船期,20GP总报价为$1406,较同期前值下调$50,40GP总报价为$2352,较同期前值下调$50。 9月上旬,达飞上海离港前往鹿特丹的船期,20GP总报价为$1310,较同期前值下降$100,40GP总报价为$2220,较同期前值下降$200。