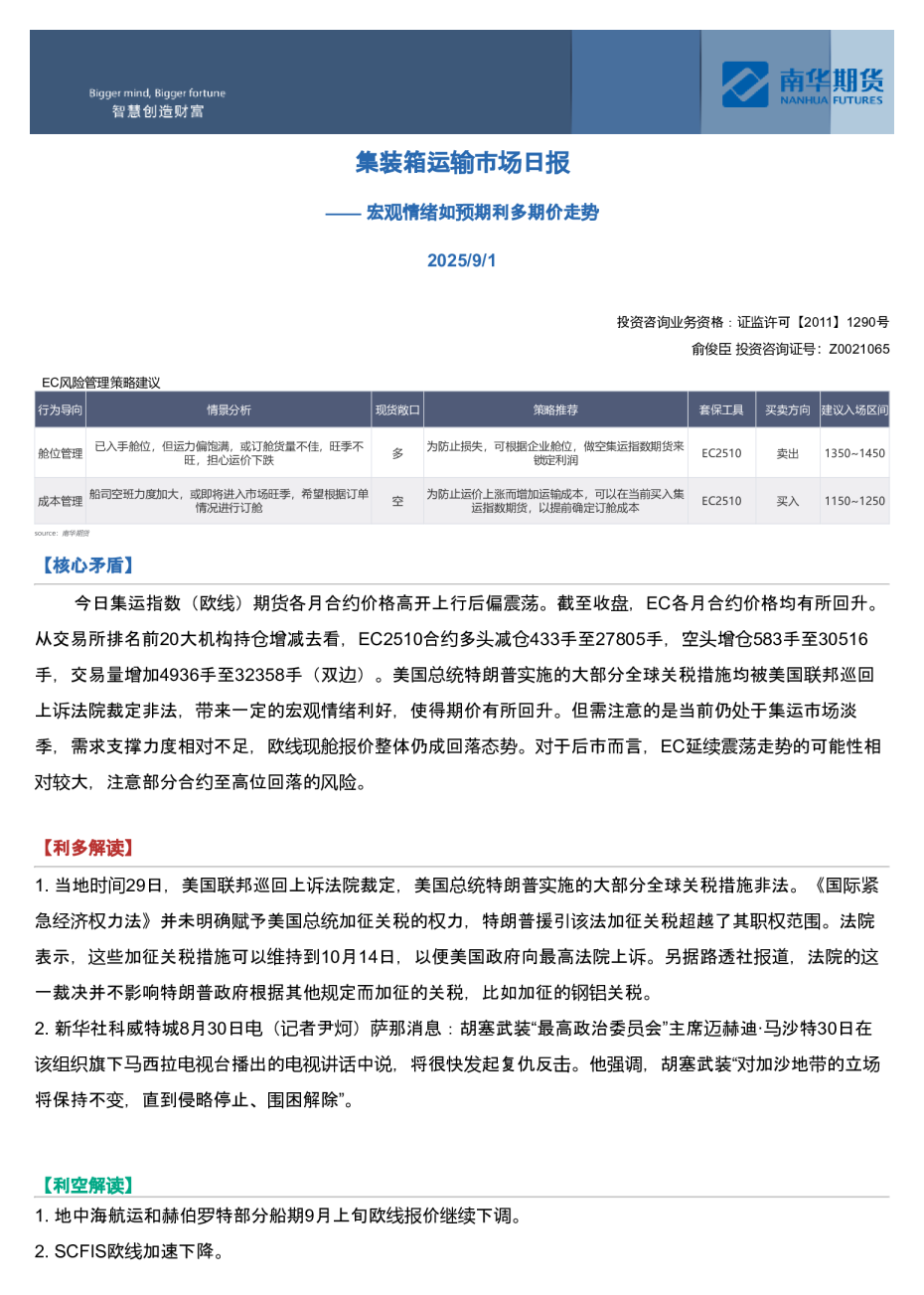
AI智能总结
——大盘情绪利空期价走势,注意部分合约低位反弹可能 2025/8/27 投资咨询业务资格:证监许可【2011】1290号俞俊臣投资咨询证号:Z0021065 【核心矛盾】 今日集运指数(欧线)期货各月合约价格整体震荡略偏下行。截至收盘,EC各月合约价格均有所回落。从交易所排名前20大机构持仓增减去看,EC2510合约多头减仓378手至28345手,空头增仓107手至32290手,交易量减少8053手至20308手(双边)。MSC自昨日小幅调涨欧线现舱报价后,又再度明显调降9月上旬欧线现舱报价,与此同时,赫伯罗特也调降了9月上旬报价。此外,超60余品种收跌,也从市场情绪角度利空期价走势。对于后市而言,鉴于当前欧线现舱报价的情况,EC震荡偏回落或延续震荡走势的可能性相对较大,注意部分合约低位反弹的风险。 【利多解读】 商务部服贸司司长孔德军在国新办新闻发布会上指出,商务部与有关部门共同研究制定了关于促进服务出口的若干政策措施,相关文件将于近期公开印发。其中,在监管便利化方面,将进一步完善相关保税监管制度;便利人员往来和促进入境消费;提升服务贸易资金结算便利化水平;鼓励知识产权转化交易;促进和规范数据跨境流动,加快发展国际数据服务业务。国际市场开拓方面,将进一步发挥服务贸易中介组织的作用,为企业开拓国际市场提供更多帮助,支持企业赴境外办展参展。(中国网) 【利空解读】 1. MSC、赫伯罗特9月上旬欧线报价回落。 2.超60余品种收跌,从市场情绪角度利空期价走势。 集运现舱报价(CY-CY,上海—鹿特丹) 根据Geek Rate所示,9月11日,马士基上海离港前往鹿特丹的船期,20GP总报价为$1155,较同期前值上调$10,40GP总报价为$1930,较同期前值上调$20。9月上旬,MSC上海离港前往鹿特丹的船期,20GP总报价为$1456,较同期前值下调$150,40GP总报价为$2420,较同期前值下调$250。 9月上旬,赫伯罗特上海离港前往鹿特丹的船期,20GP总报价为$1185,较同期前值下降$250,40GP总报价为$1935,较同期前值下降$300。