登录
注册
回到首页
AI
搜索
发现报告
发现数据
发现专题
研选报告
定制报告
VIP
权益
发现大使
发现一下
行业研究
公司研究
宏观策略
财报
招股书
会议纪要
中央经济工作会议
低空经济
DeepSeek
AIGC
智能驾驶
大模型
当前位置:首页
/
其他报告
/
报告详情
做空螺矿比策略简析:做空 BR1710做多I1709
2017-05-16
吴益锋
信达期货
李***
你可能感兴趣
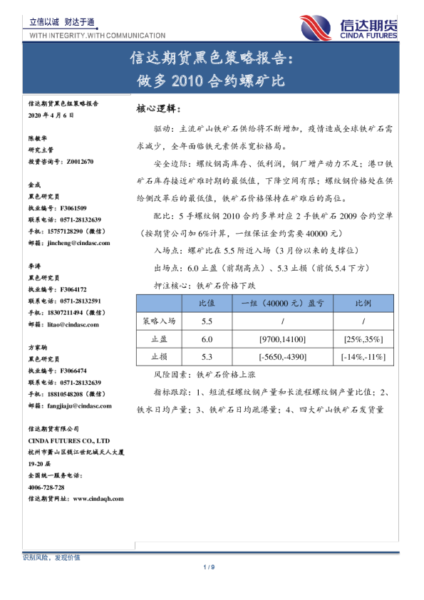
黑色策略报告:做多2010合约螺矿比
信达期货
2020-04-07
大行情推介会-做多1月合约螺矿比策略跟踪
银河期货
2021-08-10
商品CTA—跨品种套利(周报):多MTO利润策略逐步止盈,逢高试空螺矿比
中信期货
2021-11-01
黑色周报:做空螺矿比结构突出 关注螺纹淡旺季转换
钢铁
混沌天成
2020-05-23
黑色周报:供应炒作铁矿石暴涨 做空螺矿比中期持有
混沌天成
2020-05-30