AI智能总结
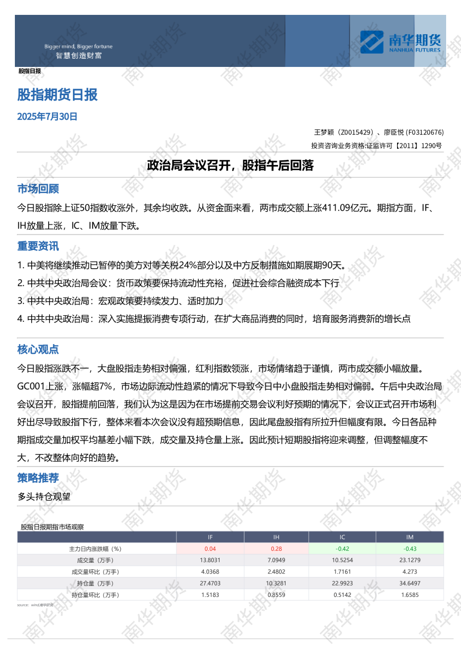
2025年7⽉30⽇ 王梦颖(Z0015429)、廖⾂悦(F03120676)投资咨询业务资格:证监许可【2011】1290号 政治局会议召开,股指午后回落 市场回顾 今日股指除上证50指数收涨外,其余均收跌。从资金面来看,两市成交额上涨411.09亿元。期指方面,IF、IH放量上涨,IC、IM放量下跌。 重要资讯 1. 中美将继续推动已暂停的美方对等关税24%部分以及中方反制措施如期展期90天。 2. 中共中央政治局会议:货币政策要保持流动性充裕,促进社会综合融资成本下行 3. 中共中央政治局:宏观政策要持续发力、适时加力 4. 中共中央政治局:深入实施提振消费专项行动,在扩大商品消费的同时,培育服务消费新的增长点 核⼼观点 今日股指涨跌不一,大盘股指走势相对偏强,红利指数领涨,市场情绪趋于谨慎,两市成交额小幅放量。 GC001上涨,涨幅超7%,市场边际流动性趋紧的情况下导致今日中小盘股指走势相对偏弱。午后中央政治局会议召开,股指提前回落,我们认为这是因为在市场提前交易会议利好预期的情况下,会议正式召开市场利好出尽导致股指下行,整体来看本次会议没有超预期信息,因此尾盘股指有所拉升但幅度有限。今日各品种期指成交量加权平均基差小幅下跌,成交量及持仓量上涨。因此预计短期股指将迎来调整,但调整幅度不大,不改整体向好的趋势。 策略推荐 多头持仓观望