AI智能总结
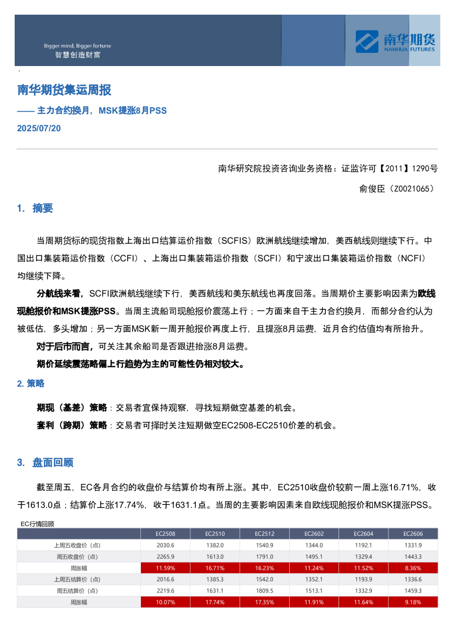
EC25082030.62265.911.59%2016.62219.610.07% 南华研究院投资咨询业务资格:证监许可【2011】1290号俞俊臣(Z0021065)EC2510EC2512EC2602EC2604EC26061382.01540.91344.01192.11331.91613.01791.01495.11329.41443.316.71%16.23%11.24%11.52%8.36%1385.31542.01352.11193.91336.61631.11809.51513.11332.91459.317.74%17.35%11.91%11.64%9.18% 4. 现货信息——运价现货指数层面,截至7月14日,上海出口结算运价指数(SCFIS)欧洲航线,即期货标的指数继续上行,环比增幅为7.26%(前值为6.35%),美西航线运价继续下行,且环比降幅放大至18.69%(前值为-3.79%)。截至7月18日,中国出口集装箱运价指数(CCFI)、上海出口集装箱运价指数(SCFI)和宁波出口集装箱运价指数(NCFI)均继续下降。分航线来看,北美航线再度回落,SCFI美西航线环比回落2.37%(前一周为5.03%),SCFI美东航线环比回落13.42%(前一周为1.16%),SCFI欧洲航线继续下行,环比下降0.95%(前一周为-0.10%)。集运市场综合运价指数综合运价指数FBX综合航线指数(美元/FEU)CICFI(点)SCFI(点)NCFI(点)CCFI(点)CFFI(点)SCFIS:欧洲航线(点)SCFIS:美西航线(点)SCFI欧洲航线(美元/TEU)SCFI美西航线(美元/FEU)SCFI美东航线(美元/FEU)source:同花顺iFinD、路孚特、SSE、南华研究SCFIS欧线和美西线source:同花顺iFinD、南华研究点SCFIS:欧洲航线21/1222/12025005000750010000 最新值前一周值环比变化环比变化率2381.002518.00-137.00-5.44%675.78673.881.90.28%1646.91733.29-86.39-4.98%1147.961218.03-70.07-5.75%1303.541313.7-10.16-0.77%2399.002525.00-126.00-4.99%2421.942258.04163.97.26%1266.591557.77-291.18-18.69%20792099-20-0.95%21422194-52-2.37%36124172-560-13.42%点SCFIS:美西航线(右轴)23/1224/120200040006000SCFIS分航线环比source:同花顺iFinD、南华研究SCFIS:欧洲航线环比SCFIS:美西航线环比(右轴)21/1222/1223/1224/12-0.2500.250.50.75 -0.2500.250.5 4.现货信息——需求面分航线投放运力当周环比source:中国航务周刊、南华研究2025-07-20中国-南非中国-西非中国-澳新中国-欧洲中国-东南亚中国-日韩中国050100150 4.现货信息——供应端截至7月18日,全球集装箱船闲置运力比例收于2.1%;17000TEU+集装箱船的闲置运力收于108182TEU,占这类型船舶的2.2%; 12000至16999TEU集装箱船的闲置运力收于58032TEU,占这类型船舶的0.7%。超大型集装箱船闲置比例有所增加。 当周上海港口拥堵指数较上周增加43.7千TEU,收于555.7千TEU;鹿特丹港口拥堵指数较上周减少15.5千TEU,收于198.6千TEU;安特卫普港口拥堵指数较上周减少10.7千TEU,收于89.7千TEU;汉堡港口拥堵指数较上周增加6.7千TEU,收于94.2千TEU。上海港口拥堵指数季节性source:克拉克森、南华研究千TEU20242025七年均值01/0103/0105/0107/0109/0111/01300400500600鹿特丹港口拥堵指数季节性source:克拉克森、南华研究千TEU20242025七年均值01/0103/0105/0107/0109/0111/01100200300安特卫普港口拥堵指数季节性source:克拉克森、南华研究千TEU20242025七年均值01/0103/0105/0107/0109/0111/0175100125150汉堡港口拥堵指数季节性source:克拉克森、南华研究千TEU20242025七年均值01/0103/0105/0107/0109/0111/015075100125 5.价差解析当期上海出口集装箱运价结算指数(SCFIS)欧洲航线继续增长,环比增幅为7.26%,收报于2421.94点;主力合约EC2508于周一收于2027.2点,但后续因主力合约换月,基差大幅拉涨。主力合约于当周从EC2508合约换至EC2510合约,虽在一定程度上基于期现基差收敛逻辑,10合约上行,但因10月为传统淡季,当前基差相较于此前有较大幅上涨。交易者宜保持观察,寻找短期做空基差的机会。当周集运欧线跨期合约价差组合EC2508-EC2510合约组合价差收于652.9点、EC2508-EC2512合约组合价差收于474.9点、EC2510-EC2512合约组合价差收于-178.0点。如此前所说,主力合约换月后,秉承基差修复的逻辑,10、12合约价格有明显上行,但后续马士基欧线现舱报价稳中有进,引领08合约再度上行,使得EC2508-EC2510、EC2508-EC2512合约组合价差再度扩张。交易者可择时关注短期做空EC2508-EC2510价差的机会。EC期现与主力基差source:Wind、同花顺iFinD、南华研究点23/0823/101000200030004000500060007000EC跨期价差source:同花顺iFinD、南华研究点01/1202004006008001000 EC主力合约结算价SCFIS:欧洲航线EC主力合约基差(右轴)23/1224/0224/0424/0624/0824/1024/1225/0225/0425/06-100001000200030004000EC2508-EC2510价差EC2508-EC2512价差EC2510-EC2512价差(右轴)01/2602/0902/2303/0903/2304/0604/2005/0405/1806/0106/1506/2907/13-250-200-150-100-500 点