登录
注册
个人信息
我的订单
我的报告豆
我的优惠券
我的笔记
我的阅读
我的收藏
我的下载
我的上传
我的订阅
在线客服
退出登录
回到首页
AI
搜索
发现报告
发现数据
发现专题
专题报告
专题百科
研选报告
定制报告
VIP
权益
发现大使
发现一下
行业研究
公司研究
宏观策略
财报
招股书
会议纪要
seedance2.0
低空经济
DeepSeek
AIGC
大模型
当前位置:首页
/
宏观策略
/
报告详情
亚洲量化2H25:韩国、印度、中国 - 动量的三种表现
2025-07-09
伯恩斯坦
ZLY
你可能感兴趣
亚洲信贷:印度煤炭-看中国近期的进口限制
商贸零售
德意志银行
2017-07-06
亚洲量化策略:是时候加倍投资韩国股票了
商贸零售
Bernstein
2025-06-11
韩国和印度市场引领整体表现;分红率提升彰显未来经营信心
商贸零售
交银国际
2025-02-26
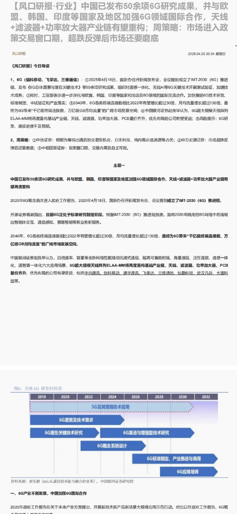
【风口研报·行业】中国已发布50余项6G研究成果,并与欧盟、韩国、印度等国家及地区加强6G领域国际合作,天线+滤波器+功率放大器产业链有望重构;周策略..
商贸零售
未知机构
2025-04-21
可转债因子量化跟踪:技术类因子波动率、转债动量、换手率表现较好
商贸零售
西南证券
2025-01-16