AI智能总结
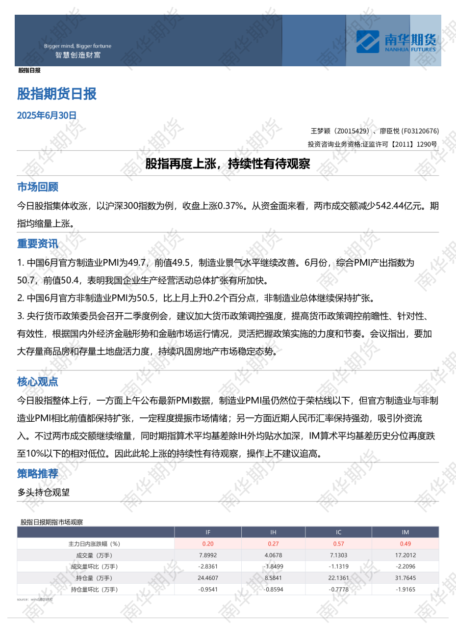
股指期货⽇报 2025年6⽉30⽇ 王梦颖(Z0015429)、廖⾂悦(F03120676)投资咨询业务资格:证监许可【2011】1290号 股指再度上涨,持续性有待观察 市场回顾 今日股指集体收涨,以沪深300指数为例,收盘上涨0.37%。从资金面来看,两市成交额减少542.44亿元。期指均缩量上涨。 重要资讯 1. 中国6月官方制造业PMI为49.7,前值49.5,制造业景气水平继续改善。6月份,综合PMI产出指数为50.7,前值50.4,表明我国企业生产经营活动总体扩张有所加快。 2. 中国6月官方非制造业PMI为50.5,比上月上升0.2个百分点,非制造业总体继续保持扩张。 3. 央行货币政策委员会召开二季度例会,建议加大货币政策调控强度,提高货币政策调控前瞻性、针对性、有效性,根据国内外经济金融形势和金融市场运行情况,灵活把握政策实施的力度和节奏。会议指出,要加大存量商品房和存量土地盘活力度,持续巩固房地产市场稳定态势。 核⼼观点 今日股指整体上行,一方面上午公布最新PMI数据,制造业PMI虽仍然位于荣枯线以下,但官方制造业与非制造业PMI相比前值都保持扩张,一定程度提振市场情绪;另一方面近期人民币汇率保持强劲,吸引外资流入。不过两市成交额继续缩量,同时期指算术平均基差除IH外均贴水加深,IM算术平均基差历史分位再度跌至10%以下的相对低位。因此此轮上涨的持续性有待观察,操作上不建议追高。 策略推荐 多头持仓观望 source:wind,同花顺,南华研究