AI智能总结
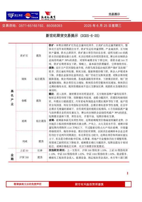
分享尿素日报| 2025-6-25作者:彭杰斌尿素分析师从业资格证号:F3072507交易咨询证号:Z0017555邮箱:pengjb@hrrdqh.com电话:17319795606 数据来源:WIND更多图表、数据、观点、请使用《期货数据分析家》,轻松拥有全面智能的投研体验!https://dt.rongdaqh.com山东市场价(元/吨)1,4001,6001,8002,0002,2002,4002,6002,8003,0003,2003,4002020-06-282021-07-222022-08-172023-09-132024-10-15数据来源:WIND,融达期货研究所类别指标名称2025-06-24市场价(元/吨)山东1750河南1760山西1620内蒙古通辽1920东北1890江苏1770期货价格(元/吨)尿素主连收盘价1698基差(元/吨)山东主力合约基差52月差(元/吨)01-05合约月差-1905-09合约月差-09-01合约月差31品种价差(元/吨)尿素-0.58合成氨价差497.2上下游利润(元/吨)主流装置制尿素利润112.28复合肥利润262.53三聚氰胺利润-150仓单数量(张)仓单数量0山东09基差(元/吨)-100010020030040050060070004-0104-2205-1506-0406-2407-1408-0308-23202120222023202420255252 数据来源:WIND,融达期货研究所数据来源:WIND07-2008-1509-102025 09-12 数据来源:WIND更多图表、数据、观点、请使用《期货数据分析家》,轻松拥有全面智能的投研体验!https://dt.rongdaqh.com数据来源:WIND,融达期货研究所数据来源:WIND,融达期货研究所复合肥利润(元/吨)-200-150-100-500501001502002503003502024-07-012024-09-112024-11-282025-02-172025-04-30氯基复合肥硫基复合肥仓单数量(张)01,0002,0003,0004,0005,0006,0007,0008,0009,00010,00011,00001-0202-1003-2004-2906-1007-1908-2710-1220212022202320242025尿素-0.58合成氨价差(元/吨)-200-10001002003004005006007008009001,00001-0202-1003-2004-2906-1007-1908-2710-1120212022202320242025497.2497.2 11-20 数据来源:WIND,融达期货研究所三聚氰胺利润(元/吨)06-1007-1908-2710-1111-19202320242025-150-150数据来源:WIND,融达期货研究所 【免责声明】本分析报告由融达期货(郑州)股份有限公司提供,仅作为所服务的特定企业与机构一般用途而准备,未经许可任何机构和个人不得以任何形式翻版、复制、发布及分发本报告的全部或部分内容给其它任何人士。如引用发布,须注明出处:融达期货(郑州)股份有限公司,且不得对本报告进行有悖原意的引用、删节和修改。本报告引用的信息和数据均来自于公开资料及其它合法渠道,力求报告内容、引用资料和数据的客观公正。尽可能保证可靠、准确和完整,但并不保证报告所述信息的准确性和完整性,本报告所提供的信息仅供参考,不作为投资决策的依据,客户应自主做出期货交易决策,独立承担期货交易后果。本报告图表由融达数据分析家(https://dt.rongdaqh.com)动态研报生成器生成《期货数据分析家》平台以海量期货数据为支撑,用科技构建多维分析工具,让客户彻底摆脱数据获取难,数据处理费时、费力等难题,轻松拥有全面智能的投研体验。目前手机端、电脑网页端均可访问使用,欢迎免费体验。网页端,请电脑登录网址:https://dt.rongdaqh.com/index手机端:请关注“期货数据分析家”公众号。