登录
注册
个人信息
我的订单
我的报告豆
我的优惠券
我的笔记
我的阅读
我的收藏
我的下载
我的上传
我的订阅
在线客服
退出登录
回到首页
AI
搜索
发现报告
发现数据
发现专题
专题报告
专题百科
研选报告
定制报告
VIP
权益
发现大使
发现一下
行业研究
公司研究
宏观策略
财报
招股书
会议纪要
seedance2.0
低空经济
DeepSeek
AIGC
大模型
当前位置:首页
/
会议纪要
/
报告详情
【财联社早知道】工信部要求实施“AI+制造”行动,以工业智能体为抓手深化AI工业应用,机构称2030年AI智能体市场规模将达471亿美元,这家公司开发的
2025-06-09
未知机构
王英杰
你可能感兴趣
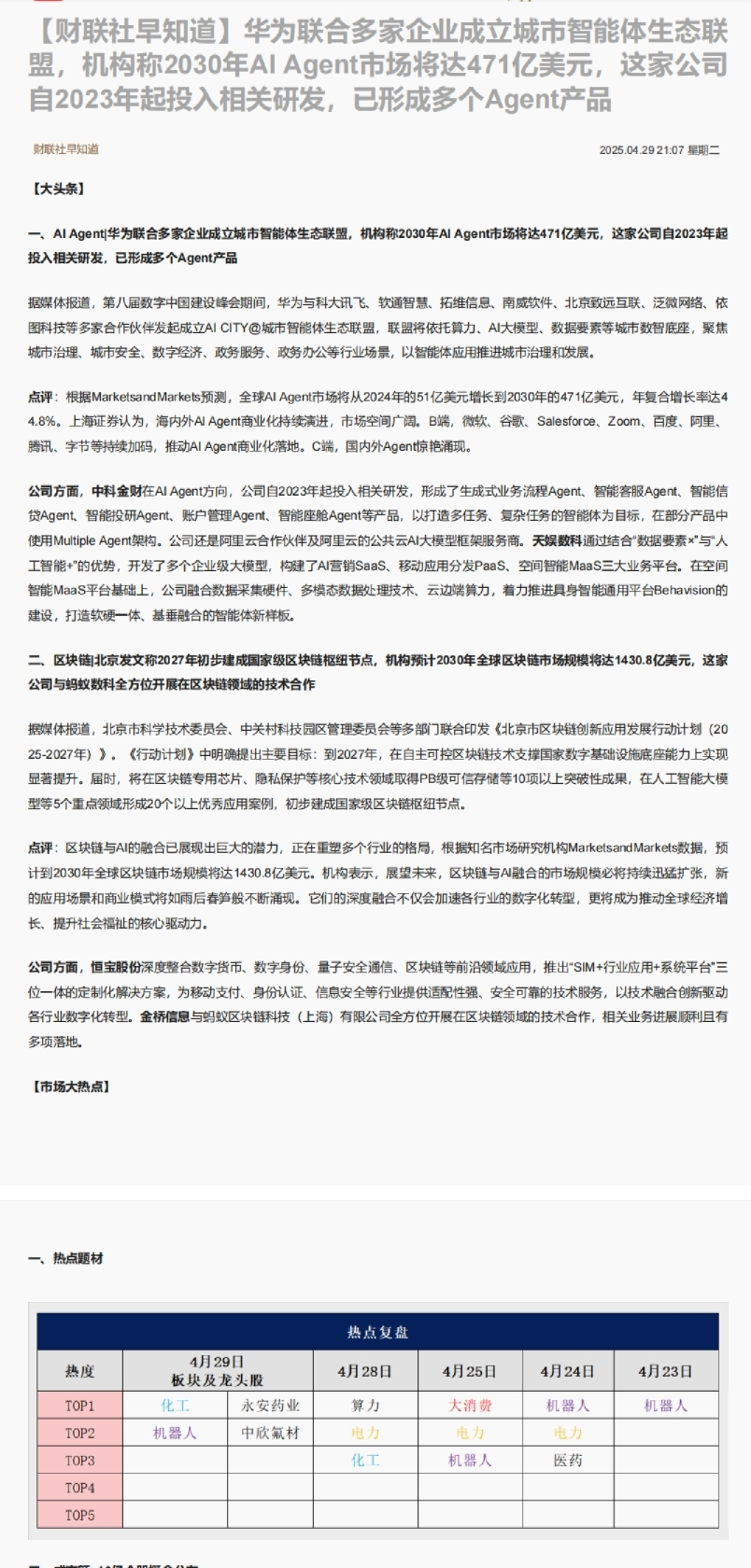
【财联社早知道】华为联合多家企业成立城市智能体生态联盟,机构称2030年AI Agent市场将达471亿美元,这家公司自2023年起-投入相关研发..
商贸零售
未知机构
2025-04-30
【财联社早知道】2025数据智能大会将发布《智能体产业图谱》,机构预计2030年全球AI智能体市场规模将达471亿美元,这家的智能体已-入驻了元宝、豆包
商贸零售
未知机构
2025-05-14
【财联社早知道】微软计划建立“Agent工厂”,机构称2030年全球AI Agent市场将达471亿美元,这家公司子公司曾与微软、OpenAI合作了AIGC智能助手
商贸零售
未知机构
2025-05-20
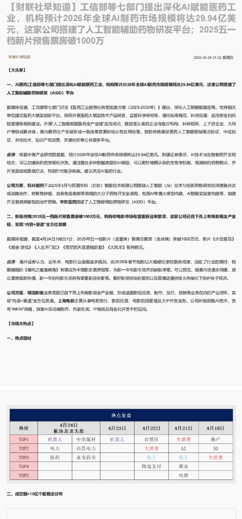
【财联社早知道】工信部等七部门提出深化AI赋能医药工业,机构预计2026年全球AI制药市场规模将达29.94亿美元,这家公司搭建了人工智能辅助药物研发.
商贸零售
未知机构
2025-04-25
【财联社早知道】工信部成立脑机接口标准化技术委员会,机构预测2030全球脑机接口医疗应用市场规模将达400亿美元,这家公司参股了以脑机
商贸零售
未知机构
2025-06-13