登录
注册
回到首页
AI
搜索
发现报告
发现数据
发现专题
研选报告
定制报告
VIP
权益
发现大使
发现一下
行业研究
公司研究
宏观策略
财报
招股书
会议纪要
海南封关
低空经济
DeepSeek
AIGC
大模型
当前位置:首页
/
公司研究
/
报告详情
立足高校,打造新型IT人才云平台
2017-04-07
新三板智库
余***
你可能感兴趣
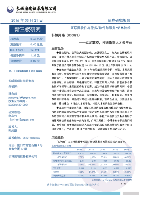
轩辕网络:立足高校,打造新型人才云平台
长城国瑞证券
2016-05-21
活动邦:立足高校,打造全媒体营销服务品牌
梧桐公会
2016-07-04
光伏发电业务倍增,立足分布式能源打造智慧能效管理云平台
电子设备
信达证券
2018-05-10
云平台蓄势待发,金融IT翘楚守正出奇
信息技术
中投证券
2016-08-03
【电报解读】12部门印发工业互联网标识解析体系计划 这家公司拥有工业互联网标识与平台互通中间件产品,另一家已打造工业互联网云平台-20240201
未知机构
2024-02-02