登录
注册
回到首页
AI
搜索
发现报告
发现数据
发现专题
研选报告
定制报告
VIP
权益
发现大使
发现一下
行业研究
公司研究
宏观策略
财报
招股书
会议纪要
中央经济工作会议
低空经济
DeepSeek
AIGC
智能驾驶
大模型
当前位置:首页
/
其他报告
/
报告详情
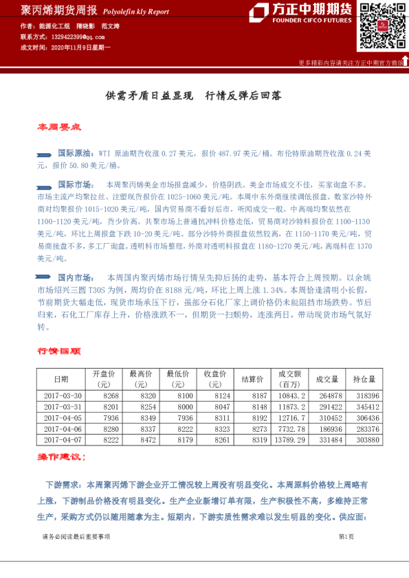
聚丙烯期货周报:供需矛盾有所缓解 行情稳中小幅上行
2017-03-20
隋晓影、范文涛
方中中期期货
佛***
你可能感兴趣
聚丙烯期货周报:供需矛盾日益显现 行情反弹后回落
方中中期期货
2017-04-10
聚丙烯期货日报:货源供应减少 市场供需矛盾缓解
方中中期期货
2017-04-21
聚丙烯期货日报:货源供应减少 市场供需矛盾缓解
方中中期期货
2017-04-14
聚烯烃季报:二季度供需矛盾小幅缓解,价格企稳或为主基调
华泰期货
2020-03-30
聚丙烯期货周报:PP现货小幅整理,期货震荡上行
方中中期期货
2016-08-29