AI智能总结
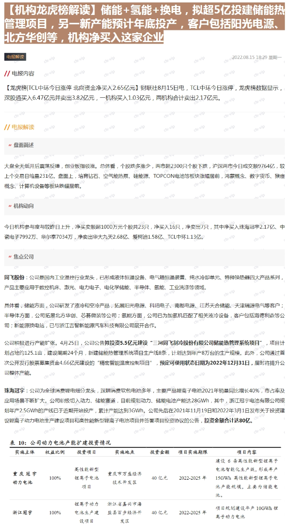
2025年一季度为复合肥传统旺季,公司营收及归母利润同比增长明显。公司 2025年一季报显示,当期公司实现营业收入57.12亿元(同比+15.28%),归母净利润2.54亿元(同比+18.99%),毛利率及净利率分别为11.69%和4.56%,同比分别上升2.1个百分点及0.23个百分点。扣非归母净利润为2.50亿元,同比大幅增长61.44%。由于春耕备肥需求,一季度为传统复合肥消费旺季,公司主营业务盈利能力显著提升。 2025年一季度复合肥、磷酸一铵及黄磷等价格均有不同程度上升,拉动公司业绩上行,二季度公司主营产品有望维持小幅涨价趋势。2025年一季度,氯基复合肥市场均价为2394元/吨,环比上涨2.48%,硫基复合肥市场均价为2813元/吨,环比上涨2.89%;磷酸一铵55%粉状市场均价为3126元/吨,环比提升0.94%;黄磷平均价格为23283元/吨,环比上涨0.84%; 纯碱一季度平均价格为1410元/吨,环比下跌3.22%。公司大部分主要产品一季度价格上行带动业绩上行。截至4月25日,氯基复合肥价格为2560元/吨;硫基复合肥价格为2985元/吨;磷酸一铵55%粉状市场均价为3276元/吨;黄磷价格为24519元/吨;轻质纯碱市场均价为1319元/吨。进入二季度后公司主要产品价格保持上行,涨价趋势有望维持。 公司拟在广西贵港投资建设绿色化工新能源材料项目,以填补华南地区产能空白。公司与广西贵港市人民政府、贵港市覃塘区人民政府签署了合作协议,拟在广西贵港市投资建设云图智领绿色化工新能源材料项目。该项目分三期建设,主要建设年产120万吨高效复合肥、200万吨合成氨、300万吨尿素、50万吨液体及颗粒硝铵、42万吨硝酸、30万吨磷酸铁、15万吨磷酸铁锂、25万吨精制酸、60万吨尾气清洁剂、21万吨双氧水、25万吨空分液体产品、25万吨液体 CO2 、6万吨硫酸等装置,并配套建设相关辅助设置。该项目可填补公司在华南地区的产能空白,扩大产业规模,提升公司的盈利能力和抗风险能力。 风险提示:原材料价格波动;下游需求不及预期;项目进度不及预期等。 投资建议:公司目前复合肥产能745万吨,同时配套磷酸一铵产能,产能较为领先。公司构建了从上游磷矿资源到下游除尿素外的氮肥完整产业链,并在积极建设合成氨项目及上游磷矿,产业链持续完善。目前复合肥成本支撑明显,下游需求刚性,公司复合肥产销量有望持续增长,后续利润空间预期回升,但受纯碱价格预期承压,我们维持公司2025-2027年盈利预测,分别为8.53/9.72/11.19亿元,同比增长6.0%/14.0%/15.1%,对应EPS分别为0.71/0.80/0.93元,对应当前股价PE为11.2/9.8/8.5。维持“优于大市”评级。 盈利预测和财务指标 一季度为复合肥传统旺季,公司营收及归母利润同比增长明显。公司2025年一季报显示,当期公司实现营业收入57.12亿元(同比+15.28%),归母净利润2.54亿元(同比+18.99%),毛利率及净利率分别为11.69%和4.56%,同比分别上升2.1个百分点及0.23个百分点。扣非归母净利润为2.50亿元,同比大幅增长61.44%,主营业务盈利能力显著提升。 图1:云图控股营业收入及增速 图2:云图控股归母净利润及增速 图3:云图控股分版块营业收入(亿元) 图4:云图控股分版块毛利润(亿元) 磷化工行业的景气度取决于磷矿石价格的景气度,看好磷矿石长期价格中枢维持较高水平。受可开采磷矿品位下降以及下游新领域需求不断增长等因素影响,磷矿的资源稀缺属性日益凸显。据百川盈孚,截至2025年4月25日,30%品位磷矿石市场均价1020元/吨,28%品位磷矿石市场均价949元/吨,30%品位磷矿石市场价格在900元/吨的高价区间运行时间已超2年。我们认为2025年,新增磷矿石产能较少,磷矿石价格预计继续在高位运行。 成本端及需求端共同提振,2025年一季度磷酸一铵价格有所提升。据百川盈孚,2025年一季度以来受硫磺及合成氨涨价及春季备肥需求提振影响,磷酸一铵55%粉状市场均价为3126元/吨,环比提升0.94%。4月25日磷酸一铵55%粉状市场均价为3276元/吨。工业一铵方面,上游硫磺、硫酸价格高位运行,成本面存利好支撑,需求端磷酸铁对工铵保持稳定消耗,且3月正值农需传统旺季,西北地区水溶肥需求提升,对工铵价格形成提振。工业级磷酸一铵价格上涨。我们预计2025年4月一铵和二铵价格和盈利水平有望进一步修复,化肥产业链表现有望逐渐升温。 图5:我国复30%磷矿石市场均价(元/吨) 图6:磷酸一铵价格、利润、成本走势(元/吨) 2025年一季度,春季备肥背景下复合肥价格小幅上涨,毛利润受成本压缩。据百川盈孚数据,2025年一季度,氯基复合肥市场均价为2394元/吨,环比上涨2.48%,硫基复合肥市场均价为2813元/吨,环比上涨2.89%。从成本构成来看,用作原料的氮磷钾三大基础肥料占复合肥生产成本的90%左右,直接影响复合肥价格。 2025年以来,尿素及钾肥价格持续上涨,磷肥价格高位震荡。成本上涨支撑复合肥价格上涨,但同时压缩复合肥毛利,2025年一季度复合肥毛利润为193元/吨,环比降低9.02%。截至4月25日,氯基复合肥价格为2560元/吨,硫基复合肥价格为2985元/吨。截至4月25日当周,复合肥加工毛利恢复至231元/吨。展望未来复合肥由于成本支撑明显,下游需求较为刚性,价格有望小幅上涨。 纯碱供需矛盾仍在,2025年价格预期承压。据百川盈孚数据,2024年纯碱均价为1882元/吨,较2023年的2525元/吨下降了25.49%,2025年一季度纯碱价格为1410元/吨,环比下跌3.22%。2025年4月25日,轻质纯碱市场均价为1319元/吨。2025年以来纯碱价格略有下调,变动不大。展望2025年纯碱或新增300万吨产能,产能增速约7%。2025年房地产新开工面积及新竣工面积仍预期同比下滑,玻璃作为纯碱最大下游,需求压力较大,碳酸锂用电池级纯碱、光伏玻璃用纯碱等新兴需求有望持续带动纯碱消费,缓解供需矛盾。2025年纯碱市场主基调预计为“供大于求”。纯碱价格预计维持在联碱法成本至氨碱法成本之间,部分落后产能或持续出现亏吨。 图7:我国复合肥价格、利润、成本走势(元/吨) 图8:轻质纯碱市场均价(元/吨) 2025年3月黄磷价格小幅上升,黄磷单吨毛利明显扩大。据百川盈孚,2025年前三个月黄磷月均价为23113元/吨、23101元/吨和23619元/吨,黄磷单吨毛利润分别为644元/吨、635元/吨及1213元/吨。2025年一季度平均价格为23283元/吨,环比上涨0.84%,截至4月25日黄磷价格为24519元/吨,毛利恢复至2213元/吨。产量与开工率方面,3月国内黄磷产量约7万吨,同比增长13.59%,环比增长22.33%。据百川盈孚不完全统计,3月全国黄磷企业装置开工率为56.66%,环比提升10.35 pcts。目前西南地区处于枯水期,多数企业在成本线附近运行,随着下游企业陆续恢复开工,对黄磷消耗增加,有望对黄磷价格形成支撑作用。 由于目前由于严控新增黄磷产能,预期随着下游需求提升,黄磷价格有望上升。 图9:近年来黄磷月度产量变化(元/吨) 图10:2023年至今黄磷出厂价格、成本及毛利周度变化 公司拟在广西贵港投资建设绿色化工新能源材料项目,以填补华南地区产能空白。公司与与广西贵港市人民政府、贵港市覃塘区人民政府签署了合作协议,公司拟在广西贵港市投资建设云图智领绿色化工新能源材料项目。该项目分三期建设,主要建设年产120万吨高效复合肥、200万吨合成氨、300万吨尿素、50万吨液体及颗粒硝铵、42万吨硝酸、30万吨磷酸铁、15万吨磷酸铁锂、25万吨精制酸、60万吨尾气清洁剂、21万吨双氧水、25万吨空分液体产品、25万吨液体CO2 、6万吨硫酸等装置,并配套建设相关辅助设置。该项目可填补公司在华南地区的产能空白,扩大产业规模,提升公司的盈利能力和抗风险能力。 投资建议:公司目前复合肥产能745万吨,同时配套磷酸一铵产能,产能较为领先。 公司构建了从上游磷矿资源到下游除尿素外的氮肥完整产业链,并在积极建设合成氨项目及上游磷矿,产业链持续完善。目前复合肥成本支撑明显,下游需求刚性,公司复合肥产销量有望持续增长,后续利润空间预期回升,但受纯碱价格预期承压,我们维持了公司2025-2027年盈利预测 , 分别为8.53/9.72/11.19亿元 ,同比增长6.0%/14.0%/15.1%,对应EPS分别为0.71/0.80/0.93元,对应当前股价PE为11.2/9.8/8.5。维持“优于大市”评级。 表1:可比公司估值表 财务预测与估值 资产负债表(百万元) 利润表(百万元) 现金流量表(百万元)