AI智能总结
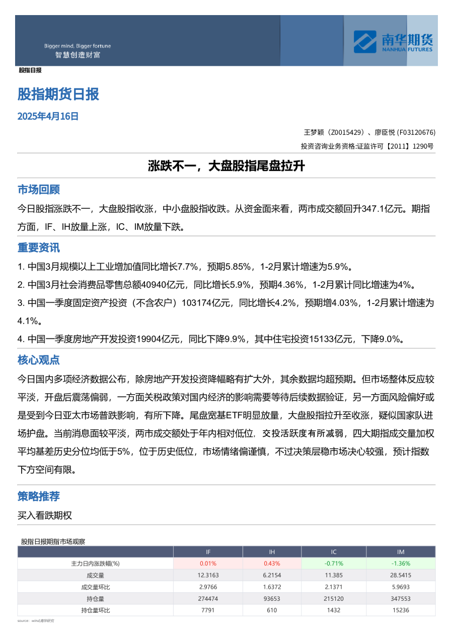
2025年4⽉16⽇ 王梦颖(Z0015429)、廖⾂悦(F03120676)投资咨询业务资格:证监许可【2011】1290号 涨跌不一,大盘股指尾盘拉升 市场回顾 今日股指涨跌不一,大盘股指收涨,中小盘股指收跌。从资金面来看,两市成交额回升347.1亿元。期指方面,IF、IH放量上涨,IC、IM放量下跌。 重要资讯 1.中国3月规模以上工业增加值同比增长7.7%,预期5.85%,1-2月累计增速为5.9%。 2.中国3月社会消费品零售总额40940亿元,同比增长5.9%,预期4.36%,1-2月累计同比增速为4%。 3.中国一季度固定资产投资(不含农户)103174亿元,同比增长4.2%,预期增4.03%,1-2月累计增速为4.1%。 4.中国一季度房地产开发投资19904亿元,同比下降9.9%,其中住宅投资15133亿元,下降9.0%。 核⼼观点 今日国内多项经济数据公布,除房地产开发投资降幅略有扩大外,其余数据均超预期。但市场整体反应较平淡,开盘后震荡偏弱,一方面关税政策对国内经济的影响需要等待后续数据验证,另一方面风险偏好或是受到今日亚太市场普跌影响,有所下降。尾盘宽基ETF明显放量,大盘股指拉升至收涨,疑似国家队进场护盘。当前消息面较平淡,两市成交额处于年内相对低位,交投活跃度有所减弱,四大期指成交量加权平均基差历史分位均低于5%,位于历史低位,市场情绪偏谨慎,不过决策层稳市场决心较强,预计指数下方空间有限。 策略推荐 买入看跌期权