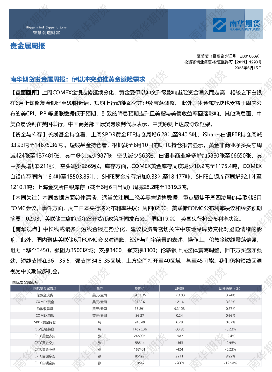
AI智能总结
美国贸易冲突持续加剧衰退风险避险需求带动黄金再创新高 叶倩宁Z0016628联系方式:yeqianning@gf.com.cn 目录 01020304本周行情回顾贵金属资金面与持仓分析宏观基本面分析白银产业基本面分析 本周行情回顾 贵金属行情回顾——美国贸易冲突持续加剧衰退风险避险需求带动黄金再创新高 ⚫本周,在美国与其他国家经济体的贸易摩擦不断加剧的情况下,经济下行压力加大通胀呈现小幅放缓,尽管地缘冲突有望缓和但影响减弱,避险情绪刺激机构持仓黄金意愿,国际金价突破2月底前高再创历史新高,白银则受到期现套利交易的提振涨幅更大。国际金价周一小幅回落随后几个交易日持续走强创出新高,周五一度突破3000美元大关后回落,收盘报2983.8美元/盎司,当周累计涨2.56%,周K线创2连阳;国际银价在期现价差再度扩大套利需求增加且有色板块偏强的提振下,当周大幅上涨并突破33美元阻力,收于33.834美元/盎司,当周累涨4.07%。 贵金属行情回顾——美国贸易冲突持续加剧衰退风险避险需求带动黄金再创新高 贵金属期现价差——金银基差受价格波动影响宽幅震荡,白银现货多次升水后修复,白银期现价差扩大反映套利交易持续 数据来源:Wind,广发期货研究所 贵金属内外盘价差与比价——国内金价贴水幅度一度扩大,主要由于美元走弱,本周白银走强强于黄金使金银比显著回落 数据来源:Wind,广发期货研究所 资金面与持仓分析 资金面变化——美国衰退风险加剧刺激部分机构配置黄金资产的意愿ETF持仓有望持续回升,白银ETF持仓同步上行 ⚫截至3月14日,全球最大SPRD黄金ETF基金持仓量约为906吨,持仓止跌回升,周四单日大增7吨,美国衰退风险加剧刺激部分机构配置黄金资产的意愿,ETF持仓有望持续回升;全球最大SLV白银ETF基金持仓量约为13671吨,当周持仓增加123吨,白银当周大幅上涨使ETF持仓同步上行。 贵金属期货持仓与库存——黄金投机净多头持仓结束连续6周回落,空头离场,COMEX黄金库存增幅放缓但白银增幅仍较大 ⚫截至3月11日,CFTC黄金期货管理基金投机持仓净多头为167576手,当周持仓小幅增加913手,投机净多头持仓结束连续6周的回落,空头减仓较多;白银期货投机持仓净多头为41977手创去年10月以来新高,持仓较上周增加7879手,多头增仓而空头减仓;⚫特朗普关税政策担忧和套利交易影响下,交易商持续将黄金库存从伦敦运到纽约,COMEX黄金注册仓单数量上升趋势仍未放缓,截至3月14日达到1997万盎司,当周增加22.5万盎司增幅较上周有所放缓;白银仓单库存当周增加657.3万盎司,增幅仍较大。期货库存上升但持仓主要集中在4月合约,在期现价差收敛情况下,临近交割可能对市场冲击可能较大。 全球黄金供需——2024年黄金需求创历史新高,央行与机构投资者共同推动需求走强,2月北美地区ETF流入达到72吨 ⚫据世界黄金协会统计,四季度黄金需求总量(包含场外交易投资)同比增长1%,创下2年季度新高;全年总需求也随之达到创纪录的4,974吨,同比增长1%;除央行购金量连续第三年超过1,000吨外,2024年下半年全球黄金ETF实现4年来首次正流入,对需求增长带来较大驱动,其中亚洲地区为主要流入来源,北美和欧洲仍有流出; ⚫2025年2月全球各地区黄金ETF持仓均实现正流入,特别是北美地区流入达到72吨,持有量创2023下半年以来新高,其次亚洲地区流入24吨再创历史新高。 数据来源:世界黄金协会,Wind,广发期货研究所 央行购金与现货库存——中国连续4个月增持黄金,2月期现价差收窄使伦敦现货库存降幅收窄 ⚫以新兴国家为首的央行大规模持续购入黄金是近年推动金价上涨的重要因素之一,其中中国、印度、土耳其和波兰央行购金规模较大,使金价获得支撑;中国外管局公布2月末黄金储备为2289.5吨,较1月增持约5吨,连续4个月增持; ⚫受到特朗普可能对进口金银加征关税的担忧影响,大量交易商将黄金库存从伦敦运到纽约导致伦敦现货出现结构性短缺,2025年2月LBMA伦敦黄金库存持续回落至2.72亿盎司(约8475.7吨),当月减少59.1吨库存,降幅较1月收窄,随着黄金期现价差收窄现货转运需求减少,现货供应紧张情况有所缓和。 宏观基本面分析 美国经济景气度(PMI)——2月制造业和服务业景气度同步回升,制造业新订单和就业萎缩,物价指数创新高,服务业就业维持强劲 ⚫美国2月制造业PMI为50.3,较1月回落但保持小幅扩张,整体不及预期50.8,新订单和就业均出现萎缩,价格分项创2022年6月以来最高;服务业PMI指数超预期上升至53.5,预期52.5,1月前值52.8,就业分项指标连续三个月上升创2021年12月以来新高。 美国经济景气度——3月消费者信心指数进一步回落创2年多新低,特朗普政策则使通胀预计持续攀升,市场担忧加剧 ⚫3月美国密歇根消费者信心指数指数3月消费者信心调查初值降至57.9低于预期的63,上月为64.7,为2022年11月来最低,受到特朗普关税等政策担忧影响,未来一年通胀预期进一步升至4.9%,为2022年11月以来最高; ⚫3月美国Sentix投资信心指数大幅回落创2022年底以来的新低,特朗普上任后一系列贸易政策加剧经济衰退风险使投资者信心骤降。 美国就业数据——2月非农新增人数回升略低于预期,失业率则有小幅反弹,政府就业略有减少,劳动力市场呈现温和放缓 ⚫美国2月非农就业人口为15.1万人,增幅略低于市场预期16万人,1月人数下修至12.5万人;失业率略升至4.1%为3个月新高,略高于预期和前值的4%,报告显示政府就业人数略有减少,美国劳动力市场呈现温和放缓。 美国就业结构及薪资增长———教育保健行业就业较前一月多增,休闲酒店行业延续裁员且趋势有所加速,非农薪资增速有所放缓 ⚫从结构上看,2月教育保健行业新增岗位较1月回升,金融活动、运输和仓储以及建筑行业就业呈上升趋势,休闲酒店行业延续裁员且趋势有所加速。 ⚫非农薪资增速与1月持平,平均时薪同比上涨4%,低于预期4.1%;环比涨幅校服降至0.3%低于预期和前值。 美国消费数据——1月零售销售环比负增大超预期,极端天气和山火影响为主要原因,居民消费整体增长温和 ⚫美国1月零售销售环比下降-0.9%,远超预期值-0.2%,前值0.4%,为2023年3月以来的最大环比下降,主要是洛杉矶严重山火使实体商店的购物活动受到影响,在13个销售类别中,有9个类别出现了下滑,尤其是汽车、运动用品和家具商店; ⚫随着美联储启动降息,美国居民消费在薪资增长维持韧性的情况下各项消费指标呈现平稳态势,1月二手车价格有所增长和美国信用卡拖欠率略有回落,反映当前居民消费收入预期相对稳定。 数据来源:Wind,彭博,广发期货研究所 美国CPI通胀数据——2月CPI通胀有所回落略低于预期能源、交通和服务业成本下降,但住房价格顽固,经济下行或逐步传导至物价 ⚫美国2月CPI同比上涨2.8%,为去年11月来最低,预期值2.9%,前值3%;环比上涨0.2%,低于预期和前值的0.3%和0.4%;核心CPI同比上涨3.1%,创2021年4月来新低,低于预期3.2%和前值3.3%;从分项看能源、交通和服务业成本下降,住房价格上涨使核心通胀仍具韧性。 美国其他通胀数据——2月PPI同比略低于预期,食品涨幅显著,能源则下跌,12月核心PCE符合市场预期整体可控 ⚫美国去年12月核心PCE物价指数同比持平于2.8%符合预期,尽管数据处于2024年4月以来的最高,但总体未出现显著反弹,相对可控;⚫美国2月PPI同比上涨3.2%,预期值3.3%,前值3.5%,关税影响暂未显现;环比持平为去年7月以来最小增幅低于预期值0.3%和前值0.6%;核心PPI同比上涨3.4%,预期值3.5%,前值3.6%,从分项显示食品涨幅显著,能源则下跌,贸易服务拖累核心PPI负增。 美国房地产销售与价格——1月成屋和新房销售均有回落但价格有所分化,经济放缓压力和高利率对房市负面影响增强 ⚫美国1月成屋销售成屋销售总数年化回落至408万户低于预期413万户,结束连续3个月的增长,销售价格降至去年3月以来低位,库存止跌小幅回升;新房销售年化同步下降到65.7万户,不及预期的68万户,但房价环比大幅反弹8%创2年多新高;美国按揭利率保持较高水平或对房市的打压力量增强,但未来需要观察趋势的持续性; ⚫2024年12月S&P/CS20座大城市房价指数同比增长4.48%,预期增长4.41%,前值增长4.33%,环比负增0.04%,前值-0.02%,房价放缓速度有所减慢。 美联储货币政策——1月美联储暂停降息,官员对经济状况保持乐观但强调关税对通胀影响,市场判断年内降息3次,开始时点为年中 ⚫美联储1月如期暂停降息,会议纪要显示,官员在会议上达成共识,认为在进一步降息之前,需要看到通胀继续下降。最新经济褐皮书指出美国整体经济活动自1月中旬以来“略有”上升,但全国各地的企业报告称对特朗普政府的新政策,尤其是关税政策存在不确定性,消费者开支整体下滑,必需品需求稳健但非必需品价格的敏感性上升; ⚫美联储官员包括主席鲍威尔近期均表达特朗普政策对通胀压力的担忧,但对当前经济状况保持乐观,对降息维持谨慎需等待形势变得更加清晰;受到美国衰退担忧影响目前市场整体判断年内降息达3次,启动时点为7月。 欧元区经济———2月欧元区服务业和制造业景气度的分化复苏需时间,通胀整体意外反弹但环比负增,2024年GDP增幅略低于预期 ⚫欧元区2月制造业PMI初值为47.3,超出预期的47,1月前值为46.6,连续2个月回升维持在2024年5月以来高位;服务业PMI小幅则再度回落至50.7,低于预期51.5;综合PM受到服务业疲软拖累维持在50.2不及预期;欧元区服务业和制造业景气度的分化,法国走强但德国有所回暖,整体复苏仍需时间; ⚫欧元区2月调和CPI同比上涨2.4%,较1月2.5%有所下降,略高于预期的2.3%,环比则由负转正增0.5%,预期0.4%;核心调和CPI同比初值略降至2.6%高于预期的2.5%,服务业通胀大幅回落使指标整体放缓; ⚫欧元区2024年第四季度GDP环比零增长,同比增长0.9%,2024年GDP增长0.7%略低于预期。欧洲委员会预计欧元区2025年的经济增长从1.4%下调至1.3%,出口商面临更高的美国关税对经济压力增大,市场预期欧洲央行今年再有三次降息。 数据来源:Wind,广发期货研究所 欧洲央行货币政策——欧洲央行3月如期降息25个BP,央行行长警示贸易与防务冲击和通胀压力,市场预计2025年底利率下调至2% ⚫欧洲央行如期降息,下调利率25个BP,将存款机制利率从2.75%下调至2.5%,为自去年6月以来第六次降息,但声明暗示随着通胀降温和经济消化地缘政治的剧烈变化,降息周期可能接近尾声,将转向更加渐进的决策方式; ⚫内外多重因素影响下尽管前景不确定性增加,央行行长拉加德警示贸易与防务冲击或加剧欧元区通胀压力使得央行难以明确政策方向,目前交易员大幅下调欧洲央行降息预期,押注欧洲央行年内降息空间只剩下36个BP,利率水平接近中性区域,经济学家预计欧洲央行将在2025年底存款利率将下调至2%。 利率数据——美联储对降息保持谨慎但通胀有所放缓使美债实际利率反弹,欧洲经济前景有所改善欧美债券利差降至去年10以来新低 汇率数据——美国经济衰退对美股影响有所消化,美元指数同步呈现企稳,非美元货币升值趋势有所缓和 数据来源:Wind,广发期货研究所 白银产业基本面分析 ⚫受到矿山品位下降影响,预期2024年全球白银供应下降,结构性供应缺口预期有所扩大;国内白银库存持续维持在阶段低位,近期国内显性库存结束回升趋势特别是期货库存显著回落创1个多月新低,关注国内供应情况; ⚫12月我国银粉进口量止跌回升至292.5吨环比增长53%,尽管在反“内卷式”恶性竞争的方针下