AI智能总结
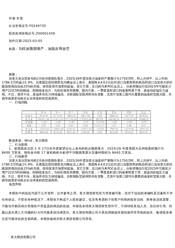
作者:蓝天祥从业资格证号:F3058578投资咨询资格证号:Z0000895创作日期:2025.3.5标题:煤炭保供稳产增产持续落实煤价延续震荡下行态势 一、市场行情观点 1.操作建议 动力煤产业链企业应充分利用期货期权进行价格风险管理,在无量成交的背景下密切关市场和交易交割规则的完善,把握入市机会。 焦煤产业链企业应充分利用期货进行价格风险规避和市值管理实践,应在规范制度与交易策略方面加强设计与实践探索。焦炭产业链应充分利用期货进行价格风险规避和市值管理实践,应在规范制度与交易策略方面加强设计与实践探索。2.市场驱动力 煤炭行业在煤炭市场价格形成机制和煤矿产能储备制度实施指引下,按照国家发改委确定的市场煤价合理区间运行的具体要求,明确煤电将承担保障电力安全和调节功能重要作用的发展定位,明确“下限保煤、上限保电”的煤电价格改革机制定位。在行业内持续增产保供稳价成效显著,持续提升政府、电厂、煤企和流通环节储备能力建设和煤矿产能储备的政策导向下,特别是煤炭“增产保供稳价”的持续。2025年2月27日国家能源局发布《2025年能源工作指导意见》,明确指出2025年煤炭要稳产增产。强调强化煤炭矿区总体规划管理,提升矿区集约化规模化开发水平,加强煤矿产能“一本账”管理,提高煤炭产能调控精准性、有效性;推进煤炭供应保障基地建设,有序核准一批大型现代化煤矿,加快已核准煤矿项目建设,持续推进煤炭产能储备工作。 叠加国家能源集团新疆能源2家露天煤矿顺利取得采矿许可证,合计产能6500万吨/年;政策风向趋严煤炭供应端生产与进口调控或加码;3月份动力煤年度长协价格持续下调5元/吨,Q5500、Q5000、Q4500动力煤3月份年度长协价格分别为686元/吨、624元/吨和561元/吨;2025年全国煤炭工作总目标-稳产增产。煤炭供过于求格局难改。伴随国民经济稳步发展用电量需求的增长、迎峰度冬的深入和煤炭增产增供保供形式的有效落实,动力煤供消仍将处于宽平衡格局的延续。 2025年2月25日起山东河北部分主流钢厂对焦炭第十轮提降50-55元/吨;焦炭供给维持平稳库存持续累库。 截至2月13日,沿海8省电煤日耗187.2万吨,周环比增加34.4万吨;内陆17省电煤日耗349.6万吨,周环比下降0.1万吨。截至到2月14日,沿海6大电厂煤炭库存1395万吨,环比下降45万吨;平均可用天数为19天,周环比下降3天。二、期现货行情回顾 1.动力煤期现货行情回顾 三、煤炭行业要闻1.国家能源集团新疆能源2家露天煤矿顺利取得采矿许可证 3月5日钢之家信息显示:2月26日,国家能源集团新疆能源红沙泉一号露天煤矿、准东露天煤矿分别取得3000万吨/年、3500万吨/年采矿许可证,为矿区依法合规生产及产能提升奠定坚实基础。红沙泉一号露天煤矿位于新疆昌吉准东煤田西黑山矿区东部,是昌吉州能源保供的骨干企业。矿田东西平均长9.4千米, 南北平均宽7.5千米,面积74.27平方千米,核定产能3000万吨/年,可采煤种具有中高发热值、低灰、低磷、特低硫等优良特性,是优质的发电、化工、工业及民用煤燃料。煤矿建设初期产能为800万吨/年,之后于2021年获批核增至1000万吨/吨,2022年4月增至2000万吨/年,同年6月再增至3000万吨/年。 准东露天煤矿位于新疆准东煤田五彩湾矿区,是新疆煤炭工业“十一五”重点煤矿建设项目。划定矿田北部宽6.74公里,南北长约7.5公里,面积40.08平方千米,核定产能3500万吨/年,可采煤种为31号不粘煤,属低灰、特低硫、中高热值,是优质的工业动力及化工用煤。准东露天煤矿建设初期产能同样800万吨/年,2021年获批核增至2000万吨/吨,2022年4月增至2600万吨/年,同年6月再增至3500万吨/年。2.3月份动力煤年度长协价格持续下调5元/吨 3月4日煤炭市场网信息显示:Q5500、Q5000、Q4500动力煤3月份年度长协价格分别为686元/吨、624元/吨和561 元/吨,较2月份分别下调5元/吨、4元/吨、4元/吨。3.政策风向趋严煤炭供应端生产与进口调控或加码 3月5日中国能源网信息显示:中国煤炭工业协会与中国煤炭运销协会联合发布行业倡议书,叠加国家能源局煤炭司明 确“十四五”及“十五五”期间煤炭转型发展路径,释放出供应端调控进一步趋严的信号。在煤炭价格持续承压、库存高企的背景 下,政策层正通过多重手段平衡供需关系,推动行业高质量发展,政策风向变化或成未来市场关键变量。 两份倡议书的核心内容可概括为“三控一提”:控产量、控进口、控履约,提质量。具体来看: (1)产量控制与产能储备并行:协会要求企业主动调整生产节奏,避免供过于求加剧,同时能源局提出加快核准大型现代化煤矿、建立产能储备制度,确保产能“应储尽储”,为中长期稳定供应留足弹性空间。 (2)进口煤结构性优化:倡议书强调“控制低卡劣质煤进口”,能源局则明确“稳定进口”与“深化对外合作”并行,预计未来进口煤将向高热值、低污染品种倾斜,劣质煤进口限制或趋严。 (3)履约率与清洁生产刚性化:电煤中长期合同履约被赋予“压舱石”定位,政策层或通过通报制度强化监管;原煤全部入洗(选)的要求则倒逼企业提升清洁生产水平,降低碳排放强度。 国家能源局煤炭司司长刘涛提出的“构建新型能源体系”目标,标志着煤炭行业政策重心从“保供稳价”向“结构优化与低碳转型”倾斜,具体可能体现为: (1)产能管理精细化:“一本账”管理模式将强化产能退出与新增的衔接,避免无序扩张;储备产能启用机制或成调节市场波动的关键工具。 (2)进口煤配额制预期升温:为平衡国内供需,劣质煤进口限制政策或细化,高热值煤炭进口可能获得配额支持。 (3)绿色转型提速:洗选率提升、煤基产业链技术创新等举措将获政策倾斜,符合碳达峰要求的项目有望获得资金与审批便利。 【碳酸锂】 作者:张明月 从业资格证号:F3080273投资咨询资格证号:Z0018558创作日期:2025-03-05标题:政府工作报告聚焦能源低碳转型 摘要: 3月5日,国务院总理李强在十四届全国人大三次会议上作政府工作报告,报告从能源结构优化、碳市场机制完善、国际合作等多方面推动绿色转型。根据北极星储能网消息显示,近日,全国各地2025年3月代理购电价格陆续公布,共有20省市最大峰谷电价差超过了0.6元/kWh。一、行情回顾 根据上海有色金属网数据显示,3月5日,SMM电池级碳酸锂指数价格74787元/吨,环比上一工作日下跌122元/吨;电池级碳酸锂7.38-7.59万元/吨,均价7.485万元/吨,环比上一工作日下跌100元/吨;工业级碳酸锂7.24-7.34万元/吨,均7.29万元/吨,环比上一工作日下跌100元/吨。 期货市场方面,今日主力合约LC2505收盘价至75340元/吨,较上一个交易日上行80元/吨(0.11%)。 二、多空因素1.政府工作报告聚焦能源低碳转型 3月5日,国务院总理李强在十四届全国人大三次会议上作政府工作报告,报告总结了2024年我国能源转型工作,并系统 部署了2025年工作。 回顾2024年,我国新能源汽车年产量突破1300万辆,可再生能源新增装机规模达3.7亿千瓦,非化石能源发电量占比提升至近40%,单位国内生产总值能耗降幅超过3%,我国能源结构持续优化。 针对2025年相关工作,报告指出要“协同推进降碳减污扩绿增长,加快经济社会发展全面绿色转型”: 第一,能源结构调整方面,政府工作报告特别强调,2025年将加快建设“沙戈荒”大型新能源基地,推动海上风电规模化发展,并统筹新能源就地消纳与外送通道建设,以解决能源区域供需矛盾。 第二,碳排放方面,报告提出,2025年将加快构建碳排放“双控”制度体系,并扩大全国碳排放权交易市场行业覆盖范围,进一步激活碳交易活力。第二批国家碳达峰试点即将启动,计划建立一批零碳园区和零碳工厂,推动区域低碳转型示范。 第三,绿色低碳产业方面,政府工作报告将绿色低碳产业列为新增长引擎,明确支持商业航天、新型储能、智能网联新能源汽车等新兴领域发展,并推进人工智能技术与制造业深度融合,加速智能制造装备升级。 第四,国际合作方面,政府工作报告还指出,我国将规划应对气候变化一揽子重大工程,积极参与全球环境治理,倡导技术开放共享,助力全球绿色转型。 2. 3月20省市峰谷价差超0.6元/kWh 根据北极星储能网消息显示,近日,全国各地2025年3月代理购电价格陆续公布。共有20省市最大峰谷电价差超过了0.6元/kWh,其中电价差较大的区域分别为广东的1.2843元/kWh,其次上海、湖南、四川都超过1元/kWh,值得注意的是南方区域贵州、海南已经进入了前列。此外,与去年同期相比,上海、北京的最大峰谷电价差明显增大,而浙江广西云南等地则同比缩小。三、观点总结 目前碳酸锂价格下行压力较大,供给的恢复以及需求端的不确定使得碳酸锂价格承受一定下行压力。 供给方面,大部分锂盐厂检修结束,产量逐步恢复至节前水平,甚至部分头部企业产能扩张及技术更新使得产量上行。叠加从智利等进口的碳酸锂二三月陆续到港,预计碳酸锂总体供应充足。需求方面,动力电池方面,1月受到春节假期等因素的影响,新能源汽车及动力电池装车量环比均出现明显下降,但是伴 随着节后以旧换新政策的发力和政策对汽车“换能”的支持,以及从民营企业座谈会可以看出国家对电池行业及电动汽车行业的支持力度明显,预计动力电池和电动汽车消费仍有较强增长预期。但需要警惕,如果后续新能源汽车消费仍未能从春节假期和传统出行淡季中恢复,锂盐价格受此影响可能进一步承压。储能方面,目前储能处于传统淡季,根据上海有色统计数据显示,1月我国储能电芯库存与库销比均有所攀升,但是,库存增长的一个方面是因为电芯厂对后续订单较为确定。此外,国家能源局在《2025年能源工作指导意见》中指出“新能源项目配储不低于15%”,尽管“强制配储”已经取消,但是新能源电价市场化带来的储能需求以及国家对新能源项目配储的指导意见可以看出,储能需求未来增长空间依然较大。 免责声明: 本报告中的信息均源于公开资料,仅作参考之用。英大期货研究所力求准确可靠,但对于信息的准确性及完备性不作任何保证。不管在何种情况下,本报告不构成个人投资建议,也没有考虑到个别客户特殊的投资目的、财务状况或需要,不能当作购买或出售报告中所提及的商品的依据。本报告未经英大期货研究所许可,不得转给其他人员,且任何引用、转载以及向第三方传播的行为均可能承担法律责任。英大期货有限公司不承担因根据本报告操作而导致的损失,敬请投资者注意可能存在的交易风险。本报告版权归英大期货有限公司所有。 英大期货有限公司地址北京市东城区建国门内大街乙18号院1号楼英大国际大厦二层官网www.ydfut.com.cn客服4000188688