AI智能总结
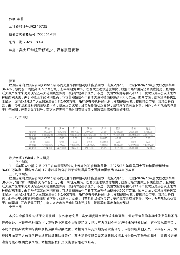
作者:蓝天祥从业资格证号:F3058578投资咨询资格证号:Z0000895创作日期:2025.3.4标题:3月份年度长协持续下调5元/吨煤价持续下行 一、市场行情观点 1.操作建议 动力煤产业链企业应充分利用期货期权进行价格风险管理,在无量成交的背景下密切关市场和交易交割规则的完善,把握入市机会。 焦煤产业链企业应充分利用期货进行价格风险规避和市值管理实践,应在规范制度与交易策略方面加强设计与实践探索。焦炭产业链应充分利用期货进行价格风险规避和市值管理实践,应在规范制度与交易策略方面加强设计与实践探索。 2.市场驱动力 煤炭行业在煤炭市场价格形成机制和煤矿产能储备制度实施指引下,按照国家发改委确定的市场煤价合理区间运行的具体要求,明确煤电将承担保障电力安全和调节功能重要作用的发展定位,明确“下限保煤、上限保电”的煤电价格改革机制定位。在行业内持续增产保供稳价成效显著,持续提升政府、电厂、煤企和流通环节储备能力建设和煤矿产能储备的政策导向下,特别是煤炭“增产保供稳价”的持续。2025年2月27日国家能源局发布《2025年能源工作指导意见》,明确指出2025年煤炭要稳产增产。强调强化煤炭矿区总体规划管理,提升矿区集约化规模化开发水平,加强煤矿产能“一本账”管理,提高煤炭产能调控精准性、有效性;推进煤炭供应保障基地建设,有序核准一批大型现代化煤矿,加快已核准煤矿项目建设,持续推进煤炭产能储备工作。 叠加煤炭业协会倡议有序控制产量,权威协会全方位倡议助力煤炭供需平衡;加快煤炭产能储备制度落地2025关键期;3月份动力煤年度长协价格持续下调5元/吨;2025年全国煤炭工作总目标-稳产增产。煤炭供过于求格局难改。伴随国民经济稳步发展用电量需求的增长、迎峰度冬的深入和煤炭增产增供保供形式的有效落实,动力煤供消仍将处于宽平衡格局的延续。 2025年2月25日起山东河北部分主流钢厂对焦炭第十轮提降50-55元/吨;焦炭供给维持平稳库存持续累库。 截至2月13日,沿海8省电煤日耗187.2万吨,周环比增加34.4万吨;内陆17省电煤日耗349.6万吨,周环比下降0.1万吨。截至到2月14日,沿海6大电厂煤炭库存1395万吨,环比下降45万吨;平均可用天数为19天,周环比下降3天。二、期现货行情回顾 1.动力煤期现货行情回顾 三、煤炭行业要闻 1.加快煤炭产能储备制度落地2025关键期 3月3日和讯信息显示:3月3日讯,煤炭司司长刘涛称,2025年和“十五五”时期是煤炭转型发展关键期。煤炭司将持续加强煤炭稳产稳供,推进“十四五”煤炭规划任务实施,督促产煤省区落实规划目标,确保规划圆满收官。加快推进煤炭供应保障基地建设,核准大型现代化煤矿,保障产能稳定接续。加快落地煤炭产能储备制度,推动煤矿“应储尽储”,建立储备产能启用机制。强化产能“一本账”管理,促进衔接。加强供需监测分析,协调解决生产供应重大问题。指导地方和企业稳定进口,深化对外合作。 2.3月份动力煤年度长协价格持续下调5元/吨3月4日煤炭市场网信息显示:Q5500、Q5000、Q4500动力煤3月份年度长协价格分别为686元/吨、624元/吨和561 元/吨,较2月份分别下调5元/吨、4元/吨、4元/吨。3.权威协会全方位倡议助力煤炭供需平衡 3月4日新浪信息显示:2025年3月3日,中国煤炭工业协会、中国煤炭运销协会发布倡议书:为保障煤炭安全稳定供应,维护煤炭市场平稳运行,向全行业煤炭企业发出倡议:一是严格执行电煤中长期合同,确保合 同履约兑现;二是有序推动煤炭产量控制,维护生产供需平衡;三是推动原煤全部入洗(选),提高煤炭清洁生产水平;四是发挥好进口煤补充调节作用,有效控制劣质煤进口量;五是加强行业自律,积极履行社会责任。 【碳酸锂】 作者:张明月 从业资格证号:F3080273投资咨询资格证号:Z0018558创作日期:2025-03-04标题:政协委员曾毓群:完善新型储能市场参与机制 摘要: 国务院印发《健全新能源汽车动力电池回收利用体系行动方案》,旨在全面提高动力电池回收利用能力和水平。行动方案主要从“加强全链条管理、法治化规范回收、标准化引领行业”三个方面作出了规定。工业和信息化部2月27日公布了2024年锂电池、光伏两大电子产业的运行情况,多项经济指标均实现两位数增长。一、行情回顾 根据上海有色金属网数据显示,3月4日,SMM电池级碳酸锂指数价格74909元/吨,环比上一工作日下跌166元/吨;电池级碳酸锂7.39-7.6万元/吨,均价7.495万元/吨,环比上一工作日下跌150元/吨;工业级碳酸锂7.25-7.35万元/吨,均7.3万元/吨,环比上一工作日下跌150元/吨。 期货市场方面,今日主力合约LC2505收盘价至75260元/吨,较上一个交易日下行140元/吨(-0.19%)。二、多空因素 1.政协委员曾毓群:完善新型储能市场参与机制 第十四届全国政协委员、宁德时代董事长曾毓群将在今年两会中提出关于进一步提升新型储能市场化运用水平推动行业高质量发展的提案。 曾毓群认为,目前我国新型储能主要面临两方面问题: 一是尽管国内新型储能市场实现规模化发展,但是储能市场机制尚未形成。“十四五”期间,我国已建成投运新型储能累计装机达73.8GW,约为“十三五”末的20倍,已经超过抽水蓄能装机规模。与此同时,储能允许作为独立主体参与各类电力市场,电能量市场、辅助服务市场持续改革,现货市场试点省份陆续转入正式运行,电网侧独立储能容量电价写入政策,但是与抽水蓄能的支持政策相比,充分发挥新型储能价值、实现储能高水平运用的市场机制尚未形成。二是国内新型储能面临调用少、利用率低、回报周期长的问题。国家先后出台了《关于进一步推动新型储能参与电力市场 和调度运用的通知》《关于促进新型储能并网和调度运用的通知》,近两年储能电站平均利用率有所提升。然而,储能市场机制仍存在如下具体问题,制约了储能的高水平运用:一是电能量市场电价浮动区间较窄,无法真实反映市场需求。二是辅助服务费用分摊机制尚未打通,仍作为“成本项”在电源侧零和博弈。三是新型储能容量电价实施细则尚未出台,项目补偿难以落实。四是部分储能并网运行后出现不同程度的寿命跳水、容量打折等质量和安全问题,严重影响调度运用。 对此,曾毓群提出进一步提升新型储能市场化运用的建议,提升新型储能市场化运用水平,亟需国家进一步完善储能的市场参与机制和保障机制。 一是完善新型储能市场参与机制,主要是电价机制、成本疏导机制和容量补偿机制:第一扩大峰谷价差,未储能等创造合理利用空间;第二丰富适合新型储能的辅助服务交易品种,并推动辅助服务费向店里用户侧分摊;第三完善容量补偿机制,加快出台新型储能容量电价核定规范和实施细则。 二是建立新型储能定期安全检查制度:建议借鉴电力行业定期检修机制,建立适用新型储能的定期安全检查制度。参照《发电企业设备检修导则》,形成电化学储能电站的具体检测方案,明确储能系统及关键零部件的检测条件、方法和周期等。近期,美国、英国、德国两天之内接连发生3起储能电站起火或者爆炸事故,储能安全问题值得引起关注。2.中国汽车流通协会:2月中国汽车经销商库存预警指数为56.9% 中国汽车流通协会最新一期“中国汽车经销商库存预警指数调查”VIA显示,2025年2月中国汽车经销商库存预警指数为56.9%,同比下降7.2个百分点,环比下降5.4个百分点,库存预警指数位于荣枯线之上,汽车流通行业处在不景气区间。中国汽车流通协会对下月市场判断:3月份部分地区启动春季车展,多款新车密集上市,加上汽车以旧换新政策持续发力,预计市场需求及销量有望保持稳健增长。三、观点总结 目前碳酸锂价格下行压力较大,供给的恢复以及需求端的不确定使得碳酸锂价格承受一定下行压力。供给方面,大部分锂盐厂检修结束,产量逐步恢复至节前水平,甚至部分头部企业产能扩张及技术更新使得产量上行。叠 加从智利等进口的碳酸锂二三月陆续到港,预计碳酸锂总体供应充足。 需求方面,动力电池方面,1月受到春节假期等因素的影响,新能源汽车及动力电池装车量环比均出现明显下降,但是伴随着节后以旧换新政策的发力和政策对汽车“换能”的支持,以及从民营企业座谈会可以看出国家对电池行业及电动汽车行业的支持力度明显,预计动力电池和电动汽车消费仍有较强增长预期。但需要警惕,如果后续新能源汽车消费仍未能从春节假期和传统出行淡季中恢复,锂盐价格受此影响可能进一步承压。储能方面,目前储能处于传统淡季,根据上海有色统计数据显示,1月我国储能电芯库存与库销比均有所攀升,但是,库存增长的一个方面是因为电芯厂对后续订单较为确定。此外,国家能源局在《2025年能源工作指导意见》中指出“新能源项目配储不低于15%”,尽管“强制配储”已经取消,但是新能源电价市场化带来的储能需求以及国家对新能源项目配储的指导意见可以看出,储能需求未来增长空间依然较大。 免责声明: 本报告中的信息均源于公开资料,仅作参考之用。英大期货研究所力求准确可靠,但对于信息的准确性及完备性不作任何保证。不管在何种情况下,本报告不构成个人投资建议,也没有考虑到个别客户特殊的投资目的、财务状况或需要,不能当作购买或出售报告中所提及的商品的依据。本报告未经英大期货研究所许可,不得转给其他人员,且任何引用、转载以及向第三方传播的行为均可能承担法律责任。英大期货有限公司不承担因根据本报告操作而导致的损失,敬请投资者注意可能存在的交易风险。本报告版权归英大期货有限公司所有。 英大期货有限公司地址北京市东城区建国门内大街乙18号院1号楼英大国际大厦二层官网www.ydfut.com.cn客服4000188688