AI智能总结
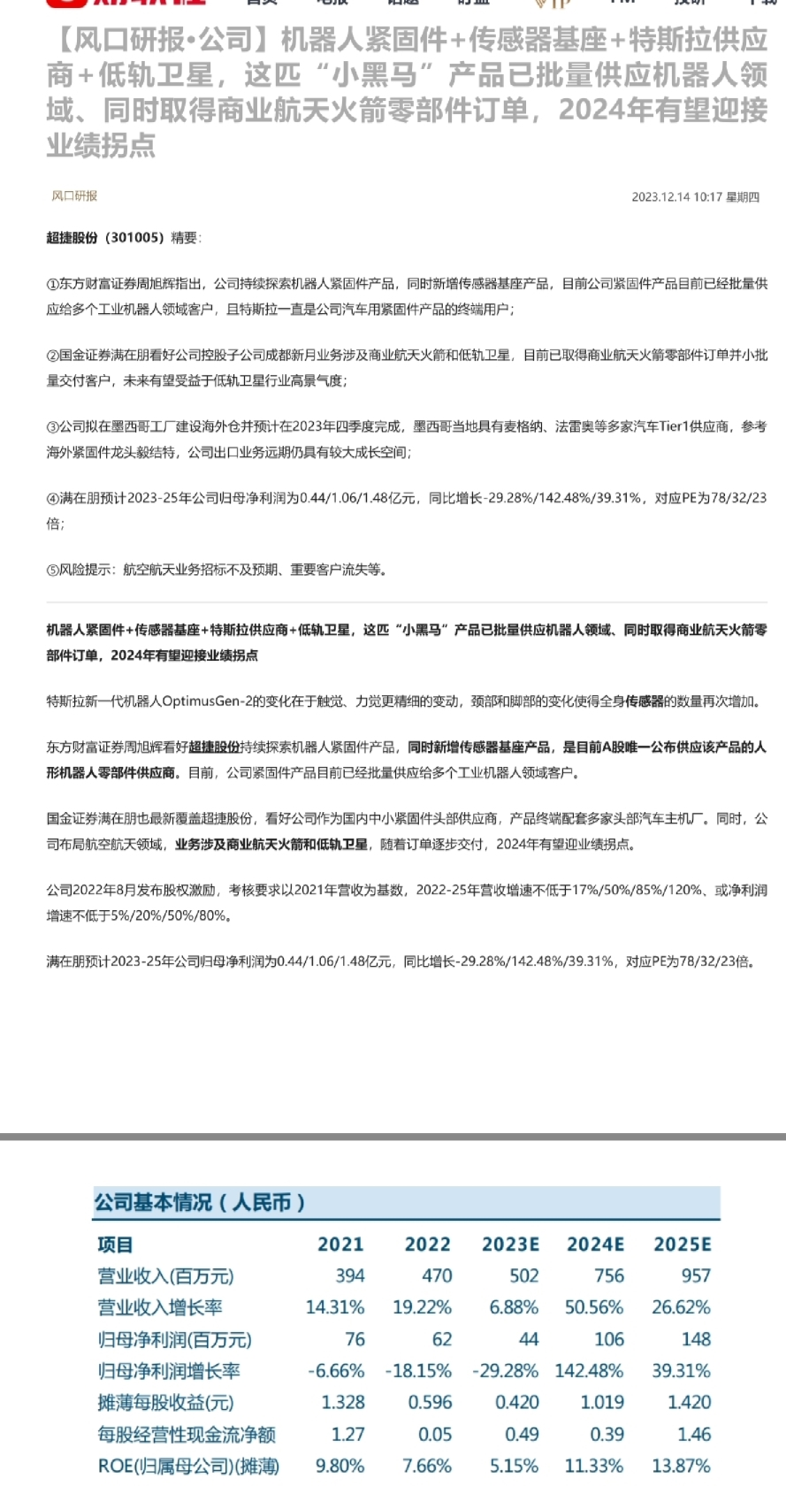
主机厂:特斯拉+比亚迪、Tier1:银轮+福吉亚+三花、Tier2:开特股份 客户情况:比亚迪为公司第一大客户,营收占比约50%,在手订单充裕;与特斯拉达成合作协议,未来业务订单需求确定性高,预计仍有一倍空间 产能情况:坚持“以销定产”,产能利用率高,轮班制作业,短期不会出现产能短缺情况。 募投项目投产时间为2 开特股份(832978):温度传感器国内前三,比亚迪+特斯拉供应商 主机厂:特斯拉+比亚迪、Tier1:银轮+福吉亚+三花、Tier2:开特股份 客户情况:比亚迪为公司第一大客户,营收占比约50%,在手订单充裕;与特斯拉达成合作协议,未来业务订单需求确定性高,预计仍有一倍空间 产能情况:坚持“以销定产”,产能利用率高,轮班制作业,短期不会出现产能短缺情况。 募投项目投产时间为25年底,达产后预计实现年销售收入2.3亿元,年净利润2838.86万元 市场空间:新能源汽车热管理单车价值量达7000元左右,较传统燃油车提升2倍以上;双碳政策驱动下,预计2025年中国市场规模将增至1494亿元 【深度报告】小程序://申万宏源研究/8VOoIQklHtd1q6i