登录
注册
回到首页
AI
搜索
发现报告
发现数据
发现专题
研选报告
定制报告
VIP
权益
发现大使
发现一下
行业研究
公司研究
宏观策略
财报
招股书
会议纪要
中央经济工作会议
低空经济
DeepSeek
AIGC
智能驾驶
大模型
当前位置:首页
/
行业研究
/
报告详情
2021年智能网联汽车信息安全发展报告
交运设备
2022-03-01
-
中国汽车工程研究院&车联网安全联合实验室
表***
AI智能总结
查看更多
智能网联汽车信息安全发展报告2021(精华版)总结
总报告
智能网联汽车信息安全的重要性和必要性
国家安全防线
:智能网联汽车涉及国家安全敏感信息,且车辆互联互通易受攻击,其信息安全是国家安全的重要防线。
行业可持续发展
:智能网联汽车信息安全产业具有链条长、技术融合复杂、市场空间巨大等特点,其发展能促进科技创新、产业转型升级和高质量发展。
个人隐私保护
:智能网联汽车产生的数据涵盖用户信息和车辆运行信息,信息安全问题直接关系到用户隐私保护,甚至可能导致车辆安全事故或被盗。
智能网联汽车信息安全发展新形势
产业发展新速度
:随着人工智能、5G等新一代信息技术的发展,智能网联汽车产业将迈向新速度,部分自动驾驶汽车销量占比将显著提升。
信息安全新风险
:智能网联汽车成为万物互联节点,安全风险涉及车辆零部件、无线通信、软件、交通路侧设备、云管理平台等多个方面,主要包括车外网络安全风险、车内网络安全风险和其他网络安全风险。
智能网联汽车信息安全面临的问题和挑战
政策法规标准不健全
:我国尚未出台专门的智能网联汽车信息安全法律法规,标准体系化与可落地性亟须加强。
核心技术需自主可控
:完整系统级的智能网联汽车信息安全解决方案建设与应用存在难度,部分核心技术需加强自主可控。
产业主体协同性不足
:车企在跨部门、跨组织的协同方面存在障碍,安全方案无法有效落地。
数据资源难以互通共享
:车联网网络安全资源、威胁信息共享、安全态势研判等管理联动机制尚未建立。
商业模式尚不清晰
:智能网联汽车信息安全市场价值尚未得到广泛认可,价值转化方式不明确,产业发展内生力存在不确定性。
智能网联汽车信息安全对策建议
政策方面
:强化顶层设计、设立重大专项、鼓励推广应用、建立健全整车企业的智能网联汽车信息安全体系。
标准方面
:明确标准体系构建原则、协同建立适合产业需要的标准体系。
产业协同方面
:行业各方紧密配合、加快智能网联汽车网络安全防护技术突破、提高智能网联汽车的网络安全保障水平、保障智能网联汽车的车路协同传输安全、建立健全教育体系与人才培养机制。
整车企业方面
:提升智能网联汽车信息安全重视程度、将智能网联汽车信息安全开发体系嵌入整车开发流程。
测试评价方面
:建立第三方安全测评公共服务平台、鼓励开发智能网联汽车信息安全测试工具。
行业调研
调研基本信息
调研样本覆盖全面,包括国家主管部门、行业机构、整车企业、零部件企业、信息安全服务商、检测认证机构及用户。
调研样本地域分布广泛,主要集中在成渝、京津冀、长三角汽车产业集群。
调研认知程度
整体认为整车企业对智能网联汽车信息安全重视程度较高。
零部件企业对智能网联汽车信息安全重视程度相对一般。
信息安全服务商能力被认为一般及以下。
检测认证机构对智能网联汽车信息安全重视程度较高。
用户关注汽车信息安全的驱动力较为分散。
调研现状分析
智能网联汽车信息安全产业链需要提升的领域排序为:安全服务技术、安全芯片、检测认证、整车、零部件及其他。
调研未来预测
未来汽车信息安全面临的挑战排序为:体系安全、黑客攻击、技术迭代、人才培育及其他。
80%的行业内人员认为智能网联汽车信息安全会在一定程度上阻碍汽车产业的发展。
调研需求分析
用户对智能网联汽车信息安全的最低容忍度阈值不高,需要各方形成强联动协同机制。
行业内对信息安全解决方案的需求最大,希望获取交钥匙性质的全方位解决方案。
调研结论
智能网联汽车信息安全产业作为新兴产业,体系不健全、标准不完善、技术不成熟,产业各方尚未形成供需之间的有序配合。
产业发展
智能网联汽车信息安全芯片行业发展分析
安全芯片在汽车内部应用广泛,需具备高安全性和高可靠性。
芯片内部集成了微处理器、程序存储器、数据存储器等功能部件,防御技术包括加密算法实现、防侧信道攻击等。
安全芯片行业中游企业运营模式主要分为IDM模式和Fabless模式。
国内安全芯片行业倾向于生产带国密算法的产品,与国际芯片市场竞争日趋激烈。
智能网联汽车信息安全关键零部件行业发展分析
关键零部件信息安全主要包括车载信息娱乐系统、电子控制单元、域控制器、车载网联通信终端、车载网关、无线通信、App等方面。
各部件面临的主要威胁和应具备的信息安全要求已详细说明。
智能网联汽车信息安全服务行业发展分析
信息安全服务的实现要素包括服务人才、服务工具及服务流程。
国外市场由综合型厂商、咨询公司以及电信运营商主导,国内市场由安全厂商占据主导地位。
信息安全服务发展启示包括服务人才培养体系化、服务流程标准化以及服务平台及工具专业化。
智能网联汽车整车信息安全发展分析
智能网联汽车信息安全需要从“云、管、端”三方面进行考虑,包括云端安全、管端安全和车端安全。
国外整车企业对信息安全布局较为完善,国内整车企业积极探索,互联网企业也积极加快相关建设。
智能网联汽车信息安全第三方检测行业发展分析
第三方检测机构是智能网联汽车信息安全不可或缺的一部分,为产业转型升级提供支持。
国外检测机构包括TUV南德、TUV莱茵、SGS、德凯集团等,提供测试与认证、技术支持与顾问等服务。
国内检测机构包括中汽院汽车技术有限公司、中国软件评测中心、中国信息通信研究院等,提供车载终端信息安全测评、整车信息安全测评等服务。
技术体系
智能网联汽车信息安全技术架构
云-管-端技术架构
:包括云平台安全、车联网通信信息安全防护、车端信息安全防护和路侧单元信息安全架构。
纵深防御技术架构
:包括核心控制器、车载内部网络、外部网络接入、V2X泛在网络通信安全防护以及云端安全持续监控和应急响应。
智能网联汽车信息安全重点技术最新进展
终端安全
:包括芯片安全和系统安全,未来汽车将拥有专属的操作系统。
网络安全
:包括移动通信网络安全、车载通信网络安全、无线通信网络安全、卫星通信网络安全。
应用安全
:包括嵌入式软件安全、Web软件安全、移动App软件安全。
数据安全
:包括数据发布安全、数据匿名技术、数据脱敏技术、数据扰乱技术、数据有损技术。
前沿技术预见和影响分析
面向服务的架构(SOA)
:将车辆功能以服务组件的形式架构,实现组件的“软硬分离”。
零信任
:打破默认的“信任”,用一句通俗的话来概括就是“持续验证,永不信任”。
数字孪生
:在虚拟空间中完成映射,反映相对应的实体装备的全生命周期过程。
可信人工智能
:包括人工智能的内生安全、数据集对算法鲁棒性的影响、数据投毒与对抗样本、自动驾驶与法律、伦理。
隐私计算
:由两个或多个参与方联合计算的技术和系统,参与方在不泄露各自数据的前提下通过协作对其数据进行联合机器学习和联合分析。
政策法规
国外智能网联汽车信息安全政策及管理体系
政策现状
:美国、欧洲、日本等国家和地区在通用网络安全、信息安全、数据保护等方面均有相关法律法规。
政策趋势
:明确强制性信息安全义务、强调安全主体的自我规制、注重全生命周期的信息安全管理、严格规定安全信息把控方式、支持安全技术研发与应用。
国内智能网联汽车信息安全政策及管理体系
法律依据
:《中华人民共和国网络安全法》《中华人民共和国数据安全法》《中华人民共和国个人信息保护法》等。
顶层战略和管理体系
:信息安全成为“十三五”规划重点建设方向之一,多项政策密集出台,汽车信息安全工作组成立。
多头启标现状及趋势
:我国智能网联汽车信息安全标准还不够完善,亟待加强政策体系顶层设计,推进各职能部门统筹协调。
专题
V2X身份认证与安全通信体系
V2X安全需求
:直连通信安全防护、通信系统认证管理、通信系统持续监测。
V2X安全认证与管理体系
:包括V2X安全认证管理体系和V2X安全管理体系架构。
亟待解决的问题
:跨根互认、车辆监测、V2X功能车辆测试。
V2X安全认证系统顶层信任机制和异常行为管理
:包括集中式信任体系、分布式信任体系、异常行为管理。
智能网联汽车信息安全技术要求
车身网络安全
:通过CAN节点、CAN网络通信、CAN网关和对外接口通信四个层面的安全防护来加固车辆CAN网络信息安全。
T-BOX安全
:包括硬件、操作系统、应用、数据、通信等五大方面的安全要求。
信息平台安全
:车联网信息服务平台体系架构包括基础设施、平台和应用服务三个层次。
智能网联汽车信息安全测试评价分析
智能网联汽车信息安全评测概述
:包括信息安全管理体系评测、产品评测、人员认证。
外智能网联汽车信息安全评测现状
:国际和国内针对信息安全管理体系和产品评测的现状。
智能网联汽车信息安全管理体系和产品测评参考
:国际标准ISO/IEC27001:2013和ISO/SAE21434。
智能网联汽车信息安全人员资质认证
:国内外信息安全人员资格认证类型。
智能网联汽车信息安全评测展望
:简化评测流程、评测标准统一、探索自我评测、辅以市场抽查。
智能网联汽车信息安全评测建议
:政府主管部门应加强顶层设计、企业应按照标准要求研发产品、第三方机构应加强能力建设。
你可能感兴趣
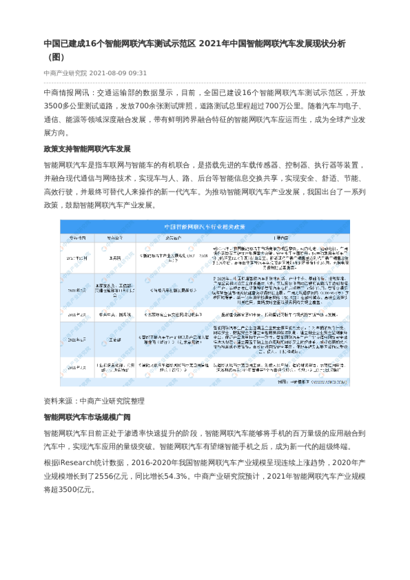
中国已建成16个智能网联汽车测试示范区 2021年中国智能网联汽车发展现状分析(图)
交运设备
中商产业研究院
2021-08-09
2017智能网联汽车信息安全白皮书
信息技术
中国汽车工程协会
2017-06-26
2016智能网联汽车信息安全年度报告
信息技术
360
2017-05-09
2018智能网联汽车信息安全年度报告
360
2021-02-24
2021年智能网联汽车投资环境和融资水平报告
交运设备
赛迪
2022-01-24