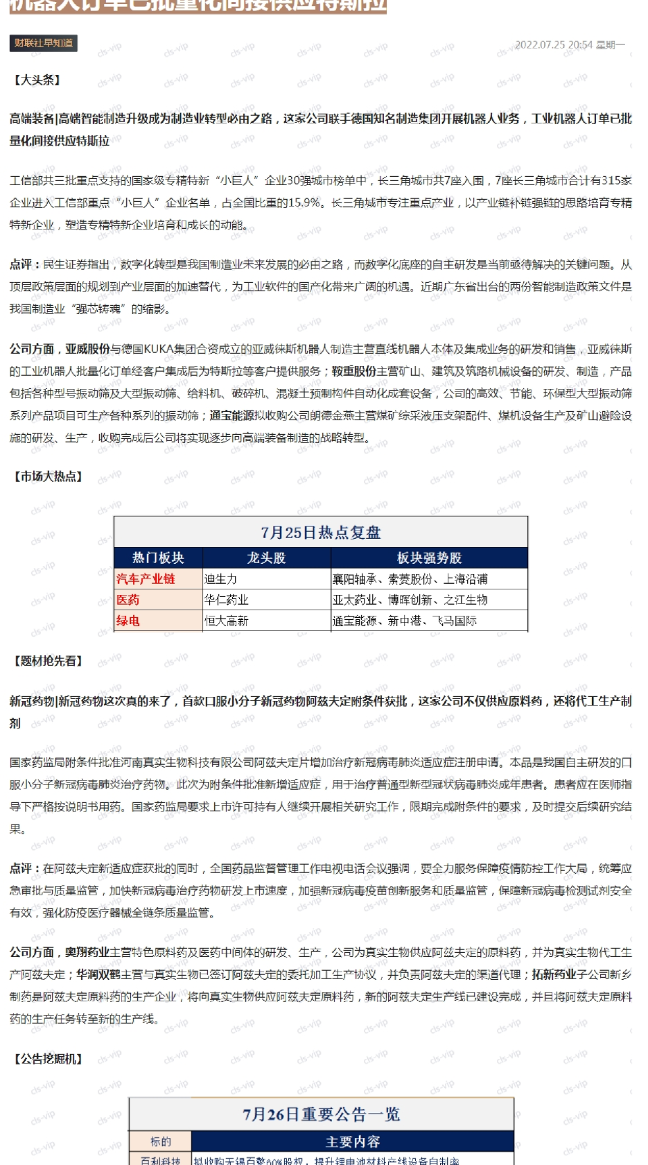
AI智能总结
具备工业领域智能制造体系,3年营收CAGR10.84% 佰能盈天专注工业自动化与智能化领域,研发、生产和销售智能制造产品,并提供系统集成及技术服务。公司以工业企业自动化项目为核心,业务涵盖智能产线、智慧物流、智能装备和决策支持,致力于构建智能制造体系。截至2024年9月,公司拥有73项专利(含39项发明专利)及90项软件著作权,系国家高新技术企业和北京市“专精特新”中小企业。公司收入稳步增长,2020-2023营业收入由5.88亿元增至8.01亿元,核心业务工业自动化及智能化占比超90%。销售毛利率稳定在18%左右。公司客户集中度较高,前五大客户贡献销售占比超70%。 智能制造推动产业转型,应对劳动力成本和市场变化挑战 智能制造通过深度融合新一代信息通信技术与先进制造技术,彻底改变了传统生产方式,具备自感知、自学习、自决策、自执行等多项功能,能够解决传统制造中流程僵化、人与机器沟通受限等问题。2023年FESCO数据显示,全球智能制造装备行业的总规模已经增长至1.72万亿美元,年增长率为1.2%。在中国,随着劳动力成本上升和人口红利消失,智能制造正推动“中国制造”向“中国智造”转型,成为传统制造业升级的关键。双碳政策和新型工业化进程加速了能源消耗密集型企业的智能化改造,尤其在钢铁等行业,提供了转型升级的动力和资金支持。 随着老旧设备的逐步淘汰,PLC等工控产品的更新换代市场前景广阔,国内企业有望在这一过程中占据更大份额。 公司通过机器人智能装备和技术创新,推动制造业的智能化转型和升级 公司积极推动新一代信息技术与制造装备的深度融合,专注于关键工序智能化、岗位无人化和生产流程智能化,致力于打造智能化工厂并构建智慧管理系统平台。凭借强大的研发团队和多项自主知识产权的智能装备及系统解决方案,公司已成功应用于多个项目,帮助西门子、新疆八钢、中铝西南铝板带等用户实现智能化和无人化需求,推动工业企业的智能化转型升级。 佰能盈天专注智能装备及机器人制造技术研发,可比公司为宝信软件等 佰能盈天主要从事工业领域智能制造技术的研发和应用,致力于构建智能产线、智慧物流、智能装备、智能决策与支持为一体的智能制造体系。因此选取宝信软件、金自天正、蓝英装备作为可比公司。PE 2023中值33.4X。 风险提示:宏观经济波动风险、客户较为集中风险、核心技术人员流失风险 1、公司:具备工业领域智能制造体系,拥有专利73项 佰能盈天专注于工业领域智能制造技术的研发与应用,致力于打造集智能产线、智慧物流、智能装备、智能决策与支持于一体的智能制造体系,主要从事工业自动化和智能化领域产品的研发、生产、销售以及承接工业系统集成和技术服务。公司是国家高新技术企业、北京市“专精特新”中小企业,于2020年11月在新三板挂牌,截至2024年9月,公司获得专利73项,其中发明专利39项、实用新型34项。 截至2024年6月30日,公司控股股东为佰能电气,直接持有66.43%的股份,无实际控制人。佰能电气第一大股东为中钢设备,持有佰能电气27.78%股权,第二大股东为大成地产,持有20.63%。股权相对分散,股东之间无一致行动协议,不存在单一股东控制佰能电气股东会、董事会,决定董事、监事、高级管理人员任命,决定实际经营管理的情形,从而佰能盈天不存在实际控制人。 图1:佰能盈天控股股东为佰能电气,无实际控制人 1.1、产品:专注工业自动化,提供软硬件及全流程服务 佰能盈天的主要产品包括高低压开关柜、变压器、变频器、配电箱、PLC控制柜、仪器仪表、电缆等。公司以工业企业自动化项目为核心,提供从整体规划和设计到定制化设备采购的全流程服务,同时开发相关软件并提供技术支持以满足客户需求。 表1:佰能盈天硬件产品种类丰富 表2:佰能盈天软件产品配套形成解决方案 以BPI-焦化智能工厂控制系统为例,为焦化厂一个整体解决方案,解决了以往存在的设备之间的不互联互通,也解决了控制的整体性。 表3:以BPI-焦化智能工厂控制系统为例,解决以往存在的设备之间不互联互通和整体性问题 1.2、财务:2023年利润5600万元,第一大客户为中钢设备 收入端:佰能盈天营业收入呈稳步上升趋势,2020-2024H1分别为5.88亿元、6.29亿元、8.03亿元、8.01亿元、3.99亿元,其中2020-2023年工业自动化及智能化占比分别为95.14%、92.04%、91.05%、90.66%,为公司收入主要来源。公司以卓越的核心业务表现凸显出显著的竞争优势。 图2:佰能盈天营收呈上升趋势,2024H1同比+7.98% 图3:佰能盈天工业自动化及智能化为主要收入来源 利润端:2020-2024H1销售毛利率分别为17.44%、18.86%、17.97%、18.05%、15.31%。存在一定的波动,主要是因为公司需要根据客户的要求定制设计产品。主要产品工业自动化及智能化毛利率在2020-2023年期间,分别为17.45%、19.02%、18.62%、18.65%,在2021年之后稳定在18%之上。 图4:因产品定制化,毛利率存在波动 图5:工业自动化及智能化毛利率2021年后在18%以上 2021年以来研发费用率超5%。2020-2024H1公司研发费用率为4.79%、5.22%、5.24%、5.41%、4.75%。研发费用呈上升趋势,2022年获得软件著作权11项,授权专利4项,其中发明专利2项,研发费用4206.12万元,同比增加28.01%,获得有效成果。 图6:2021年以来研发费用率超5% 图7:2022年研发费用同比增长28.01%(单位:万元) 主要客户:前五大客户集中度较高,年度销售占比较高,2020-2023前五大客户销售占比分别为89.21%、73.58%、83.76%、86.01%。客户与公司形成了持续、稳定的合作关系,提供了稳定的利润来源。 表4:佰能盈天前五大客户集中度高,中钢设备为第一大客户2023年占55.70% 2、行业:国内工业智能化需求高,行业国产替代空间大 2.1、智能制造:驱动传统产业转型升级的新引擎 智能制造是一种新型生产方式。智能制造深度融合了新一代信息通信技术与先进制造技术,全面贯穿于设计、生产、管理、服务等制造活动的所有环节。这种生产方式具备自感知、自学习、自决策、自执行以及自适应等多种功能。与传统的固定式生产方式相比,智能制造采用了单元化制造模式,利用分散控制实现自律生产,并通过无线通信技术实时追踪位置信息。智能制造有效解决了传统固定式生产中存在的流程僵化、人与机器通信受限以及位置信息无法监控等问题。 智能制造产业链的上游,主要由基础硬件和关键支撑技术构成。基础硬件作为智能制造系统的基石,承担着数据收集、传输和控制的任务,包括但不限于芯片、传感器、控制器、伺服系统、智能仪表和通讯设备等。支撑技术则为智能制造提供了强大的运算能力和数据处理能力,同时支持智能化决策,涵盖了5G、云计算、大数据、物联网(IoT)和人工智能(AI)等领域。 智能制造产业链的中游,主要涉及智能制造设备、工业软件及系统集成服务。 系统集成服务针对终端用户和市场应用,旨在通过整合智能制造设备和工业软件等各类技术和产品,为用户提供量身定制的解决方案,以适应企业在生产与管理上的多样化需求,从而达到提高协同效率和实现智能化生产的最终目标。 智能制造产业链的下游,则侧重于将制造技术与信息技术融合,构建出新型的智能化、信息化和工业化的产业体系。这一阶段的应用场景多样,例如智慧工厂和智慧供应链等,都是通过结合先进制造技术和信息技术,来优化生产流程、提升产品质量和服务水平,进而推动产业升级和转型。 图8:智能制造产业链图景,公司处于产业链关键位置 智能制造行业规模大,需求高。根据工业和信息化部发布的数据,2023年7月我国智能制造装备行业的规模已超越3.2万亿元人民币,市场自给率超过半数,达到50%以上。全国范围内已成功建立了超过2500个数字化车间及智能工厂,工业软件产品的收入超过了2400亿元人民币,并且主营业务收入达到10亿元人民币的系统解决方案提供商数量超过了140家。 在政策支持、市场需求增长和数字技术进步的多重影响下,全球智能制造装备行业正持续扩大。2023年FESCO数据显示,全球智能制造装备行业的总规模已经增长至1.72万亿美元,年增长率为1.2%。在各个细分市场中,大型成套设备、数控机床、智能检测设备和智能物流设备等占据较大市场份额,它们的合计占比高达75.5%。 图9:2018-2023年全球智能制造装备万亿美元级市场保持增长 智能化改造将进一步控制成本,提高产品质量。劳动力成本上升推动“中国制造”走向“中国智造”。劳动密集型企业严重依赖人口红利,随着生育率降低,老年人口抚养比上升,人口红利的消失使得低成本劳动力成为稀缺资源,传统制造业正在面临人力成本日益提升的难题。因此,通过智能制造加快我国传统制造业的转型升级,推动“中国制造”向“中国智造”方向发展,将成为我国工业化进程的必然选择。 2.2、PLC:双碳与国产替代,新增需求+老产品替换+行业扩张 在双碳战略和新型工业化的推动下,能源密集型企业正面临着加速自动化和智能制造转型的紧迫任务。这一转型不仅包括工艺流程的广泛改进,还涉及到大量硬件设施的更新换代,导致企业必须每年投入大量资金以维持自动化和智能化的升级,成为一项必要的固定成本。 从需求增长的角度来看,双碳目标和新型工业化趋势为钢铁等产业提供了转型的动力和资金,使得这些行业能够增加在智能制造领域的投资。双碳政策正推动流程行业向低碳和自动化发展,高效节能的工业控制系统产品成为企业投资的重点,预计这将带来持续的年度新增需求。 在替换现有设备方面,大型PLC和DCS等成熟技术产品的使用寿命通常为10至20年。自20世纪90年代初国外大型PLC进入中国市场以来,已有近30年的时间,这些系统即将进入更新换代的高峰期。与此同时,国内小型PLC市场竞争激烈,但在大型PLC市场中,外资品牌长期占据主导地位,国内能够提供这类产品的企业相对较少。 GM Insights数据显示,PLC市场规模在2023年为100亿美元,并预计在2024至2032年间将以超过10%的复合年增长率(CAGR)增长,预计到2032年市场规模将达到250亿美元。 图10:PLC全球市场预计在2024至2032年间将以超过10%的复合年增长率增长 国产替代逻辑强。2023年PLC市场中欧美、日本等国家的主要品牌份额较高,欧美占据55%,日系占比24%,其中西门子市占率达到43%,国内本土市场品牌仅占21%,本土市场品牌主要集中在中小型PLC,国产替代空间大。 图11:国内企业在中小型PLC市场加速国产替代 2.3、工业机器人:推动自动化技术应用 中国在全球智能制造关键装备市场中扮演着重要角色,尤其是在工业机器人领域。工业机器人是一种能够自动控制、可重复编程的多功能机械装置,它们被广泛用于自动化制造、物流等多个流程,尤其是在电气电子、汽车和金属机械等行业中。 随着人工智能、机器学习技术的进步和先进传感器的应用,加之劳动力成本的上升和制造业活动的扩张,工业机器人市场规模持续扩大。 2023年全球工厂中运行的工业机器人数量已经超过了428.16万台,年增长率达到10%。中国市场以175.51万台的规模,占全球总量的40%以上,在全球市场中占据核心地位,成为全球机器人产业发展的主要推动力。 到了2023年,全球平均机器人密度达到了每万名员工162台的新纪录,比七年前的74台增长了一倍多,这个数字成为了衡量全球制造业自动化水平的关键指标。 国际机器人联合会的主席伊藤隆之指出,中国在这一领域的表现特别突出,以每万名员工470台的密度在全球排名第三,仅次于韩国和新加坡,超过了德国和日本。 中国自2019年首次进入全球前十以来,仅用四年时间就实现了机器人密度的翻倍,这显示了中国在自动化技术应用方面的进步。 图12